• ISSN 1001-1455  CN 51-1148/O3
  • EI、Scopus、CA、JST、EBSCO、DOAJ收录
  • 力学类中文核心期刊
  • 中国科技核心期刊、CSCD统计源期刊

结构体高速倾斜入水的尾拍载荷及姿态稳定性

李尧 张东俊 孙铁志 刘凡 袭祥发

李尧, 张东俊, 孙铁志, 刘凡, 袭祥发. 结构体高速倾斜入水的尾拍载荷及姿态稳定性[J]. 爆炸与冲击, 2026, 46(1): 011101. doi: 10.11883/bzycj-2025-0160
引用本文: 李尧, 张东俊, 孙铁志, 刘凡, 袭祥发. 结构体高速倾斜入水的尾拍载荷及姿态稳定性[J]. 爆炸与冲击, 2026, 46(1): 011101. doi: 10.11883/bzycj-2025-0160
LI Yao, ZHANG Dongjun, SUN Tiezhi, LIU Fan, XI Xiangfa. Tail-slapping load and trajectory stability of a trans-media vehicle during high-speed oblique water entry[J]. Explosion And Shock Waves, 2026, 46(1): 011101. doi: 10.11883/bzycj-2025-0160
Citation: LI Yao, ZHANG Dongjun, SUN Tiezhi, LIU Fan, XI Xiangfa. Tail-slapping load and trajectory stability of a trans-media vehicle during high-speed oblique water entry[J]. Explosion And Shock Waves, 2026, 46(1): 011101. doi: 10.11883/bzycj-2025-0160

结构体高速倾斜入水的尾拍载荷及姿态稳定性

doi: 10.11883/bzycj-2025-0160
基金项目: 国家自然科学基金(52431010)
详细信息
    作者简介:

    李 尧(1989- ),男,博士,yaoli772824100@163.com

    通讯作者:

    孙铁志(1986- ),男,博士,教授,suntiezhi@dlut.edu.cn

  • 中图分类号: O352

Tail-slapping load and trajectory stability of a trans-media vehicle during high-speed oblique water entry

  • 摘要: 为深入了解跨介质结构体在高速入水过程中会受到多次尾拍作用,基于VOF多相流方法开展了跨介质入水结构体及其附体带攻角倾斜入水工况下自空泡产生、发展至溃灭全过程的载荷研究,分析了入水结构体主体及附体结构入水全过程的载荷特性,揭示了入水倾角对尾拍、空泡溃灭载荷及入水稳定性的影响规律。结果表明:空泡溃灭阶段为结构体入水过程中的最危险工况,随入水倾角增大,空泡溃灭阶段结构体轴、法向受力增大,法向过载系数趋近于常数;当入水倾角由60°增至90°后,结构体的俯仰力矩系数增大了47.1%;大倾角入水能够增益空泡溃灭阶段水平尾舵的轴、法向载荷环境,改善结构体入水稳定性,但同时会恶化垂直尾舵的轴向载荷环境;空泡溃灭阶段尾空泡击打结构体尾部瞬间,结构体三向转动被抑制,处于短暂静止状态。
  • 图  1  跨介质入水结构体示意图

    Figure  1.  Schematic diagram of the trans-media vehicle

    图  2  中等尺寸计算域网格划分及数值模型验证

    Figure  2.  Mid-meshing of computational field and the numerical model validation

    图  3  阻力系数验证

    Figure  3.  Validation test of resistance coefficient

    图  4  计算域及网格划分示意图

    Figure  4.  Computational domain meshing

    图  5  高速入水不同阶段空泡形态图

    Figure  5.  Diagrams of the cavity at different water entry stages

    图  6  入水结构体三向受力系数曲线图

    Figure  6.  The three-directional force coefficient curves of the water entry object

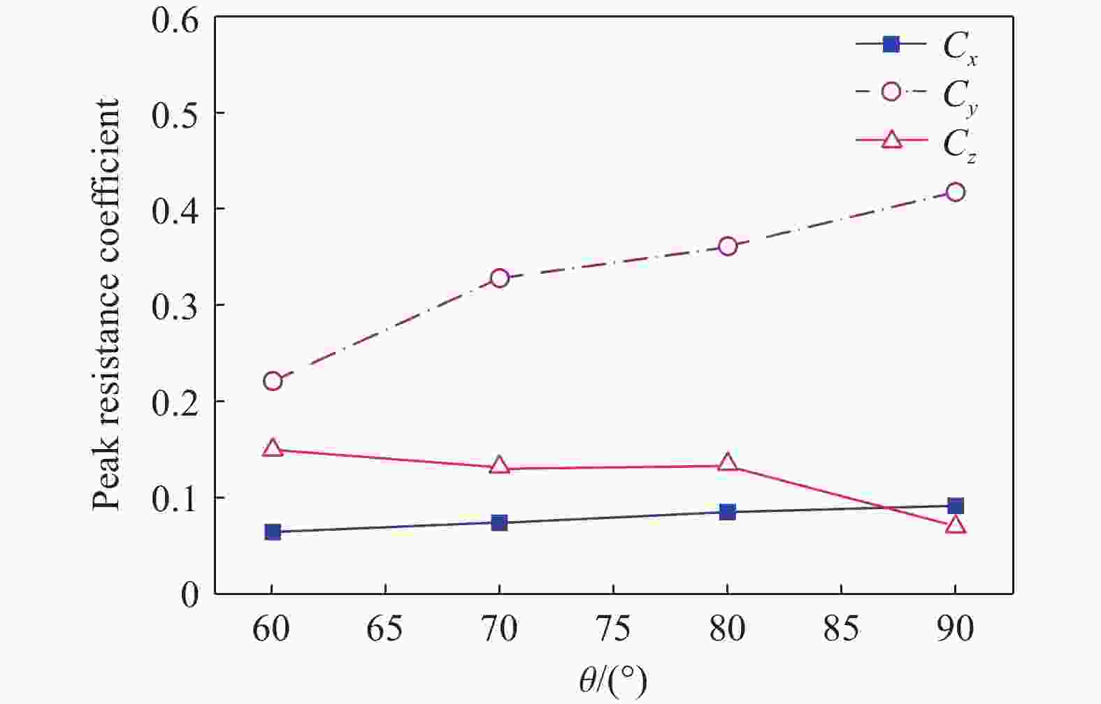
    图  7  空泡溃灭阶段三向阻力系数峰值(绝对值)

    Figure  7.  Peak three-directional resistance coefficients (absolute values) during the cavity collapse stage

    图  8  入水结构体轴、法向过载力系数曲线

    Figure  8.  Axial and normal overload force coefficients of the water entry vehicle

    图  9  入水结构体三向力矩系数时历曲线

    Figure  9.  The time-history curves of the three-directional moment coefficients of the water entry vehicle

    图  10  空泡溃灭阶段三向力矩系数峰值(绝对值)

    Figure  10.  Peak three-directional moment coefficients (absolute values) during the cavity collapse stage

    图  11  入水结构体尾舵布局及舵自由度示意图

    Figure  11.  Schematic diagram of layout and degrees of freedom of the tail rudders

    图  12  尾舵轴向力系数时程曲线

    Figure  12.  Time-history curves of axial force coefficient of the rudders

    图  13  尾舵法向力系数时程曲线

    Figure  13.  Time-history curves of normal force coefficient of the rudders

    图  14  空泡溃灭阶段$ \left| {C}_{x}\right| $峰值

    Figure  14.  Peak value of $ \left| {C}_{x}\right| $ at the cavity collapse stage

    图  15  空泡溃灭阶段$ | {C}_{\varphi }| $峰值

    Figure  15.  Peak value of $ | {C}_{\varphi }| $ at the cavity collapse stage

    图  16  尾舵俯仰力矩时程曲线

    Figure  16.  Time-history curves of pitch moment of the rudders

    图  17  空泡溃灭阶段$ |{C}_{\mathrm{m}r}| $峰值

    Figure  17.  Peak value of $ |{C}_{\mathrm{m}r}| $ at the cavity collapse stage

    图  18  入水结构体三向角速度曲线图

    Figure  18.  Time-history curves of pitch moment of the rudders

    图  19  入水结构体三向角度曲线

    Figure  19.  Three-directional angles of the water entry vehicle

  • [1] YAN G X, PAN G, SHI Y, et al. Experimental and numerical investigation of water impact on air-launched AUVs [J]. Ocean Engineering, 2018, 167: 156–168. DOI: 10.1016/j.oceaneng.2018.08.044.
    [2] 王晓辉, 李鹏, 孙士明, 等. 射弹高速入水尾拍载荷和弹道特性的数值研究 [J]. 船舶力学, 2022, 26(8): 1111–1119. DOI: 10.3969/j.issn.1007-7294.2022.08.001.

    WANG X H, LI P, SUN S M, et al. Numerical study on hydrodynamic and ballistic characteristics of projectile’s high-speed water-entry process [J]. Journal of Ship Mechanics, 2022, 26(8): 1111–1119. DOI: 10.3969/j.issn.1007-7294.2022.08.001.
    [3] WORTHINGTON A M, COLE R S. V. Impact with a liquid surface, studied by the aid of instantaneous photography [J]. Philosophical Transactions of the Royal Society of London, Series A: Containing Papers of a Mathematical or Physical Character, 1897, 189: 137–148. DOI: 10.1098/rsta.1897.0005.
    [4] MAY A. Vertical entry of missiles into water [J]. Journal of Applied Physics, 1952, 23(12): 1362–1372. DOI: 10.1063/1.1702076.
    [5] MAY A. Review of water-entry theory and data [J]. Journal of Hydronautics, 1970, 4(4): 140–142. DOI: 10.2514/3.62851.
    [6] VON KARMAN T. The impact on seaplane floats during landing [R]. Washington: National Advisory Committee for Aeronautics, 1929.
    [7] WAGNER H. Phenomena associated with impacts and sliding on liquid surfaces [J]. Journal of Applied Mathematics and Mechanics, 1932, 12(4): 193–215.
    [8] KOROBKIN A A, PUKHNACHOV V V. Initial stage of water impact [J]. Annual Review of Fluid Mechanics, 1988, 20: 159–185. DOI: 10.1146/annurev.fl.20.010188.001111.
    [9] FALTINSEN O M. Hydroelastic slamming [J]. Journal of Marine Science and Technology, 2000, 5(2): 49–65. DOI: 10.1007/s007730070011.
    [10] 袁绪龙, 栗敏, 丁旭拓, 等. 跨介质航行器高速入水冲击载荷特性 [J]. 兵工学报, 2021, 42(7): 1440–1449. DOI: 10.3969/j.issn.1000-1093.2021.07.011.

    YUAN X L, LI M, DING X T, et al. Impact load characteristics of a trans-media vehicle during high-speed water-entry [J]. Acta Armamentarii, 2021, 42(7): 1440–1449. DOI: 10.3969/j.issn.1000-1093.2021.07.011.
    [11] 刘喜燕, 袁绪龙, 罗凯, 等. 预置舵角对跨介质航行体入水尾拍运动影响试验 [J]. 兵工学报, 2023, 44(6): 1632–1642. DOI: 10.12382/bgxb.2022.1117.

    LIU X Y, YUAN X L, LUO K, et al. Experimental investigation of the influence of preset rudder angle on tail-slapping of a trans-media vehicle during water entry [J]. Acta Armamentarii, 2023, 44(6): 1632–1642. DOI: 10.12382/bgxb.2022.1117.
    [12] 张伟, 郭子涛, 肖新科, 等. 弹体高速入水特性实验研究 [J]. 爆炸与冲击, 2011, 31(6): 579–584. DOI: 10.11883/1001-1455(2011)06-0579-06.

    ZHANG W, GUO Z T, XIAO X K, et al. Experimental investigations on behaviors of projectile high-speed water entry [J]. Explosion and Shock Waves, 2011, 31(6): 579–584. DOI: 10.11883/1001-1455(2011)06-0579-06.
    [13] SHI Y, PAN G, YAN G X, et al. Numerical study on the cavity characteristics and impact loads of AUV water entry [J]. Applied Ocean Research, 2019, 89: 44–58. DOI: 10.1016/j.apor.2019.05.012.
    [14] CHEN T, HUANG W, ZHANG W, et al. Experimental investigation on trajectory stability of high-speed water entry projectiles [J]. Ocean Engineering, 2019, 175: 16–24. DOI: 10.1016/j.oceaneng.2019.02.021.
    [15] SUI Y T, ZHANG A M, MING F R, et al. Experimental investigation of oblique water entry of high-speed truncated cone projectiles: cavity dynamics and impact load [J]. Journal of Fluids and Structures, 2021, 104: 103305. DOI: 10.1016/J.JFLUIDSTRUCTS.2021.103305.
    [16] LIU W T, ZHANG A M, MIAO X H, et al. Investigation of hydrodynamics of water impact and tail slamming of high-speed water entry with a novel immersed boundary method [J]. Journal of Fluid Mechanics, 2023, 958: A42. DOI: 10.1017/jfm.2023.120.
    [17] 郝常乐, 党建军, 陈长盛, 等. 基于双向流固耦合的超空泡射弹入水研究 [J]. 力学学报, 2022, 54(3): 678–687. DOI: 10.6052/0459-1879-21-510.

    HAO C L, DANG J J, CHEN C S, et al. Numerical study on water entry process of supercavitating projectile by considering bidirectional fluid structure interaction effect [J]. Chinese Journal of Theoretical and Applied Mechanics, 2022, 54(3): 678–687. DOI: 10.6052/0459-1879-21-510.
    [18] 刘喜燕, 罗凯, 袁绪龙, 等. 扩张尾裙对跨介质航行器高速入水转平弹道特性影响 [J]. 力学学报, 2023, 55(2): 343–354. DOI: 10.6052/0459-1879-22-427.

    LIU X Y, LUO K, YUAN X L, et al. Influence of expansion sterns on the flatting trajectory characteristics of a trans-media vehicle during high speed water entry [J]. Chinese Journal of Theoretical and Applied Mechanics, 2023, 55(2): 343–354. DOI: 10.6052/0459-1879-22-427.
    [19] HANSEN C. Swords of armageddon [M]. CA, USA: Chukelea Publications, 2007.
    [20] QIN D H, PAN G, HUANG Q G, et al. Numerical investigation of different tip clearances effect on the hydrodynamic performance of pumpjet propulsor [J]. International Journal of Computational Methods, 2018, 15(5): 1850037. DOI: 10.1142/S0219876218500378.
    [21] MU Q, LV Y P, WANG K J, et al. Numerical simulation on the cavitation flow of high speed oblique water entry of revolution body [J]. Mathematical Problems in Engineering, 2019, 2019: 8034619. DOI: 10.1155/2019/8034619.
    [22] LIN L, WANG C, LI Q, et al. Numerical investigation of water-entry characteristics of high-speed parallel projectiles [J]. International Journal of Naval Architecture and Ocean Engineering, 2021, 13: 450–465. DOI: 10.1016/j.ijnaoe.2021.05.003.
    [23] CHEN C, YUAN X L, LIU X Y, et al. Experimental and numerical study on the oblique water-entry impact of a cavitating vehicle with a disk cavitator [J]. International Journal of Naval Architecture and Ocean Engineering, 2018, 11(1): 482–494. DOI: 10.1016/j.ijnaoe.2018.09.002.
  • 加载中
图(19)
计量
  • 文章访问数:  278
  • HTML全文浏览量:  73
  • PDF下载量:  50
  • 被引次数: 0
出版历程
  • 收稿日期:  2025-06-03
  • 修回日期:  2025-08-21
  • 网络出版日期:  2025-08-22
  • 刊出日期:  2026-01-05

目录

    /

    返回文章
    返回