GNN-based predictive model for spatial and temporal distribution of blast overpressure
-
摘要: 为了满足对爆炸产生的压力荷载进行准确快速预测的需求,提出了一项基于图神经网络(graph neural network, GNN)的爆炸压力时空分布预测人工智能模型。利用开源软件blastFoam进行计算流体动力学(computational fluid dynamics, CFD)仿真,并通过网格重映射技术,以空间六面体网格划分为基础,将物理状态信息编写到节点特征中,以此将计算结果转化为标准的图格式数据,并由此建立了一个TNT自由场爆炸数据集和一个TNT密闭空间内爆炸数据集。将GNN模型分别在两个数据集的训练集上进行训练,监测模型在测试集上的均方根误差(σ)和决定系数(R2),并将预测结果与CFD的计算结果进行对比。结果表明,本文提出的人工智能模型针对自由场爆炸和密闭空间爆炸工况均得到了良好的预测效果。该人工智能模型具有在小样本上提取特征能力强、预测速度快、预测效果好、应用场景多样的优势,并且能够实现在三维空间内对爆炸压力场进行时间和空间维度的预测。Abstract: To meet the need for accurate and rapid prediction of overpressure generated by an explosion, a graph neural network (GNN)-based artificial intelligence model was proposed in this paper for predicting the spatial and temporal distribution of the blast overpressure. The model relies on high-fidelity training data generated through computational fluid dynamics (CFD) simulations using the open-source software blastFoam, and the validity of the numerical simulations was validated against experimental data from existing literature. In the simulations, the computational domain was discretized using hexahedral meshes, and key physical parameters—including pressure, velocity, and node type—were extracted and converted into structured graph data via mesh remapping technology. This approach enabled the construction of two specialized datasets: a free-field explosion dataset and a confined explosion dataset for TNT, which serve as the foundation for training and evaluating the GNN model. The GNN model contains three modules: an encoder, a processor and a decoder. The predicted results of the pressure field can be output through inputting the standard graph format data. The GNN model was trained using the two training datasets for the two specialized scenarios, separately. The root mean square error (RMSE) and the coefficient of determination (R2) of the model on the testing datasets were monitored, and the predicted results were compared with the computed results of the CFD. All the above comparisons show that the GNN-based model proposed in this paper attains good predicted results in both the free-field explosion and the confined explosion scenarios. The GNN-based model has the advantages in extracting strong feature under small samples, rapid prediction with stratified accuracy, and versatile applications. Moreover, the GNN-based model can achieve the prediction of the blast overpressure field of the three-dimensional space both in temporal and spatial dimensions.
-
表 1 自由场压力试验工况爆源参数
Table 1. Parameters of the charge source under free-field blast tests
工况 当量/kg 装药形状 装药直径/mm 装药高度/mm SCS2 1 圆柱体 40 140 SCS4 1 圆柱体 50 125 表 2 空气材料参数
Table 2. Material parameters of air
摩尔质量/
(g·mol−1)比热容比 动力黏度/
(kg·m−1·s−1)普朗特数 定容比热容/
(J·kg−1·K−1)28.97 1.4 0 1 718 表 3 炸药与爆轰产物材料参数
Table 3. Material parameters of explosives and detonation products
材料 密度/(g·m−3) 摩尔质量/(g·mol−1) A/MPa B/MPa R1 R2 ω TNT炸药 1550 227.13 17101000 − 3745 19.8 0.98 0.57 爆轰产物 1550 227.13 673100 21990 5.4 1.8 0.3 注:表中A、B、R1和R2为JWL状态方程参数,ω为Grüneisen系数 表 4 自由场算例超压峰值偏差统计
Table 4. Deviation of peak overpressure in free-field blast cases
爆距/m SCS2 SCS4 平均
偏差/%试验值/
kPa仿真值/
kPa偏差/% 试验值/
kPa仿真值/
kPa偏差/% 4 29.62 36.56 23.43 45.53 47.48 4.28 10.67 5 20.37 24.38 19.69 27.82 30.73 10.46 6 16.83 17.08 1.49 21.34 22.34 4.69 表 5 自由场算例峰值到时偏差统计
Table 5. Deviation of arrival time at the peak overpressure of free-field blast cases
爆距/m SCS2 SCS4 平均
偏差/%试验值/
ms仿真值/
ms偏差/% 试验值/
ms仿真值/
ms偏差/% 4 10.41 10.50 0.77 11.02 10.80 2.00 1.27 5 13.24 13.40 1.21 13.34 13.30 0.30 6 16.56 16.30 1.57 16.39 16.10 1.77 表 6 密闭空间算例超压峰值偏差统计
Table 6. Deviation of peak overpressure in confined explosions
超压
波峰P1 P3 平均
偏差/%试验/
kPa仿真/
kPa偏差/% 试验/
kPa仿真/
kPa偏差/% 第1个 139.85 190.06 35.90 145.54 141.16 3.01 15.38 第2个 177.84 170.48 4.14 97.12 115.08 18.49 表 7 密闭空间算例峰值到时偏差统计
Table 7. Deviation of arrival time at the peak overpressure in confined explosions
超压
波峰P1 P3 平均
偏差/%试验/
ms仿真/
ms偏差/% 试验/
ms仿真/
ms偏差/% 第1个 3.173 3.225 1.64 3.090 3.225 4.37 3.91 第2个 6.280 6.400 1.91 5.744 5.300 7.73 表 8 自由场TNT炸药爆炸数据集基本信息
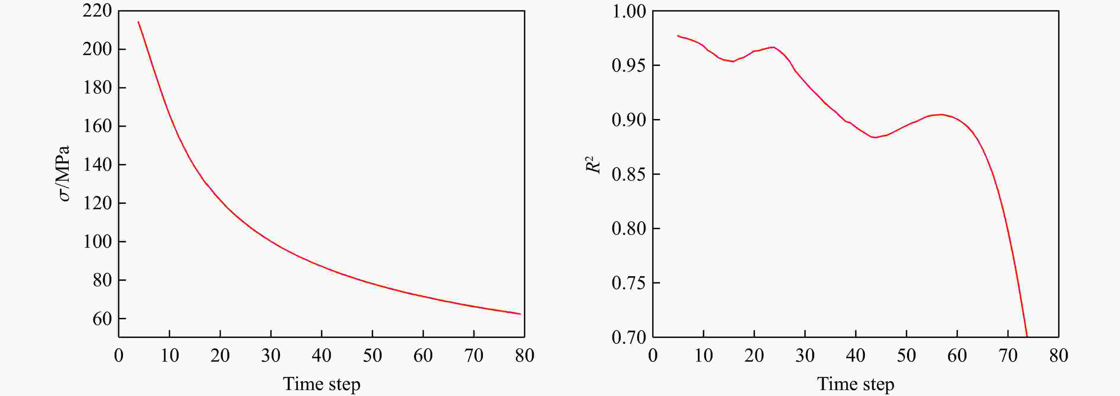
Table 8. Basic information of the dataset on the free-field explosion using TNT explosives
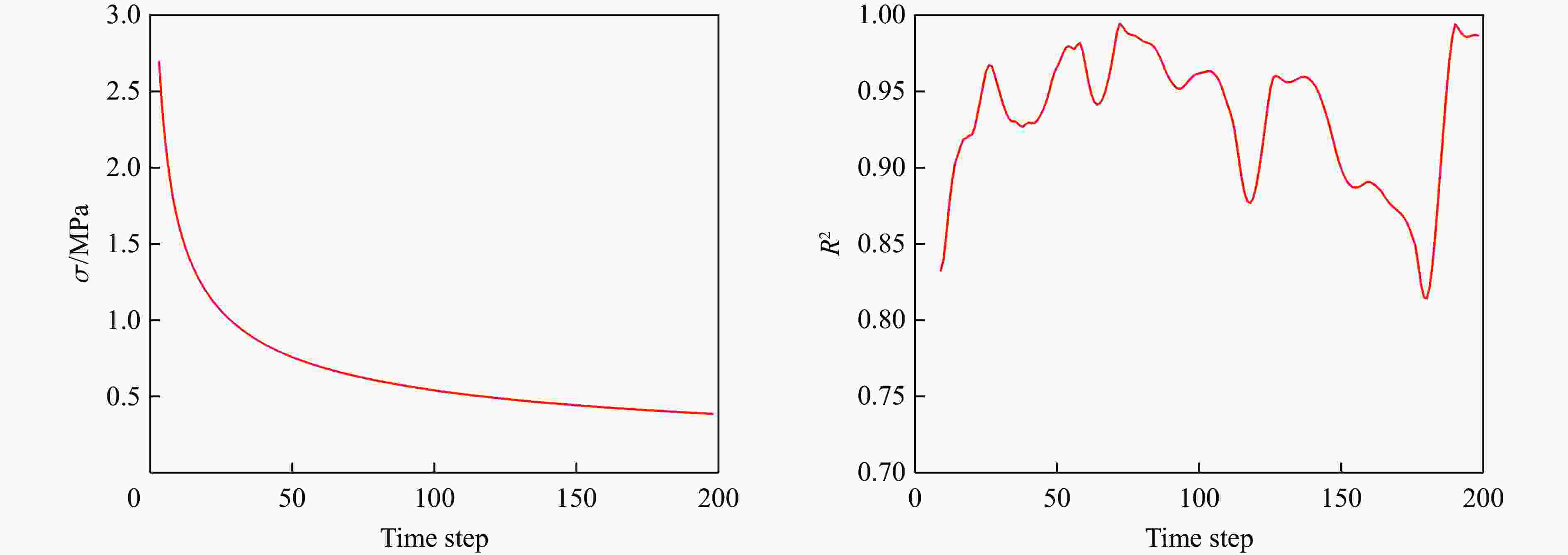
算例数量 样本数量 平均节点数 时间步数 计算时长 10 800 12587 80 0.2 ms 表 9 正方体密闭空间TNT炸药爆炸数据集基本信息
Table 9. Basic information of the dataset on the confined explosion using TNT explosives
算例数量 样本数量 平均节点数 时间步数 计算时长 10 2000 12167 200 5ms 表 10 不同方法自由场算例计算时长对比
Table 10. Comparison of computation time for free-field explosions using different methods
方法 主要硬件 花费时长 GNN Nvidia 4070Ti 4.38 s blastFoam Intel Core i7-13700K >20 min 表 11 不同方法密闭空间算例计算时长对比
Table 11. Comparison of computation time for confined explosions using different methods
方法 主要硬件 花费时长 GNN Nvidia 4070Ti 8.18 s blastFoam Intel Core i7-13700K >90 min -
[1] SHIRBHATE P A, GOEL M D. A critical review of blast wave parameters and approaches for blast load mitigation [J]. Archives of Computational Methods in Engineering, 2021, 28(3): 1713–1730. DOI: 10.1007/s11831-020-09436-y. [2] REMENNIKOV A M, MENDIS P A. Prediction of airblast loads in complex environments using artificial neural networks [M]. Southampton: WIT Press, 2006. [3] REMENNIKOV A M, ROSE T A. Predicting the effectiveness of blast wall barriers using neural networks [J]. International Journal of Impact Engineering, 2007, 34(12): 1907–1923. DOI: 10.1016/j.ijimpeng.2006.11.003. [4] BEWICK B, FLOOD I, CHEN Z. A neural-network model-based engineering tool for blast wall protection of structures [J]. International Journal of Protective Structures, 2011, 2(2): 159–176. DOI: 10.1260/2041-4196.2.2.159. [5] KHANDELWAL M, KANKAR P K. Prediction of blast-induced air overpressure using support vector machine [J]. Arabian Journal of Geosciences, 2011, 4(3): 427–433. DOI: 10.1007/s12517-009-0092-7. [6] HARANDIZADEH H, ARMAGHANI D J. Prediction of air-overpressure induced by blasting using an ANFIS-PNN model optimized by GA [J]. Applied Soft Computing, 2021, 99: 106904. DOI: 10.1016/j.asoc.2020.106904. [7] LI Q L, WANG Y, SHAO Y D, et al. A comparative study on the most effective machine learning model for blast loading prediction: from GBDT to Transformer [J]. Engineering Structures, 2023, 276: 115310. DOI: 10.1016/J.ENGSTRUCT.2022.115310. [8] PANNELL J J, RIGBY S E, PANOUTSOS G. Physics-informed regularisation procedure in neural networks: an application in blast protection engineering [J]. International Journal of Protective Structures, 2022, 13(3): 555–578. DOI: 10.1177/20414196211073501. [9] BACCIU D, ERRICA F, MICHELI A, et al. A gentle introduction to deep learning for graphs [J]. Neural Networks, 2020, 129: 203–221. DOI: 10.1016/j.neunet.2020.06.006. [10] PFAFF T, FORTUNATO M, SANCHEZ-GONZALEZ A, et al. Learning mesh-based simulation with graph networks [C]//Proceedings of the 9th International Conference on Learning Representations. OpenReview. net, 2021. [11] HEYLMUN J, VONK P, BREWER T. BlastFoam theory and user guide[Z]. Synthetik Applied Technologies, 2019. [12] 邓国强, 张蒙蒙, 高伟亮. 强作用下几种空气状态方程比较分析 [J]. 防护工程, 2021, 43(5): 1–7. DOI: 10.3969/j.issn.1674-1854.2021.05.001.DENG G Q, ZHANG M M, GAO W L. Comparative analysis on several air EOSs under strong action [J]. Protective Engineering, 2021, 43(5): 1–7. DOI: 10.3969/j.issn.1674-1854.2021.05.001. [13] NEEDHAM C E. Blast waves [M]. Berlin: Springer, 2010. [14] RETTENMAIER D, DEISING D, OUEDRAOGO Y, et al. Load balanced 2D and 3D adaptive mesh refinement in OpenFOAM [J]. SoftwareX, 2019, 10: 100317. DOI: 10.1016/j.softx.2019.100317. [15] GROVES C E, ILIE M, SCHALLHORN P. Interpolation method needed for numerical uncertainty analysis of computational fluid dynamics [C]//Proceedings of the 52nd Aerospace Sciences Meeting. National Harbor: AIAA, 2014: 1433. DOI: 10.2514/6.2014-1433. [16] 蒋晓庆. 双钢板-混凝土组合板抗接触爆炸性能研究 [D]. 南京: 河海大学, 2024. [17] 赵铮, 陶钢, 杜长星. 爆轰产物JWL状态方程应用研究 [J]. 高压物理学报, 2009, 23(4): 277–282. DOI: 10.3969/j.issn.1000-5773.2009.04.007.ZHAO Z, TAO G, DU C S. Application research on JWL equation of state of detonation products [J]. Chinese Journal of High Pressure Physics, 2009, 23(4): 277–282. DOI: 10.3969/j.issn.1000-5773.2009.04.007. [18] 熊展, 巨圆圆, 张春辉, 等. 舱内爆炸冲击波载荷特性试验研究 [J]. 舰船科学技术, 2023, 45(22): 8–12. DOI: 10.3404/j.issn.1672-7649.2023.22.002.XIONG Z, JU Y Y, ZHANG C H, et al. Experimental research on loading characteristics of blast shock wave in cabin [J]. Ship Science and Technology, 2023, 45(22): 8–12. DOI: 10.3404/j.issn.1672-7649.2023.22.002. [19] NGO T D, MENDIS P A, GUPTA A, et al. Blast loading and blast effects on structures–an overview [J]. Electronic Journal of Structural Engineering, 2007(1): 76–91. DOI: 10.56748/ejse.671. [20] 李臻, 刘彦, 黄风雷, 等. 接触爆炸和近距离爆炸比冲量数值仿真研究 [J]. 北京理工大学学报, 2020, 40(2): 143–149. DOI: 10.15918/j.tbit1001-0645.2019.049.LI Z, LIU Y, HUANG F L, et al. Investigation of specific impulse under contact explosion and close-in explosion conditions using numerical method [J]. Transactions of Beijing Institute of Technology, 2020, 40(2): 143–149. DOI: 10.15918/j.tbit1001-0645.2019.049. [21] BRUNTON S L, NOACK B R, KOUMOUTSAKOS P. Machine learning for fluid mechanics [J]. Annual Review of Fluid Mechanics, 2020, 52: 477–508. DOI: 10.1146/annurev-fluid-010719-060214. [22] MITTAL M. Explosion pressure measurement of methane-air mixtures in different sizes of confinement [J]. Journal of Loss Prevention in the Process Industries, 2017, 46: 200–208. DOI: 10.1016/j.jlp.2017.02.022. [23] TIAN L, LI Z X, ZHOU Q. Simplified computation of reflective overpressure in closed cuboid space due to internal explosion [J]. Transactions of Tianjin University, 2010, 16(6): 395–404. DOI: 10.1007/s12209-010-1410-6. [24] CHICCO D, WARRENS M J, JURMAN G. The coefficient of determination R-squared is more informative than SMAPE, MAE, MAPE, MSE and RMSE in regression analysis evaluation [J]. Peerj Computer Science, 2021, 7: e623. DOI: 10.7717/PEERJ-CS.623. [25] PRAIRIE Y T. Evaluating the predictive power of regression models [J]. Canadian Journal of Fisheries and Aquatic Sciences, 1996, 53(3): 490–492. DOI: 10.1139/cjfas-53-3-490. [26] BATTAGLIA P W, HAMRICK J B, BAPST V, et al. Relational inductive biases, deep learning, and graph networks [EB/OL]. arXiv: 1806.01261. (2018-10-17)[2024-12-25]. https://arxiv.org/abs/1806.01261. [27] TYAS A. Experimental measurement of pressure loading from near-field blast events: techniques, findings and future challenges [J]. Proceedings, 2018, 2(8): 471. DOI: 10.3390/ICEM18-05364. [28] KINNEY G F, GRAHAM K J. Explosive shocks in air [M]. 2nd ed. Berlin: Springer, 2013. DOI: 10.1007/978-3-642-86682-1. [29] KOROBEINIKOV V P. Gas dynamics of explosions [J]. Annual Review of Fluid Mechanics, 1971, 3: 317–346. DOI: 10.1146/annurev.fl.03.010171.001533. [30] SOCHET I. Blast effects: physical properties of shock waves [M]. Cham: Springer, 2018. DOI: 10.1007/978-3-319-70831-7. -


下载: