最新录用栏目展示本刊经同行评议确定正式录用的文章,这些文章目前处在编校过程,尚未确定卷期及页码,但可以根据DOI进行引用。
显示方式:
当前状态:
, 最新更新时间: ,
doi: 10.11883/bzycj-2025-0406
PDF(3)
摘要:
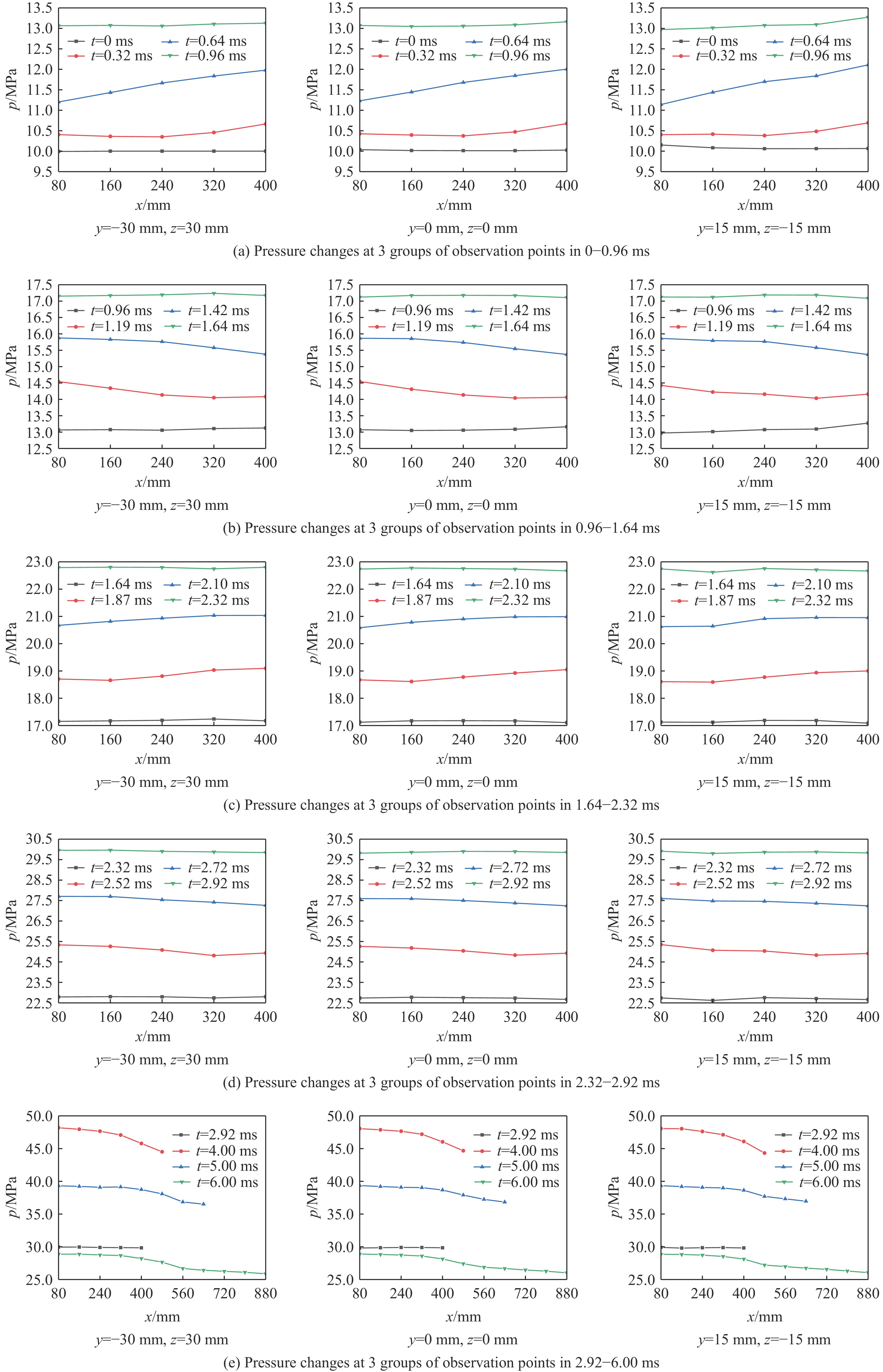
为了探明狭长管道长径比对氢气爆炸的影响效应,采用实验和三维数值模拟相结合的方法,研究了当量比与长径比对氢气爆炸超压、火焰传播速度和火焰结构的影响规律,提出了狭长管道氢气最大爆炸升压速率的区间预测理论模型。研究结果表明,火焰加速次数与管道长径比成正比,火焰传播速度高度依赖火焰形态演变过程。当火焰锋面向外凸出时火焰传播速度增大,向内凹陷时火焰传播速度减小。氢气爆炸的过程中会产生快于火焰传播的压力波,压力波在管道内部不断反射并与火焰前锋叠加从而改变火焰结构,造成压力曲线的高频振荡。高长径比下,管道两端产生的爆炸超压峰值大于管道中间产生的爆炸超压峰值。爆炸超压峰值和压力振荡幅度随着管道长径比的增加均呈现出下降趋势。爆炸超压峰值的理论值不受管道长径比的影响,在化学计量比时达到最大。但在实验中存在热量损失,且高长径比下的热量损失更大,从而导致了爆炸超压峰值的减小。另外,实验测量的最大升压速率处于区间预测理论模型范围内。说明了狭长管道内的氢气爆炸不是单一的层流或者湍流过程,而是介于两者之间的复杂过程。
为了探明狭长管道长径比对氢气爆炸的影响效应,采用实验和三维数值模拟相结合的方法,研究了当量比与长径比对氢气爆炸超压、火焰传播速度和火焰结构的影响规律,提出了狭长管道氢气最大爆炸升压速率的区间预测理论模型。研究结果表明,火焰加速次数与管道长径比成正比,火焰传播速度高度依赖火焰形态演变过程。当火焰锋面向外凸出时火焰传播速度增大,向内凹陷时火焰传播速度减小。氢气爆炸的过程中会产生快于火焰传播的压力波,压力波在管道内部不断反射并与火焰前锋叠加从而改变火焰结构,造成压力曲线的高频振荡。高长径比下,管道两端产生的爆炸超压峰值大于管道中间产生的爆炸超压峰值。爆炸超压峰值和压力振荡幅度随着管道长径比的增加均呈现出下降趋势。爆炸超压峰值的理论值不受管道长径比的影响,在化学计量比时达到最大。但在实验中存在热量损失,且高长径比下的热量损失更大,从而导致了爆炸超压峰值的减小。另外,实验测量的最大升压速率处于区间预测理论模型范围内。说明了狭长管道内的氢气爆炸不是单一的层流或者湍流过程,而是介于两者之间的复杂过程。
当前状态:
, 最新更新时间: ,
doi: 10.11883/bzycj-2025-0382
PDF(1)
摘要:
针对居民燃气爆炸事故灾害演化呈高度非线性、其后果难以精准预测问题,本文开展了数据驱动下的燃气爆炸后果预测研究。提出了一种基于人工神经网络的爆炸事故后果预测方法,借助大规模数值仿真,生成了涵盖多种居民户型的燃气爆炸后果数据集,通过敏感性分析和准确性验证,最终建立了燃气爆炸后果智能预测模型,其对室内最大爆炸超压和温度的预测误差分别低于15%和5%,空间位置坐标最大误差在25%以内。由此实现了对不同居民户型任意点火位置下的室内最严重爆炸后果及其空间位置特征的批量预测。结果表明:随着户型面积增加和空间布局逐渐复杂化,最大超压和温度值依次增大。客厅区域始终表现为最低超压水平,而未设窗口的卧室墙体附近则易形成超压与温度的极值区域。厨房和卧室点火可分别导致室内产生最严重的超压和温度后果,反映出点火位置对爆炸后果的差异化影响规律。研究结论为进一步扩大人工智能在气体爆炸领域中的预测应用以及对爆炸事故灾害的高效防控提供了重要参考。
针对居民燃气爆炸事故灾害演化呈高度非线性、其后果难以精准预测问题,本文开展了数据驱动下的燃气爆炸后果预测研究。提出了一种基于人工神经网络的爆炸事故后果预测方法,借助大规模数值仿真,生成了涵盖多种居民户型的燃气爆炸后果数据集,通过敏感性分析和准确性验证,最终建立了燃气爆炸后果智能预测模型,其对室内最大爆炸超压和温度的预测误差分别低于15%和5%,空间位置坐标最大误差在25%以内。由此实现了对不同居民户型任意点火位置下的室内最严重爆炸后果及其空间位置特征的批量预测。结果表明:随着户型面积增加和空间布局逐渐复杂化,最大超压和温度值依次增大。客厅区域始终表现为最低超压水平,而未设窗口的卧室墙体附近则易形成超压与温度的极值区域。厨房和卧室点火可分别导致室内产生最严重的超压和温度后果,反映出点火位置对爆炸后果的差异化影响规律。研究结论为进一步扩大人工智能在气体爆炸领域中的预测应用以及对爆炸事故灾害的高效防控提供了重要参考。
当前状态:
, 最新更新时间: ,
doi: 10.11883/bzycj-2025-0329
PDF(22)
摘要:
利用具有多源、异构、重叠等特征的爆炸事故调查报告建立意外爆炸毁伤知识图谱,对进行数据驱动的爆炸评估以及溯源具有重要的作用。针对意外爆炸事故调查数据中存在重叠和嵌套事件的特点,采用以事件联合抽取为核心的知识图谱构建方法以及爆炸调查报告构建了意外爆炸毁伤知识图谱;通过余弦相似度在知识图谱中检索类似爆炸事件并采用贝叶斯分类方法进行分类,较准确地实现了对贝鲁特港口爆炸事故爆炸源物资种类的确定。知识图谱构建结果表明,在意外爆炸毁伤语料库上的事件分类以及事件元素分类分析,相较于现有抽取模型,提出的基于动态掩码的事件联合抽取方法的F1值分别提高至少2%和5.4%。溯源分析表明,基于知识图谱的溯源与传统的人工溯源相比,速度和准确性都有较大的提高。
利用具有多源、异构、重叠等特征的爆炸事故调查报告建立意外爆炸毁伤知识图谱,对进行数据驱动的爆炸评估以及溯源具有重要的作用。针对意外爆炸事故调查数据中存在重叠和嵌套事件的特点,采用以事件联合抽取为核心的知识图谱构建方法以及爆炸调查报告构建了意外爆炸毁伤知识图谱;通过余弦相似度在知识图谱中检索类似爆炸事件并采用贝叶斯分类方法进行分类,较准确地实现了对贝鲁特港口爆炸事故爆炸源物资种类的确定。知识图谱构建结果表明,在意外爆炸毁伤语料库上的事件分类以及事件元素分类分析,相较于现有抽取模型,提出的基于动态掩码的事件联合抽取方法的F1值分别提高至少2%和5.4%。溯源分析表明,基于知识图谱的溯源与传统的人工溯源相比,速度和准确性都有较大的提高。
当前状态:
, 最新更新时间: ,
doi: 10.11883/bzycj-2025-0301
PDF(11)
摘要:
核级不锈钢Z2CN18.10广泛应用于核电站管道系统,其在高应变率与高温耦合环境下的动态力学行为对评估结构在冲击载荷下的安全性能具有重要意义。为准确描述Z2CN18.10在动态载荷下的力学行为,通过电子万能试验机和传统Hopkinson拉杆系统开展了准静态与高应变率拉伸试验,获取了该材料在常温至400℃、应变率10-3~103 s⁻¹范围内的应力-应变响应。针对传统Hopkinson杆无法实现大应变加载的局限,采用电磁驱动双向Hopkinson拉杆测量了材料在不同应力三轴度下的失效应变。基于实验数据拟合了Johnson-Cook本构模型与失效准则参数,并通过空气炮高速冲击试验验证了模型有效性。结果表明,数值仿真与试验关于破孔尺寸、峰值应变和支撑反力的差值分别为4.4%、7.5%和2.3%,吻合良好。研究建立的Z2CN18.10不锈钢的可靠动态本构模型和失效准则,更为核电站管道系统的抗冲击设计与安全评估提供了重要的方法与数据基础。
核级不锈钢Z2CN18.10广泛应用于核电站管道系统,其在高应变率与高温耦合环境下的动态力学行为对评估结构在冲击载荷下的安全性能具有重要意义。为准确描述Z2CN18.10在动态载荷下的力学行为,通过电子万能试验机和传统Hopkinson拉杆系统开展了准静态与高应变率拉伸试验,获取了该材料在常温至400℃、应变率10-3~103 s⁻¹范围内的应力-应变响应。针对传统Hopkinson杆无法实现大应变加载的局限,采用电磁驱动双向Hopkinson拉杆测量了材料在不同应力三轴度下的失效应变。基于实验数据拟合了Johnson-Cook本构模型与失效准则参数,并通过空气炮高速冲击试验验证了模型有效性。结果表明,数值仿真与试验关于破孔尺寸、峰值应变和支撑反力的差值分别为4.4%、7.5%和2.3%,吻合良好。研究建立的Z2CN18.10不锈钢的可靠动态本构模型和失效准则,更为核电站管道系统的抗冲击设计与安全评估提供了重要的方法与数据基础。
当前状态:
, 最新更新时间: ,
doi: 10.11883/bzycj-2025-0390
PDF(8)
摘要:
超低温高应变率下的金属局部失稳研究对航空航天结构安全评估至关重要。基于实验室自研的液氦制冷系统,对钛合金试样进行霍普金森冲击压缩实验,以实现对低至液氦温区(30K)的钛合金的动态性能进行研究。钛合金试样采用圆环形结构,有利于剪切带产生。实验结果表明:低温增强了钛合金动态强度;材料整体上表现出脆性变形特征,且低温使得钛合金中剪切带更容易产生;剪切带宽度随着温度的降低逐渐变窄。结合基于广义变分原理建立的局部动态失稳控制方程和考虑局部微结构演化的本构关系,研究了局部化剪切带的三个发展阶段。结果表明:低温改变材料的塑性刚度,促进剪切带在更低应变下产生;剪切带在应力应变曲线峰值点之前形成。该工作为超低温实验技术和低温高应变率下钛合金的塑性失稳提供实验和理论参考。
超低温高应变率下的金属局部失稳研究对航空航天结构安全评估至关重要。基于实验室自研的液氦制冷系统,对钛合金试样进行霍普金森冲击压缩实验,以实现对低至液氦温区(30K)的钛合金的动态性能进行研究。钛合金试样采用圆环形结构,有利于剪切带产生。实验结果表明:低温增强了钛合金动态强度;材料整体上表现出脆性变形特征,且低温使得钛合金中剪切带更容易产生;剪切带宽度随着温度的降低逐渐变窄。结合基于广义变分原理建立的局部动态失稳控制方程和考虑局部微结构演化的本构关系,研究了局部化剪切带的三个发展阶段。结果表明:低温改变材料的塑性刚度,促进剪切带在更低应变下产生;剪切带在应力应变曲线峰值点之前形成。该工作为超低温实验技术和低温高应变率下钛合金的塑性失稳提供实验和理论参考。
当前状态:
, 最新更新时间: ,
doi: 10.11883/bzycj-2025-0379
PDF(0)
摘要:
为揭示弹体高速侵彻下天然气管道的局部损伤机理,本文基于侵彻试验、数值模拟与理论推导,建立了一种基于统一强度理论的管道损伤塑性半径统一解。通过设计开展L415M管道钢的弹体侵彻试验,获取了管道着弹面撞击形态、塑性区范围及塑性半径等关键参数。基于试验结果和ANSYS/Workbench建立动力学模型,对管道的局部应力场与应变分布进行了数值模拟,并引入统一强度理论对中间主应力参数b的敏感性进行了系统分析,进而结合有限柱形空腔膨胀模型,推导建立了管道损伤塑性半径的解析表达式,并提出了弹体侵彻天然气管道局部损伤失效准则,当侵彻荷载下测量得到的塑性半径超过由材料单向拉伸断裂应变εf与模型参数A(含中间主应力参数b)所限定的临界值rmax时,可判定管道发生局部损伤失效。结果表明:当b=0.2时,理论预测与试验结果吻合最佳,相对误差小于10%,能较准确描述管道局部塑性变形及损伤规律,为长输天然气管道在高速冲击载荷下的安全评估与防护设计提供理论依据和工程参考。
为揭示弹体高速侵彻下天然气管道的局部损伤机理,本文基于侵彻试验、数值模拟与理论推导,建立了一种基于统一强度理论的管道损伤塑性半径统一解。通过设计开展L415M管道钢的弹体侵彻试验,获取了管道着弹面撞击形态、塑性区范围及塑性半径等关键参数。基于试验结果和ANSYS/Workbench建立动力学模型,对管道的局部应力场与应变分布进行了数值模拟,并引入统一强度理论对中间主应力参数b的敏感性进行了系统分析,进而结合有限柱形空腔膨胀模型,推导建立了管道损伤塑性半径的解析表达式,并提出了弹体侵彻天然气管道局部损伤失效准则,当侵彻荷载下测量得到的塑性半径超过由材料单向拉伸断裂应变εf与模型参数A(含中间主应力参数b)所限定的临界值rmax时,可判定管道发生局部损伤失效。结果表明:当b=0.2时,理论预测与试验结果吻合最佳,相对误差小于10%,能较准确描述管道局部塑性变形及损伤规律,为长输天然气管道在高速冲击载荷下的安全评估与防护设计提供理论依据和工程参考。
当前状态:
, 最新更新时间: ,
doi: 10.11883/bzycj-2025-0263
PDF(10)
摘要:
为评估柱形装药接触爆炸对钢纤维钢筋混凝土(SFRC)结构的成坑效应,采用光滑粒子伽辽金与结构化任意拉格朗日-欧拉流固耦合算法建立了SFRC靶体数值模型,研究了不同装药量(Q)和长径比(l/d)联合作用下SFRC靶体的破坏模式和损伤程度,基于接触爆炸理论与量纲分析,引入爆坑系数K1与K2构建了爆坑直径D与深度H随有效装药量Qe变化的预测模型。结果表明:不同装药量和长径比联合作用下,SFRC靶体主要呈爆炸成坑破坏。不同装药量情况下,当l/d由1增大至5时,D与H均减小了约50%。在 Qe≤16 kg范围内,爆坑系数K1、√(K_2 )随Qe呈幂函数衰减,而爆坑直径D与深度H则随Qe呈幂函数增长。在相同Qe条件下,成坑效应更集中于爆坑直径的扩展。构建的预测模型可对不同强度等级与有效装药量下SFRC的爆坑尺寸进行快速且较为准确的计算,为SFRC结构的抗爆设计提供理论依据。
为评估柱形装药接触爆炸对钢纤维钢筋混凝土(SFRC)结构的成坑效应,采用光滑粒子伽辽金与结构化任意拉格朗日-欧拉流固耦合算法建立了SFRC靶体数值模型,研究了不同装药量(Q)和长径比(l/d)联合作用下SFRC靶体的破坏模式和损伤程度,基于接触爆炸理论与量纲分析,引入爆坑系数K1与K2构建了爆坑直径D与深度H随有效装药量Qe变化的预测模型。结果表明:不同装药量和长径比联合作用下,SFRC靶体主要呈爆炸成坑破坏。不同装药量情况下,当l/d由1增大至5时,D与H均减小了约50%。在 Qe≤16 kg范围内,爆坑系数K1、√(K_2 )随Qe呈幂函数衰减,而爆坑直径D与深度H则随Qe呈幂函数增长。在相同Qe条件下,成坑效应更集中于爆坑直径的扩展。构建的预测模型可对不同强度等级与有效装药量下SFRC的爆坑尺寸进行快速且较为准确的计算,为SFRC结构的抗爆设计提供理论依据。
当前状态:
, 最新更新时间: ,
doi: 10.11883/bzycj-2025-0287
PDF(12)
摘要:
当前状态:
, 最新更新时间: ,
doi: 10.11883/bzycj-2025-0355
PDF(72)
摘要:
针对传统爆炸荷载模拟装置危险性及成本较高、模拟荷载种类受限等问题,基于已有试验装置,研发安全、经济、适用于原型或大比例尺试验的甲烷-空气爆燃驱动爆炸荷载模拟装置。采用CFD软件OpenFOAM建立大尺寸管道内甲烷-空气爆燃数值模型,并通过试验数据验证其有效性;数值模拟分析了气云长度、泄爆条件与障碍物布置等参数对超压荷载特性的影响,揭示了装置内爆炸波传播与火焰演化机制,确定了优化的加载技术方案。研究表明,建立的数值模型可合理预测大尺寸管道内甲烷-空气爆燃的超压时程与空间分布;增大气云长度、合理设置近点火点的障碍物可显著增强爆燃强度,侧向泄爆可保持较高试验效率并有效分离压力波与火焰,避免加载面处的高温干扰;最终提出了基于4个障碍物(1×50% + 3×25%,间距3 m)及可变气云长度(1.5 m~6 m)的爆炸荷载模拟加载方案。试验验证表明产生的超压荷载峰值与数值预测结果误差小于12%,荷载均匀性良好,重复性高,可用于RC板等构件的抗爆性能试验。
针对传统爆炸荷载模拟装置危险性及成本较高、模拟荷载种类受限等问题,基于已有试验装置,研发安全、经济、适用于原型或大比例尺试验的甲烷-空气爆燃驱动爆炸荷载模拟装置。采用CFD软件OpenFOAM建立大尺寸管道内甲烷-空气爆燃数值模型,并通过试验数据验证其有效性;数值模拟分析了气云长度、泄爆条件与障碍物布置等参数对超压荷载特性的影响,揭示了装置内爆炸波传播与火焰演化机制,确定了优化的加载技术方案。研究表明,建立的数值模型可合理预测大尺寸管道内甲烷-空气爆燃的超压时程与空间分布;增大气云长度、合理设置近点火点的障碍物可显著增强爆燃强度,侧向泄爆可保持较高试验效率并有效分离压力波与火焰,避免加载面处的高温干扰;最终提出了基于4个障碍物(1×50% + 3×25%,间距3 m)及可变气云长度(1.5 m~6 m)的爆炸荷载模拟加载方案。试验验证表明产生的超压荷载峰值与数值预测结果误差小于12%,荷载均匀性良好,重复性高,可用于RC板等构件的抗爆性能试验。
当前状态:
, 最新更新时间: ,
doi: 10.11883/bzycj-2025-0170
PDF(40)
摘要:
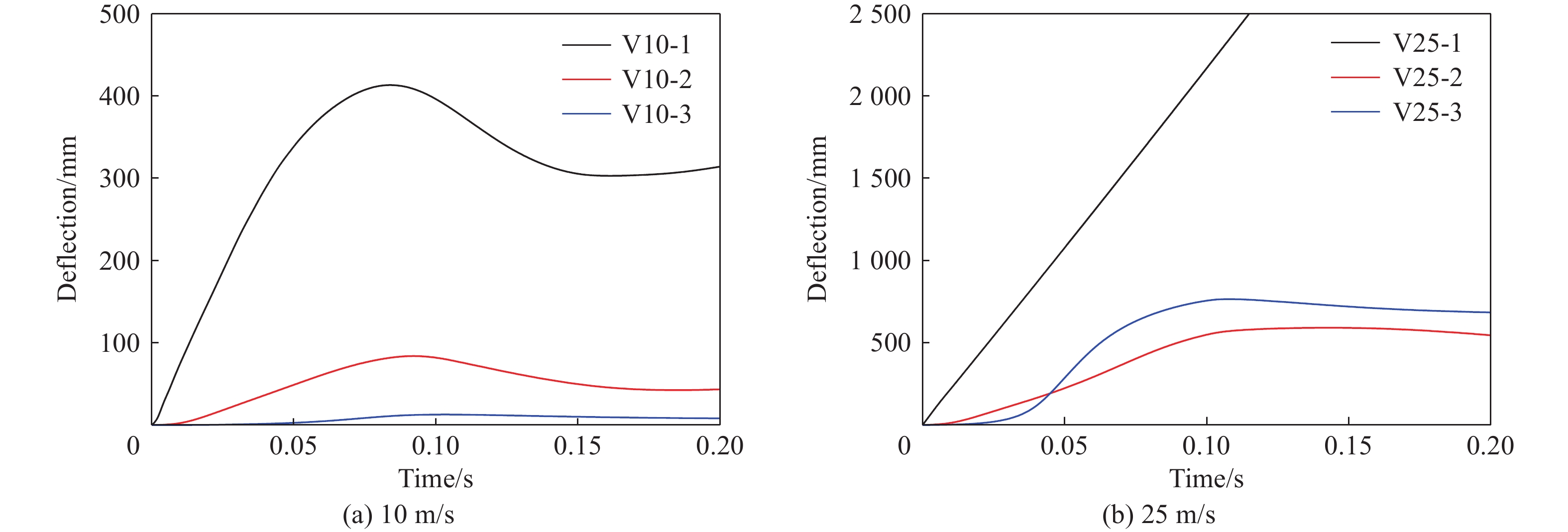
现代社会中,城市桥梁时常面临意外爆炸和恐怖袭击等带来的爆炸威胁,目前针对桥梁在爆炸荷载下的响应研究尚不充分,尤其是远距离爆炸荷载。为探究远距离爆炸荷载作用下城市连续梁桥的动力响应和破坏机理,首先采用LS-DYNA建立了远距离爆炸荷载加载方法和流固耦合数值计算方法。基于典型连续梁桥结构,建立精细化数值计算模型,分析了不同爆炸场景下桥梁的响应过程和典型破坏模式,并进一步研究了爆炸距离、爆炸当量、冲击角度对结构响应和破坏的影响。结果表明:连续梁桥在响应过程中呈现出上部结构抬升、下部结构弯曲和桥墩整体倾斜等特征,冲击波流场演化引起的结构前后表面压差以及桥梁的连续特性是影响响应过程的关键因素;远距离爆炸下,连续梁桥发生湿接头破坏、墩柱贯穿式破坏和盖梁弯曲破坏等典型破坏模式;随着冲击角度和比例距离增大,将导致上部结构抬升量减小、桥墩倾斜程度下降,并且抬升与倾斜响应对比例距离的变化更加敏感。本文研究可为桥梁结构爆炸响应分析和抗爆设计提供有价值的分析方法和机理参考。
现代社会中,城市桥梁时常面临意外爆炸和恐怖袭击等带来的爆炸威胁,目前针对桥梁在爆炸荷载下的响应研究尚不充分,尤其是远距离爆炸荷载。为探究远距离爆炸荷载作用下城市连续梁桥的动力响应和破坏机理,首先采用LS-DYNA建立了远距离爆炸荷载加载方法和流固耦合数值计算方法。基于典型连续梁桥结构,建立精细化数值计算模型,分析了不同爆炸场景下桥梁的响应过程和典型破坏模式,并进一步研究了爆炸距离、爆炸当量、冲击角度对结构响应和破坏的影响。结果表明:连续梁桥在响应过程中呈现出上部结构抬升、下部结构弯曲和桥墩整体倾斜等特征,冲击波流场演化引起的结构前后表面压差以及桥梁的连续特性是影响响应过程的关键因素;远距离爆炸下,连续梁桥发生湿接头破坏、墩柱贯穿式破坏和盖梁弯曲破坏等典型破坏模式;随着冲击角度和比例距离增大,将导致上部结构抬升量减小、桥墩倾斜程度下降,并且抬升与倾斜响应对比例距离的变化更加敏感。本文研究可为桥梁结构爆炸响应分析和抗爆设计提供有价值的分析方法和机理参考。
当前状态:
, 最新更新时间: ,
doi: 10.11883/bzycj-2025-0365
PDF(9)
摘要:
全地形车凭借卓越的环境适应性与非道路通行能力,广泛应用于边防巡逻、救灾运输、森林消防等领域。重大突发事件往往导致区域可达性大幅下降,对全地形车的重复空投作业能力提出了明确要求。然而,空投过程会对车辆产生强烈冲击,重复空投更易引发车辆累积损伤,进而影响其作业可靠性。为此,本文建立了某型全地形车空投系统数值仿真模型,先采用低周疲劳分析方法开展空投寿命评估,再结合J-C损伤模型,系统研究多着陆场景下车辆的空投冲击损伤演化规律及寿命特性。结果表明:全地形车初始最大损伤位置集中于底盘横梁,随着空投次数增加,最大损伤位置会向立柱等结构转移;理想空投条件下,车辆空投寿命为10次,且寿命随着陆速度增大而降低,其中斜向着陆速度的影响最为显著。当纵向、斜向、横向、垂向着陆速度分别达到1m/s、1.5m/s、3m/s、15m/s时,不建议实施空投作业。相关研究成果为保障多着陆场景下全地形车的重复空投作业能力提供了重要技术支撑。
全地形车凭借卓越的环境适应性与非道路通行能力,广泛应用于边防巡逻、救灾运输、森林消防等领域。重大突发事件往往导致区域可达性大幅下降,对全地形车的重复空投作业能力提出了明确要求。然而,空投过程会对车辆产生强烈冲击,重复空投更易引发车辆累积损伤,进而影响其作业可靠性。为此,本文建立了某型全地形车空投系统数值仿真模型,先采用低周疲劳分析方法开展空投寿命评估,再结合J-C损伤模型,系统研究多着陆场景下车辆的空投冲击损伤演化规律及寿命特性。结果表明:全地形车初始最大损伤位置集中于底盘横梁,随着空投次数增加,最大损伤位置会向立柱等结构转移;理想空投条件下,车辆空投寿命为10次,且寿命随着陆速度增大而降低,其中斜向着陆速度的影响最为显著。当纵向、斜向、横向、垂向着陆速度分别达到1m/s、1.5m/s、3m/s、15m/s时,不建议实施空投作业。相关研究成果为保障多着陆场景下全地形车的重复空投作业能力提供了重要技术支撑。
当前状态:
, 最新更新时间: ,
doi: 10.11883/bzycj-2025-0273
PDF(21)
摘要:
当前状态:
, 最新更新时间: ,
doi: 10.11883/bzycj-2025-0373
PDF(25)
摘要:
梯度结构由于其独特的设计策略而具有更优越的强度-塑性协同,然而其在动态条件下的力学行为并不清楚,这限制了梯度结构的应用范围。本研究采用循环扭转方法在低碳钢中制备了深层梯度结构,并对其在宽应变率范围内(10-4-103 /s)进行压缩实验与微结构演变分析。结果表明,梯度结构提升了低碳钢的屈服强度,并且表现出显著的应变率敏感性。此外,梯度程度会对变形机制产生影响:梯度程度较大的样品在变形过程中主要消耗中心软域的加工硬化能力,而边缘区域的硬化效果减弱,在动态条件下由于绝热温升效应,导致边缘硬域的位错密度反而降低。本研究为梯度金属结构未来在动态冲击领域的应用提供了理论价值。
梯度结构由于其独特的设计策略而具有更优越的强度-塑性协同,然而其在动态条件下的力学行为并不清楚,这限制了梯度结构的应用范围。本研究采用循环扭转方法在低碳钢中制备了深层梯度结构,并对其在宽应变率范围内(10-4-103 /s)进行压缩实验与微结构演变分析。结果表明,梯度结构提升了低碳钢的屈服强度,并且表现出显著的应变率敏感性。此外,梯度程度会对变形机制产生影响:梯度程度较大的样品在变形过程中主要消耗中心软域的加工硬化能力,而边缘区域的硬化效果减弱,在动态条件下由于绝热温升效应,导致边缘硬域的位错密度反而降低。本研究为梯度金属结构未来在动态冲击领域的应用提供了理论价值。
当前状态:
, 最新更新时间: ,
doi: 10.11883/bzycj-2025-0357
PDF(18)
摘要:
由于侵彻花岗岩试验存在原料获取难度大、费用高的问题,现开展钢筋混凝土与花岗岩靶标等效性研究。本文使用量纲分析与修正补偿法,以剩余速度作为等效前提,获得等效厚度计算方法。依据现有试验研究,使用LS-DYNA软件,结合数值模拟方法,建立弹体中速侵彻靶标的数值模型,以弹体尺寸、速度和靶标厚度为变量设计典型工况,数据拟合得到花岗岩靶体与钢筋混凝土靶体的具体等效设计公式。研究表明:建立的数值仿真模型能够较为准确地模拟出弹体侵彻花岗岩与钢筋混凝土靶体过程中弹体的剩余速度以及靶体的破坏特征;在弹体侵彻过程中,花岗岩靶体相较钢筋混凝土靶体,压实区与隧道区直径更小,裂纹更细、更长、扩展速度更快,靶面上裂纹面积更大,容易形成较大的剥落弹坑;在相同侵彻条件下,花岗岩与等效厚度钢筋混凝土靶体的破坏特征相近,破坏区域均可划分为5个部分;基于量纲分析与补偿修正法获得了弹体在侵彻钢筋混凝土与花岗岩时的无量纲剩余速度函数表达式以及钢筋混凝土与花岗岩靶体的等效厚度公式;拟合得到花岗岩与钢筋混凝土等效靶厚系数为1.69966,并使用等效靶厚系数对靶厚等效设计公式进行验证,原型靶体与模型靶体弹体剩余速度误差不超过5%。研究结果可为弹体中速侵彻岩石靶板的等效设计提供参考。
由于侵彻花岗岩试验存在原料获取难度大、费用高的问题,现开展钢筋混凝土与花岗岩靶标等效性研究。本文使用量纲分析与修正补偿法,以剩余速度作为等效前提,获得等效厚度计算方法。依据现有试验研究,使用LS-DYNA软件,结合数值模拟方法,建立弹体中速侵彻靶标的数值模型,以弹体尺寸、速度和靶标厚度为变量设计典型工况,数据拟合得到花岗岩靶体与钢筋混凝土靶体的具体等效设计公式。研究表明:建立的数值仿真模型能够较为准确地模拟出弹体侵彻花岗岩与钢筋混凝土靶体过程中弹体的剩余速度以及靶体的破坏特征;在弹体侵彻过程中,花岗岩靶体相较钢筋混凝土靶体,压实区与隧道区直径更小,裂纹更细、更长、扩展速度更快,靶面上裂纹面积更大,容易形成较大的剥落弹坑;在相同侵彻条件下,花岗岩与等效厚度钢筋混凝土靶体的破坏特征相近,破坏区域均可划分为5个部分;基于量纲分析与补偿修正法获得了弹体在侵彻钢筋混凝土与花岗岩时的无量纲剩余速度函数表达式以及钢筋混凝土与花岗岩靶体的等效厚度公式;拟合得到花岗岩与钢筋混凝土等效靶厚系数为1.69966,并使用等效靶厚系数对靶厚等效设计公式进行验证,原型靶体与模型靶体弹体剩余速度误差不超过5%。研究结果可为弹体中速侵彻岩石靶板的等效设计提供参考。
当前状态:
, 最新更新时间: ,
doi: 10.11883/bzycj-2025-0152
PDF(21)
摘要:
冲击波压力传感器采集系统兼具高低频动态特性,而传统的基于传递函数的建模方法难以实现整体精准建模,这一问题限制了系统补偿精度的提升。本文提出一种基于麻雀优化算法、变分模态分解与长短期记忆网络的动态特性融合建模方法,旨在解决整体建模难题并提高系统动态特性建模精度。该方法通过优化算法搜索变分模态分解的模态数与惩罚因子,自适应分解响应信号为多个模态分量并识别成分,实现高频与低频分量的有效分离;对低频分量进行动态特性补偿后,将其作为压力信号与原响应信号构建模型输入输出数据集,通过网络完成传感器系统动态特性建模。仿真与实爆试验结果表明,相较于传统的反滤波补偿方法,本方法补偿后信号与典型压力曲线的平均绝对百分比误差降低75%,振荡残余减小38%,满足作为输入压力信号的精度要求;与单一神经网络建模相比,该融合建模方法的误差降至 13%,为解决传感器宽频带动态建模难题提供了一条有效途径。
冲击波压力传感器采集系统兼具高低频动态特性,而传统的基于传递函数的建模方法难以实现整体精准建模,这一问题限制了系统补偿精度的提升。本文提出一种基于麻雀优化算法、变分模态分解与长短期记忆网络的动态特性融合建模方法,旨在解决整体建模难题并提高系统动态特性建模精度。该方法通过优化算法搜索变分模态分解的模态数与惩罚因子,自适应分解响应信号为多个模态分量并识别成分,实现高频与低频分量的有效分离;对低频分量进行动态特性补偿后,将其作为压力信号与原响应信号构建模型输入输出数据集,通过网络完成传感器系统动态特性建模。仿真与实爆试验结果表明,相较于传统的反滤波补偿方法,本方法补偿后信号与典型压力曲线的平均绝对百分比误差降低75%,振荡残余减小38%,满足作为输入压力信号的精度要求;与单一神经网络建模相比,该融合建模方法的误差降至 13%,为解决传感器宽频带动态建模难题提供了一条有效途径。
当前状态:
, 最新更新时间: ,
doi: 10.11883/bzycj-2025-0320
PDF(44)
摘要:
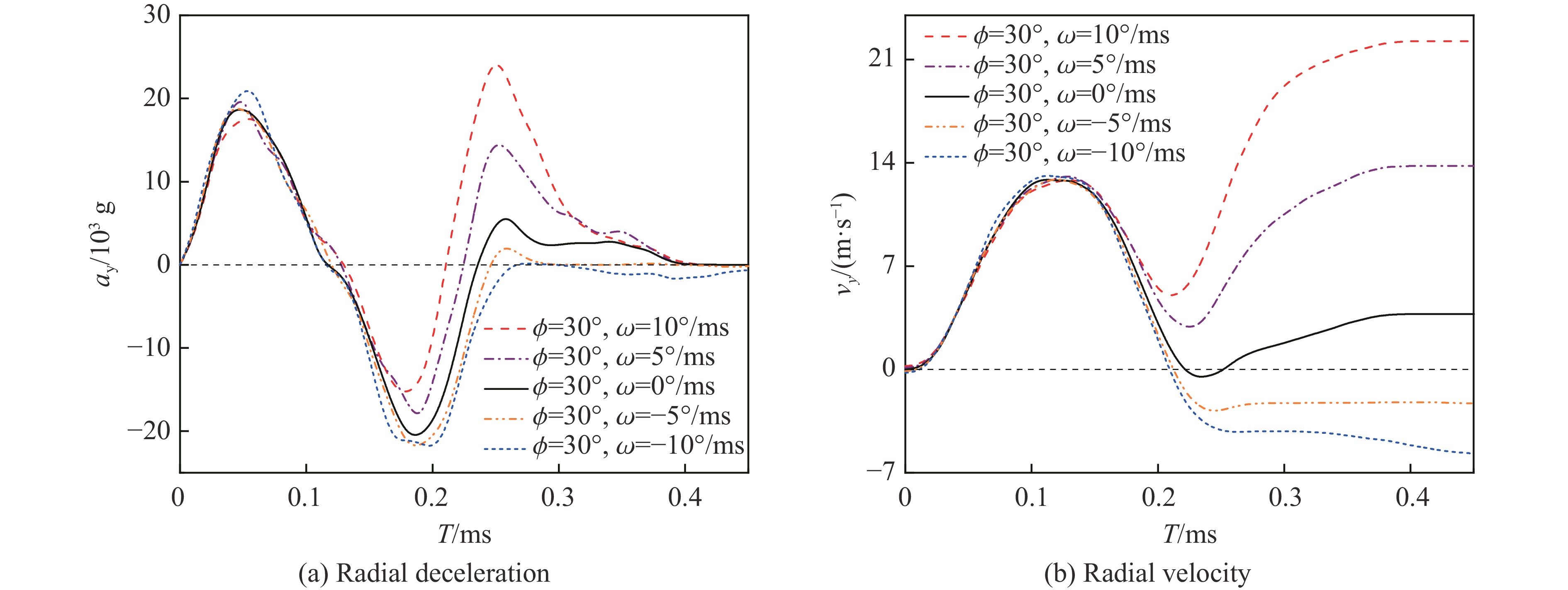
针对传统弹道预测方法计算成本高、难以满足快速评估需求的问题,本文提出了基于卷积神经网络(Convolutional Neural Network,CNN)的多层混凝土薄靶侵彻弹道高效预测模型。首先基于经过试验验证的数值模拟方法,分析并明确了弹体角速度对弹道偏转的重要影响,进而将其作为重要的弹靶交会条件,通过系统调整初始参数构建了包含127组工况的单层混凝土薄靶侵彻数据集。在此基础上,建立了以弹体参数、靶体参数、弹靶交会条件为输入,弹体靶后运动参数为输出的高精度单层靶侵彻弹道预测模型,并进一步结合弹体靶间飞行的刚体运动学方程,构建了完整的侵彻—飞行迭代预测框架,实现了多层间隔混凝土薄靶弹道特性的快速预测。研究结果表明:逆时针角速度增大会导致靶后径向剩余速度正向增大,弹道轨迹向上偏转,顺时针角速度则产生相反效应,弹体角速度是薄靶侵彻过程中不可忽略的重要参数;针对单层靶工况,预测模型训练集和测试集的平均MSE值稳定在0.0012与0.0019左右,表现出良好的预测性能;在多层靶预测中,模型在保证精度(剩余速度最大相对误差10.65%,姿态角最大绝对误差3.47°)的前提下,求解时间仅为传统数值模拟方法的0.05%。研究不仅揭示了弹体角速度这一关键因素对侵彻弹道的影响规律,更提供了一种“数据驱动+物理方程融合”的建模新范式,为武器毁伤效能评估与设计优化提供了重要的方法参考。
针对传统弹道预测方法计算成本高、难以满足快速评估需求的问题,本文提出了基于卷积神经网络(Convolutional Neural Network,CNN)的多层混凝土薄靶侵彻弹道高效预测模型。首先基于经过试验验证的数值模拟方法,分析并明确了弹体角速度对弹道偏转的重要影响,进而将其作为重要的弹靶交会条件,通过系统调整初始参数构建了包含127组工况的单层混凝土薄靶侵彻数据集。在此基础上,建立了以弹体参数、靶体参数、弹靶交会条件为输入,弹体靶后运动参数为输出的高精度单层靶侵彻弹道预测模型,并进一步结合弹体靶间飞行的刚体运动学方程,构建了完整的侵彻—飞行迭代预测框架,实现了多层间隔混凝土薄靶弹道特性的快速预测。研究结果表明:逆时针角速度增大会导致靶后径向剩余速度正向增大,弹道轨迹向上偏转,顺时针角速度则产生相反效应,弹体角速度是薄靶侵彻过程中不可忽略的重要参数;针对单层靶工况,预测模型训练集和测试集的平均MSE值稳定在0.0012与0.0019左右,表现出良好的预测性能;在多层靶预测中,模型在保证精度(剩余速度最大相对误差10.65%,姿态角最大绝对误差3.47°)的前提下,求解时间仅为传统数值模拟方法的0.05%。研究不仅揭示了弹体角速度这一关键因素对侵彻弹道的影响规律,更提供了一种“数据驱动+物理方程融合”的建模新范式,为武器毁伤效能评估与设计优化提供了重要的方法参考。
当前状态:
, 最新更新时间: ,
doi: 10.11883/bzycj-2025-0394
PDF(33)
摘要:
针对深孔钻爆掘进中直眼掏槽成腔效率低下的难题,提出空孔底部装药延迟起爆的解决方案。首先通过理论分析、模型试验及数值模拟,研究了空孔底部装药延迟起爆对成腔效率的影响;然后结合岩石抛掷过程的高速影像与数值模拟,揭示了两种炮孔装药爆破协同作用下的成腔机制;最后开展现场试验验证其实际应用效果。结果表明:空孔底部装药延迟起爆可以大幅消除槽腔底部的残留根底,使得成腔效率从80 %以下提升到95 %以上;在掏槽孔爆破阶段,围岩夹制作用导致槽腔残留根底,但新生的临空面有利于后续阶段根底的抛掷;在空孔底部装药爆破时,由于围岩夹制作用减弱,根底抛掷速度较上部岩体高约2.0 m·s−1,可以实现根底的有效抛除与良好的成腔效果。与传统直眼掏槽技术相比,采用空孔底部装药延迟起爆方法,循环进尺提高了0.35 m,炸药单耗降低了0.43 kg·m−3,证实了改进后的直眼掏槽技术有助于提升掘进效率和降低掘进成本。研究成果可以为地下工程深孔掏槽爆破优化提供理论支撑与实践参考。
针对深孔钻爆掘进中直眼掏槽成腔效率低下的难题,提出空孔底部装药延迟起爆的解决方案。首先通过理论分析、模型试验及数值模拟,研究了空孔底部装药延迟起爆对成腔效率的影响;然后结合岩石抛掷过程的高速影像与数值模拟,揭示了两种炮孔装药爆破协同作用下的成腔机制;最后开展现场试验验证其实际应用效果。结果表明:空孔底部装药延迟起爆可以大幅消除槽腔底部的残留根底,使得成腔效率从80 %以下提升到95 %以上;在掏槽孔爆破阶段,围岩夹制作用导致槽腔残留根底,但新生的临空面有利于后续阶段根底的抛掷;在空孔底部装药爆破时,由于围岩夹制作用减弱,根底抛掷速度较上部岩体高约2.0 m·s−1,可以实现根底的有效抛除与良好的成腔效果。与传统直眼掏槽技术相比,采用空孔底部装药延迟起爆方法,循环进尺提高了0.35 m,炸药单耗降低了0.43 kg·m−3,证实了改进后的直眼掏槽技术有助于提升掘进效率和降低掘进成本。研究成果可以为地下工程深孔掏槽爆破优化提供理论支撑与实践参考。
当前状态:
, 最新更新时间: ,
doi: 10.11883/bzycj-2025-0305
PDF(75)
摘要:
为评估超高性能混凝土(UHPC)板在中远距离爆炸载荷下的抗爆性能,本研究开展了系列场地爆炸试验,系统分析了不同比例爆距对试件破坏模式的影响,并通过四点弯试验探讨了爆后残余承载力变化规律。试验结果表明,UHPC板在中远距离爆炸下整体结构保持完整,呈现典型弯曲损伤模式,背爆面损伤集中于跨中区域。其中,比例爆距为1.0的靶板残余承载力甚至超过未爆试件,表现出优异的抗爆性能。为深入揭示UHPC板的动力响应机理,建立了等效单自由度(SDOF)理论分析模型,对不同比例爆距下靶板的跨中峰值挠度进行了预测。理论分析表明,SDOF方法在预测跨中峰值挠度方面精度较高,但在损伤较轻时存在一定高估。为进一步研究UHPC板破坏机理,采用连续面帽盖模型(CSC)本构模型对UHPC板的爆炸响应进行了有限元模拟。模拟结果与试验结果高度吻合,验证了有限元模型的准确性。考虑到材料力学性能的不确定性,引入高斯自相关空间随机场建立随机有限元模型,当自相关长度为10-20 mm时,预测的损伤特征与实际高度一致。本研究验证了UHPC在中远距离爆炸下的优异抗爆性能,证明了随机有限元模型的高保真性和有效性,并揭示了材料变异性对UHPC结构抗爆性能评估的重要影响。
为评估超高性能混凝土(UHPC)板在中远距离爆炸载荷下的抗爆性能,本研究开展了系列场地爆炸试验,系统分析了不同比例爆距对试件破坏模式的影响,并通过四点弯试验探讨了爆后残余承载力变化规律。试验结果表明,UHPC板在中远距离爆炸下整体结构保持完整,呈现典型弯曲损伤模式,背爆面损伤集中于跨中区域。其中,比例爆距为1.0的靶板残余承载力甚至超过未爆试件,表现出优异的抗爆性能。为深入揭示UHPC板的动力响应机理,建立了等效单自由度(SDOF)理论分析模型,对不同比例爆距下靶板的跨中峰值挠度进行了预测。理论分析表明,SDOF方法在预测跨中峰值挠度方面精度较高,但在损伤较轻时存在一定高估。为进一步研究UHPC板破坏机理,采用连续面帽盖模型(CSC)本构模型对UHPC板的爆炸响应进行了有限元模拟。模拟结果与试验结果高度吻合,验证了有限元模型的准确性。考虑到材料力学性能的不确定性,引入高斯自相关空间随机场建立随机有限元模型,当自相关长度为10-20 mm时,预测的损伤特征与实际高度一致。本研究验证了UHPC在中远距离爆炸下的优异抗爆性能,证明了随机有限元模型的高保真性和有效性,并揭示了材料变异性对UHPC结构抗爆性能评估的重要影响。
当前状态:
, 最新更新时间: ,
doi: 10.11883/bzycj-2025-0326
PDF(23)
摘要:
为了研究钽合金爆炸成型弹丸(Explosively Formed Projectiles,EFP)侵彻靶板产生靶后破片的空间散布,首先开展了钽合金EFP侵彻45#钢靶后破片的X光及破片散布试验;其次,采用经试验验证的FE-SPH(finite element-smoothed particle hydrodynamics)固定耦合方法开展了多种弹、靶条件下EFP垂直侵彻靶板的数值模拟,获得了靶后破片空间散布的数据集;最后,采用基于贝叶斯优化的支持向量回归对靶后破片密集飞散角数据进行训练,得到了基于贝叶斯优化的支持向量回归模型。研究结果表明:从试验结果来看,靶后破片云形貌为典型的截椭球状,由于钽、钢密度差异导致不同材料破片径向膨胀能力不同,钢破片分布在椭球的外表面而钽破片分布在椭球的内表面,靶后破片主要集中在验证靶上中心穿孔处周围的圆形区域;采用FE-SPH固定耦合方法模拟再现了靶后破片的形成过程,得到的靶后破片云形貌与试验结果十分接近,靶后破片平均最大飞散角与试验结果相对误差不超过10%,验证了数值模拟结果的准确性;建立的基于贝叶斯优化的支持向量回归模型能够实现对不同靶板厚度、着靶速度条件下靶后破片的密集飞散角的准确预测,数值模拟结果与模型预测结果最大相对误差均小于10%,在此基础上可以实现对靶后一定距离范围内验证靶毁伤面积的快速预测。
为了研究钽合金爆炸成型弹丸(Explosively Formed Projectiles,EFP)侵彻靶板产生靶后破片的空间散布,首先开展了钽合金EFP侵彻45#钢靶后破片的X光及破片散布试验;其次,采用经试验验证的FE-SPH(finite element-smoothed particle hydrodynamics)固定耦合方法开展了多种弹、靶条件下EFP垂直侵彻靶板的数值模拟,获得了靶后破片空间散布的数据集;最后,采用基于贝叶斯优化的支持向量回归对靶后破片密集飞散角数据进行训练,得到了基于贝叶斯优化的支持向量回归模型。研究结果表明:从试验结果来看,靶后破片云形貌为典型的截椭球状,由于钽、钢密度差异导致不同材料破片径向膨胀能力不同,钢破片分布在椭球的外表面而钽破片分布在椭球的内表面,靶后破片主要集中在验证靶上中心穿孔处周围的圆形区域;采用FE-SPH固定耦合方法模拟再现了靶后破片的形成过程,得到的靶后破片云形貌与试验结果十分接近,靶后破片平均最大飞散角与试验结果相对误差不超过10%,验证了数值模拟结果的准确性;建立的基于贝叶斯优化的支持向量回归模型能够实现对不同靶板厚度、着靶速度条件下靶后破片的密集飞散角的准确预测,数值模拟结果与模型预测结果最大相对误差均小于10%,在此基础上可以实现对靶后一定距离范围内验证靶毁伤面积的快速预测。
当前状态:
, 最新更新时间: ,
doi: 10.11883/bzycj-2025-0358
PDF(10)
摘要:
病态爆轰是一种化学反应放热不能完全用于支持爆轰波传播的非理想爆轰,它在实际过程中普遍存在,其传播稳定性研究具有重要意义。本文通过使用摩尔数减小的单步反应实现病态爆轰过程,并采用一维反应性欧拉方程和高精度数值格式,数值模拟了一维病态爆轰波纵向传播的振荡不稳定过程,系统考察了活塞驱动速度和活化能对病态爆轰波稳定性的影响,分析了爆轰波稳定性与其反应区结构变化之间的关系。研究结果表明,在相同的反应放热条件下,病态爆轰比理想爆轰波更不稳定。活塞驱动速度的增加有利于病态爆轰波的稳定,而活化能的增加则不利于病态爆轰波的稳定。过驱病态爆轰的高频低幅振荡其反应区结构变化不大;强解条件下爆轰波的低频低幅振荡是反应区强解的两种构型交替出现导致的;而过驱病态爆轰的低频高幅振荡特性则是由流量发生变化的弱解、强解和过驱解等反应区结构的交替变化所表征的。
病态爆轰是一种化学反应放热不能完全用于支持爆轰波传播的非理想爆轰,它在实际过程中普遍存在,其传播稳定性研究具有重要意义。本文通过使用摩尔数减小的单步反应实现病态爆轰过程,并采用一维反应性欧拉方程和高精度数值格式,数值模拟了一维病态爆轰波纵向传播的振荡不稳定过程,系统考察了活塞驱动速度和活化能对病态爆轰波稳定性的影响,分析了爆轰波稳定性与其反应区结构变化之间的关系。研究结果表明,在相同的反应放热条件下,病态爆轰比理想爆轰波更不稳定。活塞驱动速度的增加有利于病态爆轰波的稳定,而活化能的增加则不利于病态爆轰波的稳定。过驱病态爆轰的高频低幅振荡其反应区结构变化不大;强解条件下爆轰波的低频低幅振荡是反应区强解的两种构型交替出现导致的;而过驱病态爆轰的低频高幅振荡特性则是由流量发生变化的弱解、强解和过驱解等反应区结构的交替变化所表征的。
当前状态:
, 最新更新时间: ,
doi: 10.11883/bzycj-2025-0258
PDF(20)
摘要:
为了获取椭圆截面弹体斜侵彻混凝土的弹道偏转规律并揭示其内在机理,采用数值仿真开展了系统性研究。构建了可靠的数值仿真模型,对影响弹道偏转的倾角、攻角和自旋角进行解耦,开展了不同落角下椭圆截面弹体斜侵彻混凝土数值模拟,深入分析了弹道偏转和自旋转演变规律,阐释了弹道偏转和自旋转机理。结果表明,倾角和攻角导致弹体上下表面受力面积不对称,且攻角还会导致弹体表面应力不对称,最终产生偏转力矩促使弹体偏转;随着倾角和攻角增大,弹体角加速度、角速度、姿态角和弹道偏移也呈增大趋势。在带倾角斜侵彻情况下,竖立弹体偏转慢、持续时间长,而平躺弹体偏转快、持续时间短,两者在弹道稳定性方面不存在绝对的优劣;在带攻角斜侵彻情况下,竖立弹体的弹道稳定性相对平躺弹体更好。自旋角导致弹靶交会条件不对称,弹体除偏移和偏转外,还有绕轴的自旋转运动;当自旋角由0°向90°增大时,弹靶交会条件经历对称至不对称再至对称的转变,弹体在水平方向的偏移量和自旋角增量呈先增大后减小趋势。研究成果可为椭圆截面弹体实际工程应用提供重要参考。
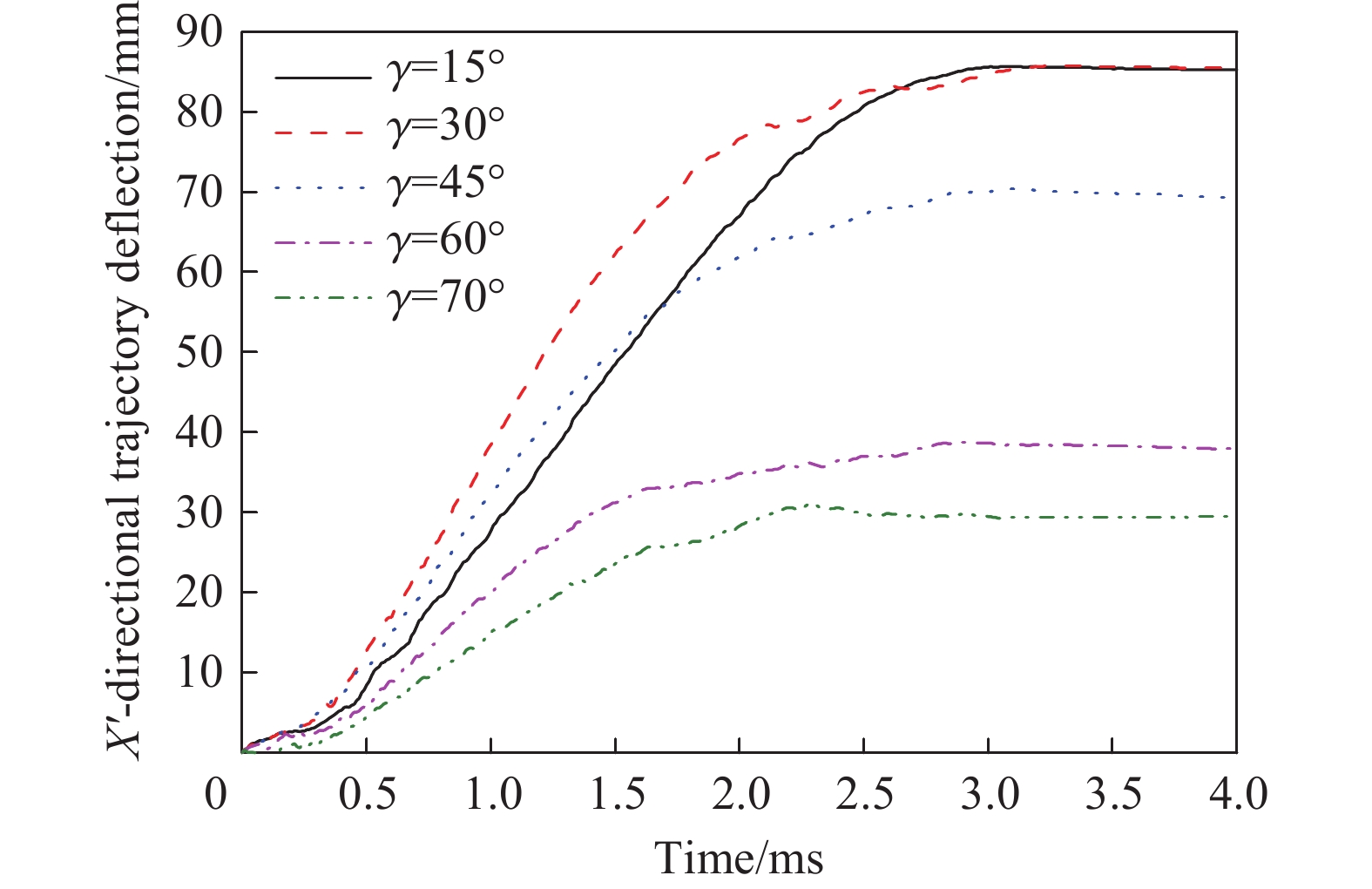
为了获取椭圆截面弹体斜侵彻混凝土的弹道偏转规律并揭示其内在机理,采用数值仿真开展了系统性研究。构建了可靠的数值仿真模型,对影响弹道偏转的倾角、攻角和自旋角进行解耦,开展了不同落角下椭圆截面弹体斜侵彻混凝土数值模拟,深入分析了弹道偏转和自旋转演变规律,阐释了弹道偏转和自旋转机理。结果表明,倾角和攻角导致弹体上下表面受力面积不对称,且攻角还会导致弹体表面应力不对称,最终产生偏转力矩促使弹体偏转;随着倾角和攻角增大,弹体角加速度、角速度、姿态角和弹道偏移也呈增大趋势。在带倾角斜侵彻情况下,竖立弹体偏转慢、持续时间长,而平躺弹体偏转快、持续时间短,两者在弹道稳定性方面不存在绝对的优劣;在带攻角斜侵彻情况下,竖立弹体的弹道稳定性相对平躺弹体更好。自旋角导致弹靶交会条件不对称,弹体除偏移和偏转外,还有绕轴的自旋转运动;当自旋角由0°向90°增大时,弹靶交会条件经历对称至不对称再至对称的转变,弹体在水平方向的偏移量和自旋角增量呈先增大后减小趋势。研究成果可为椭圆截面弹体实际工程应用提供重要参考。
当前状态:
, 最新更新时间: ,
doi: 10.11883/bzycj-2025-0227
PDF(14)
摘要:
目前国内缺少对GJB1060.1-1991中规定的冲击设计载荷与GJB150.18-1986中规定的试验工况所对应的试验载荷相关性的研究,利用建立的中量级冲击试验多自由度质量刚度阻尼动力学模型,开展标准规定工况下的冲击试验载荷计算,并拟合出了冲击试验谱速度的计算公式,与DDAM方法计算得到的冲击设计载荷进行对比分析,根据对比结果,整体上冲击设计载荷比试验载荷严酷,但在槽钢跨距较大(大于90cm)时,可能出现冲击试验载荷更严酷,并给出了冲击设计谱速度与冲击试验谱速度的定量比值。
目前国内缺少对GJB1060.1-1991中规定的冲击设计载荷与GJB150.18-1986中规定的试验工况所对应的试验载荷相关性的研究,利用建立的中量级冲击试验多自由度质量刚度阻尼动力学模型,开展标准规定工况下的冲击试验载荷计算,并拟合出了冲击试验谱速度的计算公式,与DDAM方法计算得到的冲击设计载荷进行对比分析,根据对比结果,整体上冲击设计载荷比试验载荷严酷,但在槽钢跨距较大(大于90cm)时,可能出现冲击试验载荷更严酷,并给出了冲击设计谱速度与冲击试验谱速度的定量比值。
当前状态:
, 最新更新时间: ,
doi: 10.11883/bzycj-2025-0220
PDF(51)
摘要:
本研究针对建筑围护系统抗风设计中的关键安全问题,旨在量化风致飞射物冲击作用下钢化玻璃破碎产生的次级碎片效应及其潜在风险。通过系统设计混合正交冲击试验,综合考察冲击类型、速度、角度、边界条件及玻璃厚度、尺寸等关键参数对破坏模式与碎片质量分布的影响规律。基于试验矩阵的极差分析与方差解析,量化揭示了各参数对玻璃破坏特征、冲击物速度衰减率及碎片质量分布特征的敏感性权重。依据量纲齐次原理与Π定理,构建了表征碎片质量分布规律的无量纲函数关系式框架。基于试验数据,通过正交距离回归迭代算法拟合确立半经验预测公式的参数取值,验证公式具有明确的物理意义与预测可靠性。试验表明:边界条件对玻璃破坏程度与碎片飞散起决定性作用,明框支撑工况碎片质量最低(最优),隐框支撑冲击物动能衰减率最大但碎片量次之,点支撑工况下玻璃均完全破碎(高危工况);冲击角度、玻璃尺寸与速度亦呈显著影响。最终建立的预测公式能精准表征钢化玻璃破碎特征,为建筑围护系统抗风设计提供关键理论依据。
本研究针对建筑围护系统抗风设计中的关键安全问题,旨在量化风致飞射物冲击作用下钢化玻璃破碎产生的次级碎片效应及其潜在风险。通过系统设计混合正交冲击试验,综合考察冲击类型、速度、角度、边界条件及玻璃厚度、尺寸等关键参数对破坏模式与碎片质量分布的影响规律。基于试验矩阵的极差分析与方差解析,量化揭示了各参数对玻璃破坏特征、冲击物速度衰减率及碎片质量分布特征的敏感性权重。依据量纲齐次原理与Π定理,构建了表征碎片质量分布规律的无量纲函数关系式框架。基于试验数据,通过正交距离回归迭代算法拟合确立半经验预测公式的参数取值,验证公式具有明确的物理意义与预测可靠性。试验表明:边界条件对玻璃破坏程度与碎片飞散起决定性作用,明框支撑工况碎片质量最低(最优),隐框支撑冲击物动能衰减率最大但碎片量次之,点支撑工况下玻璃均完全破碎(高危工况);冲击角度、玻璃尺寸与速度亦呈显著影响。最终建立的预测公式能精准表征钢化玻璃破碎特征,为建筑围护系统抗风设计提供关键理论依据。
当前状态:
, 最新更新时间: ,
doi: 10.11883/bzycj-2025-0348
PDF(34)
摘要:
为有效控制跨海工程中爆破开挖对基岩的损伤,系统研究了水下钻孔爆破中孔底复合垫层装药结构的损伤控制效果。结合某跨海大桥嵌入式沉井爆破开挖工程实例,采用现场取样与水下爆炸模型试验,利用压电陶瓷检测系统定量分析了孔底复合垫层中不同波阻抗铁砂混凝土对岩样损伤的影响;基于分形维数与损伤理论,对不同工况下岩样顶部裂纹的扩展行为进行了量化评估。结果表明:孔底复合垫层可有效抑制岩样宏观裂纹扩展,减少顶部裂纹数量,并降低裂纹的轴向扩展深度。对岩样轴向损伤的分析,随着波阻抗的提高,炮孔区(0 ~ 12 cm)轴向损伤因子最大可降低9.95%,基岩区(12 ~ 28 cm)轴向损伤因子最大降幅达40.23% ~ 92.1%。研究表明,水下钻孔爆破中采用孔底复合垫层装药结构可显著减轻基岩的爆破损伤,并通过调节铁砂混凝土波阻抗实现对岩样轴向损伤的有效控制。
为有效控制跨海工程中爆破开挖对基岩的损伤,系统研究了水下钻孔爆破中孔底复合垫层装药结构的损伤控制效果。结合某跨海大桥嵌入式沉井爆破开挖工程实例,采用现场取样与水下爆炸模型试验,利用压电陶瓷检测系统定量分析了孔底复合垫层中不同波阻抗铁砂混凝土对岩样损伤的影响;基于分形维数与损伤理论,对不同工况下岩样顶部裂纹的扩展行为进行了量化评估。结果表明:孔底复合垫层可有效抑制岩样宏观裂纹扩展,减少顶部裂纹数量,并降低裂纹的轴向扩展深度。对岩样轴向损伤的分析,随着波阻抗的提高,炮孔区(0 ~ 12 cm)轴向损伤因子最大可降低9.95%,基岩区(12 ~ 28 cm)轴向损伤因子最大降幅达40.23% ~ 92.1%。研究表明,水下钻孔爆破中采用孔底复合垫层装药结构可显著减轻基岩的爆破损伤,并通过调节铁砂混凝土波阻抗实现对岩样轴向损伤的有效控制。
当前状态:
, 最新更新时间: ,
doi: 10.11883/bzycj-2025-0336
PDF(32)
摘要:
为探讨纳米铝热剂在混合生物质爆破剂体系中替代雷管实现稳定起爆的可行性及其与雷管起爆效果的差异性,以木粉与花生壳粉(1 : 1)混合生物质为核心原料,选取数码电子雷管(S0)、Al/CuO铝热剂(S1)、Al/Bi2O3铝热剂(S2)三种起爆方式,并采用传统的工业炸药性能测试方法,开展铝热剂试爆、爆速和猛度的正交试验、水下爆炸以及爆破漏斗试验探究其爆炸性能规律。铝热剂试爆试验证实,铝热剂起爆属于典型的高温爆燃型能量释放过程,反应区延长但能量密度高,可在有限约束内实现有效能量耦合,从而诱发生物质爆破剂的整体爆炸反应,具备可靠起爆能力。爆速和猛度正交试验显示,氧气压力是影响爆速与猛度的主导因素,钢管壁厚次之,起爆方式影响较弱,通过提升氧气压力和优化约束条件,可实现生物质爆破剂爆速与猛度的协同增强,从而获得更优的爆炸性能组合。水下爆炸试验显示,S0的冲击波峰值压力、冲量和比冲击能均高于S1和S2起爆,且S2体系较S1体系表现出更优的能量释放与冲击作用。爆破漏斗试验得出,S0起爆形成的爆坑体积(0.33m3)最大,S2起爆(0.24m3)次之,S1起爆(0.21m3)最小。三种起爆方式均能成功起爆混合生物质爆破剂,起爆效果排序为数码电子雷管(S0)>Al/Bi2O3铝热剂(S2)>Al/CuO铝热剂(S1),研究可为生物质爆破技术的优化与应用提供试验支撑。
为探讨纳米铝热剂在混合生物质爆破剂体系中替代雷管实现稳定起爆的可行性及其与雷管起爆效果的差异性,以木粉与花生壳粉(1 : 1)混合生物质为核心原料,选取数码电子雷管(S0)、Al/CuO铝热剂(S1)、Al/Bi2O3铝热剂(S2)三种起爆方式,并采用传统的工业炸药性能测试方法,开展铝热剂试爆、爆速和猛度的正交试验、水下爆炸以及爆破漏斗试验探究其爆炸性能规律。铝热剂试爆试验证实,铝热剂起爆属于典型的高温爆燃型能量释放过程,反应区延长但能量密度高,可在有限约束内实现有效能量耦合,从而诱发生物质爆破剂的整体爆炸反应,具备可靠起爆能力。爆速和猛度正交试验显示,氧气压力是影响爆速与猛度的主导因素,钢管壁厚次之,起爆方式影响较弱,通过提升氧气压力和优化约束条件,可实现生物质爆破剂爆速与猛度的协同增强,从而获得更优的爆炸性能组合。水下爆炸试验显示,S0的冲击波峰值压力、冲量和比冲击能均高于S1和S2起爆,且S2体系较S1体系表现出更优的能量释放与冲击作用。爆破漏斗试验得出,S0起爆形成的爆坑体积(0.33m3)最大,S2起爆(0.24m3)次之,S1起爆(0.21m3)最小。三种起爆方式均能成功起爆混合生物质爆破剂,起爆效果排序为数码电子雷管(S0)>Al/Bi2O3铝热剂(S2)>Al/CuO铝热剂(S1),研究可为生物质爆破技术的优化与应用提供试验支撑。
当前状态:
, 最新更新时间: ,
doi: 10.11883/bzycj-2025-0362
PDF(18)
摘要:
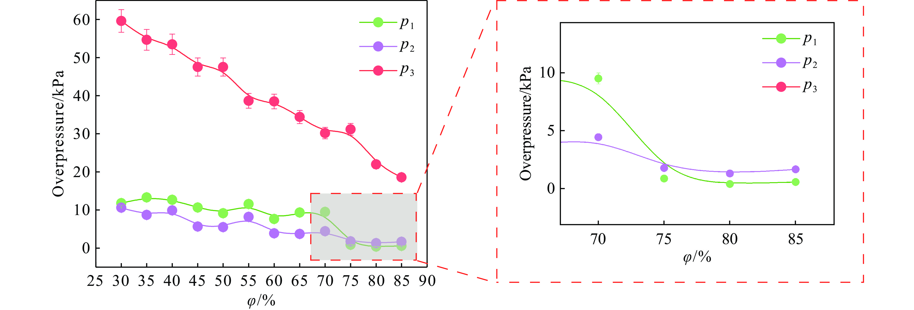
在钛基固态金属储氢技术应用及钛金属制品生产加工过程中极易形成氢气/钛粉两相体系,具有较高的爆炸风险。为研究氢气/钛粉两相体系爆炸特性,本文采用20 L球形爆炸装置,在0%~30%的氢气浓度和100~700 g/m³的钛粉浓度范围内,对氢气/钛粉两相体系爆炸强度参数变化规律进行了研究,并结合爆炸产物,分析了爆炸强度参数变化规律形成机理。结果表明,氢气的存在会显著影响钛粉爆炸强度。总体上,在100~700 g/m³钛粉浓度范围内,其爆炸压力Pex随氢气浓度的增大先减小后增大再减小,当氢气浓度为4%时降至最低,当氢气浓度为29%时增至最大;其爆炸压力上升速率(dP/dt)ex随氢气浓度增大先减小后增大,当氢气浓度为4%时降至最低,当氢气浓度为30%时增至最大。氢气/钛粉两相体系最大爆炸压力Pmax同样随氢气浓度的增大先减小后增大再减小,在氢气浓度为4%时降至最低,在氢气浓度为29%时达到峰值;最大爆炸压力上升速率(dP/dt)max随氢气浓度的增大先减小后增大,当氢气浓度为4%时达到最小值,随后持续上升,在氢气浓度为30%时达到峰值。爆炸产物分析结果表明,低浓度氢气会导致或加剧钛粉的不完全氧化反应,进而导致钛粉爆炸压力Pex和爆炸压力上升速率(dP/dt)ex的降低;当氢气浓度增至临界值后,氢气的自主燃烧将促进钛粉与氮气之间的反应,并促使两相体系爆炸过程由异相燃烧向均相燃烧转变,进而导致钛粉爆炸压力Pex和爆炸压力上升速率(dP/dt)ex的增大。
在钛基固态金属储氢技术应用及钛金属制品生产加工过程中极易形成氢气/钛粉两相体系,具有较高的爆炸风险。为研究氢气/钛粉两相体系爆炸特性,本文采用20 L球形爆炸装置,在0%~30%的氢气浓度和100~700 g/m³的钛粉浓度范围内,对氢气/钛粉两相体系爆炸强度参数变化规律进行了研究,并结合爆炸产物,分析了爆炸强度参数变化规律形成机理。结果表明,氢气的存在会显著影响钛粉爆炸强度。总体上,在100~700 g/m³钛粉浓度范围内,其爆炸压力Pex随氢气浓度的增大先减小后增大再减小,当氢气浓度为4%时降至最低,当氢气浓度为29%时增至最大;其爆炸压力上升速率(dP/dt)ex随氢气浓度增大先减小后增大,当氢气浓度为4%时降至最低,当氢气浓度为30%时增至最大。氢气/钛粉两相体系最大爆炸压力Pmax同样随氢气浓度的增大先减小后增大再减小,在氢气浓度为4%时降至最低,在氢气浓度为29%时达到峰值;最大爆炸压力上升速率(dP/dt)max随氢气浓度的增大先减小后增大,当氢气浓度为4%时达到最小值,随后持续上升,在氢气浓度为30%时达到峰值。爆炸产物分析结果表明,低浓度氢气会导致或加剧钛粉的不完全氧化反应,进而导致钛粉爆炸压力Pex和爆炸压力上升速率(dP/dt)ex的降低;当氢气浓度增至临界值后,氢气的自主燃烧将促进钛粉与氮气之间的反应,并促使两相体系爆炸过程由异相燃烧向均相燃烧转变,进而导致钛粉爆炸压力Pex和爆炸压力上升速率(dP/dt)ex的增大。
当前状态:
, 最新更新时间: ,
doi: 10.11883/bzycj-2025-0304
PDF(52)
摘要:
为研究深部隧道围岩在掘进过程中爆破引起的扰动作用,亟需掌握围岩在动态荷载下的力学响应、破坏模式及能量耗散特性。本研究采用自主研发的、配备主动围压控制装置的霍普金森压杆(SHPB)试验系统,对红砂岩岩样进行不同围压等级下的动态压缩试验。以探讨红砂岩在爆破冲击荷载作用下的动态力学响应、破坏模式和能量耗散机制。试验结果表明:无围压岩样的动态应力-应变曲线表现为“两阶段”变化特征,而在围压条件下则呈现出明显的“三阶段”演化规律。围压显著增强了红砂岩的动态抗压强度与峰值应变,二者均表现出显著的应变率效应与围压效应。破坏模式和能量耗散方面,无围压时,岩石试件在较高应变率作用下发生粉碎性破坏;而在围压条件下,试样的破坏程度显著减轻,最终表现为压剪破坏模式。同时,在相同应变率下,围压试件的能量吸收能力明显高于无围压条件。当入射能相近时,红砂岩的比能量吸收值(SEA)随围压水平的提高而增大。
为研究深部隧道围岩在掘进过程中爆破引起的扰动作用,亟需掌握围岩在动态荷载下的力学响应、破坏模式及能量耗散特性。本研究采用自主研发的、配备主动围压控制装置的霍普金森压杆(SHPB)试验系统,对红砂岩岩样进行不同围压等级下的动态压缩试验。以探讨红砂岩在爆破冲击荷载作用下的动态力学响应、破坏模式和能量耗散机制。试验结果表明:无围压岩样的动态应力-应变曲线表现为“两阶段”变化特征,而在围压条件下则呈现出明显的“三阶段”演化规律。围压显著增强了红砂岩的动态抗压强度与峰值应变,二者均表现出显著的应变率效应与围压效应。破坏模式和能量耗散方面,无围压时,岩石试件在较高应变率作用下发生粉碎性破坏;而在围压条件下,试样的破坏程度显著减轻,最终表现为压剪破坏模式。同时,在相同应变率下,围压试件的能量吸收能力明显高于无围压条件。当入射能相近时,红砂岩的比能量吸收值(SEA)随围压水平的提高而增大。
当前状态:
, 最新更新时间: ,
doi: 10.11883/bzycj-2025-0229
PDF(54)
摘要:
针对地质灾害高风险区段埋地管道所面临的落石冲击威胁,为深入探究其动力响应特性,本文通过缩尺模型试验与数值模拟相结合的方法,系统研究了埋地管道的动力响应特性。建立的试验模型缩尺比例为1:10,采用落锤冲击试验装置,结合LS-DYNA有限元分析,探讨了管道埋深、壁厚、冲击参数、管道参数和土体特性(土体弹性模量和管土摩擦系数)对埋地管道的影响规律。试验结果表明:同一冲击高度下,管道埋深和壁厚越大,应变峰值越小;落锤偏心冲击时,冲击点偏离管道中心后,对管道上下截面影响降低;冲击高度越高,管道中部应变峰值越大。数值模拟表明:管道最大应力和应变与管道直径、内压、冲击速度正相关,与冲击偏距、土体弹性模量、管道埋深负相关;管土摩擦系数增大对管道应力应变影响有限,超过0.3后影响甚微。基于Pearson相关性分析,各参数影响程度为:冲击偏距>管道内压>管道直径>土体弹性模量>管土摩擦系数,其中管道内压、管道直径、管土摩擦系数与应变正相关,土体弹性模量、冲击偏距与应变负相关,落石冲击偏距和管道内压对埋地管道影响中等偏强相关。研究成果可为高风险区域埋地管道的安全设计提供依据。
针对地质灾害高风险区段埋地管道所面临的落石冲击威胁,为深入探究其动力响应特性,本文通过缩尺模型试验与数值模拟相结合的方法,系统研究了埋地管道的动力响应特性。建立的试验模型缩尺比例为1:10,采用落锤冲击试验装置,结合LS-DYNA有限元分析,探讨了管道埋深、壁厚、冲击参数、管道参数和土体特性(土体弹性模量和管土摩擦系数)对埋地管道的影响规律。试验结果表明:同一冲击高度下,管道埋深和壁厚越大,应变峰值越小;落锤偏心冲击时,冲击点偏离管道中心后,对管道上下截面影响降低;冲击高度越高,管道中部应变峰值越大。数值模拟表明:管道最大应力和应变与管道直径、内压、冲击速度正相关,与冲击偏距、土体弹性模量、管道埋深负相关;管土摩擦系数增大对管道应力应变影响有限,超过0.3后影响甚微。基于Pearson相关性分析,各参数影响程度为:冲击偏距>管道内压>管道直径>土体弹性模量>管土摩擦系数,其中管道内压、管道直径、管土摩擦系数与应变正相关,土体弹性模量、冲击偏距与应变负相关,落石冲击偏距和管道内压对埋地管道影响中等偏强相关。研究成果可为高风险区域埋地管道的安全设计提供依据。
当前状态:
, 最新更新时间: ,
doi: 10.11883/bzycj-2025-0225
PDF(28)
摘要:
在国防与民用领域,一些装备和结构不可避免地会承受间断性的、高加载率的、重复性的强冲击作用,即所谓的重复冲击或冲击疲劳作用。要研究装备或结构的冲击疲劳行为,首先需要建立可靠的冲击疲劳试验技术或方法。本文基于传统的Hopkinson杆冲击加载技术,对其进行修改和功能提升。分析和研究了连续冲击时加载杆、试样、夹具等应力波传播问题,对作用于试样的冲击加载波的幅值、脉宽和应力波脉冲构型进行分析与调制,以及对在冲击疲劳试验中如何实现单脉冲加载进行理论分析。通过优化和改进撞击弹的撞击速度、长度以及弹体的几何形状实现了有效的加载波的幅值、脉宽和应力波脉冲构型控制。本研究主要提出了一种简单快速可适用于冲击疲劳试验的单脉冲加载方法,其原理为:通过设计加载杆的长度与材料参数,使试样和入射杆端面协同作用与分离,避免了加载杆上来回传播的应力波对试样的不规则随机二次或多次加载问题,实现了连续冲击时,每单次冲击对试样的单次加载功能。通过数值仿真和实际试验验证,证明了所提出的冲击疲劳单脉冲加载方法的有效性和可行性。最终建立了用于剪切冲击疲劳的加载装置,获得了TC4钛合金的剪切冲击疲劳应力-寿命曲线。
在国防与民用领域,一些装备和结构不可避免地会承受间断性的、高加载率的、重复性的强冲击作用,即所谓的重复冲击或冲击疲劳作用。要研究装备或结构的冲击疲劳行为,首先需要建立可靠的冲击疲劳试验技术或方法。本文基于传统的Hopkinson杆冲击加载技术,对其进行修改和功能提升。分析和研究了连续冲击时加载杆、试样、夹具等应力波传播问题,对作用于试样的冲击加载波的幅值、脉宽和应力波脉冲构型进行分析与调制,以及对在冲击疲劳试验中如何实现单脉冲加载进行理论分析。通过优化和改进撞击弹的撞击速度、长度以及弹体的几何形状实现了有效的加载波的幅值、脉宽和应力波脉冲构型控制。本研究主要提出了一种简单快速可适用于冲击疲劳试验的单脉冲加载方法,其原理为:通过设计加载杆的长度与材料参数,使试样和入射杆端面协同作用与分离,避免了加载杆上来回传播的应力波对试样的不规则随机二次或多次加载问题,实现了连续冲击时,每单次冲击对试样的单次加载功能。通过数值仿真和实际试验验证,证明了所提出的冲击疲劳单脉冲加载方法的有效性和可行性。最终建立了用于剪切冲击疲劳的加载装置,获得了TC4钛合金的剪切冲击疲劳应力-寿命曲线。
当前状态:
, 最新更新时间: ,
doi: 10.11883/bzycj-2024-0440
PDF(56)
摘要:
为研究超高速撞击玄武岩材料SPH仿真中的参数影响,基于Riemann-SPH方法对地面超高速撞击玄武岩实验进行了数值仿真分析与验证,发现SPH仿真结果受算法参数与材料模型参数影响较大,同时材料强度模型与损伤模型的影响存在耦合性。具体研究结果表明:超高速撞击SPH仿真中考虑人工应力法可以避免固体冲击数值仿真中出现的拉伸不稳定性;合理的光滑长度内期望粒子数和变分辨率粒子分布方法可以实现计算精度与计算效率的兼顾;地面实验的数值仿真中,不同种材料强度模型和损伤模型在不同内聚力和抗拉强度取值时可以得到相似的撞击响应结果,其中选用准确度较低的模型,可能导致对材料参数与物理规律的误解;材料强度模型和损伤模型的多组参数组合也可能得到相近的仿真结果,说明模型参数的不合理取值也可能得到相近的实验结果,而在保证模型参数合理的情况下,本文数值仿真得到的撞击坑尺寸与动量传递因子与实验误差在10%~20%范围内。相关参数取值方法为开展超高速撞击防御小行星SPH仿真及合理选择参数提供了依据。
为研究超高速撞击玄武岩材料SPH仿真中的参数影响,基于Riemann-SPH方法对地面超高速撞击玄武岩实验进行了数值仿真分析与验证,发现SPH仿真结果受算法参数与材料模型参数影响较大,同时材料强度模型与损伤模型的影响存在耦合性。具体研究结果表明:超高速撞击SPH仿真中考虑人工应力法可以避免固体冲击数值仿真中出现的拉伸不稳定性;合理的光滑长度内期望粒子数和变分辨率粒子分布方法可以实现计算精度与计算效率的兼顾;地面实验的数值仿真中,不同种材料强度模型和损伤模型在不同内聚力和抗拉强度取值时可以得到相似的撞击响应结果,其中选用准确度较低的模型,可能导致对材料参数与物理规律的误解;材料强度模型和损伤模型的多组参数组合也可能得到相近的仿真结果,说明模型参数的不合理取值也可能得到相近的实验结果,而在保证模型参数合理的情况下,本文数值仿真得到的撞击坑尺寸与动量传递因子与实验误差在10%~20%范围内。相关参数取值方法为开展超高速撞击防御小行星SPH仿真及合理选择参数提供了依据。
当前状态:
, 最新更新时间: ,
doi: 10.11883/bzycj-2025-0297
PDF(81)
摘要:
为探究槽腔深度对掘进断面后续破岩特性的影响,将具有不同深度槽腔的掘进断面简化为含不同深度空腔的砂岩试件,采用分离式霍普金森压杆(SHPB)试验系统进行动态压缩试验,分析试件动态力学性能、能量耗散特征及破碎形态的变化规律,进而优化现场掏槽爆破参数。结果显示:对于空腔直径为10 mm和20 mm的砂岩试件,随空腔深度增加,动态峰值应力分别下降17.69 %和39.05 %、动态峰值应变各自增大7.58 %和18.56 %,耗散能分别提高22.87 %和45.92 %,耗散能密度各自提升26.92 %和73.08 %,且试件破碎块度逐渐减小,表明增加槽腔深度可降低后续岩体的抗破坏能力、增大其变形能力和能量利用率、改善其破碎效果;当空腔直径为20 mm时,试件的动态力学性能和能量耗散特征随空腔深度的变化速率更快,破碎块度更小,表明增大槽腔直径也有利于破岩;现场采用孔内-孔外复合延期掏槽爆破技术,可提高槽腔深度与直径以提供充足自由面,进而促使全断面炮孔利用率达96.1%,且保证岩石破碎块度均匀合理。
为探究槽腔深度对掘进断面后续破岩特性的影响,将具有不同深度槽腔的掘进断面简化为含不同深度空腔的砂岩试件,采用分离式霍普金森压杆(SHPB)试验系统进行动态压缩试验,分析试件动态力学性能、能量耗散特征及破碎形态的变化规律,进而优化现场掏槽爆破参数。结果显示:对于空腔直径为10 mm和20 mm的砂岩试件,随空腔深度增加,动态峰值应力分别下降17.69 %和39.05 %、动态峰值应变各自增大7.58 %和18.56 %,耗散能分别提高22.87 %和45.92 %,耗散能密度各自提升26.92 %和73.08 %,且试件破碎块度逐渐减小,表明增加槽腔深度可降低后续岩体的抗破坏能力、增大其变形能力和能量利用率、改善其破碎效果;当空腔直径为20 mm时,试件的动态力学性能和能量耗散特征随空腔深度的变化速率更快,破碎块度更小,表明增大槽腔直径也有利于破岩;现场采用孔内-孔外复合延期掏槽爆破技术,可提高槽腔深度与直径以提供充足自由面,进而促使全断面炮孔利用率达96.1%,且保证岩石破碎块度均匀合理。
当前状态:
, 最新更新时间: ,
doi: 10.11883/bzycj-2025-0295
PDF(42)
摘要:
为探究孔间延时对爆破振动强度与频率特征的影响规律。基于单孔爆破振动预测模型和Blair非线性叠加理论,构建群孔爆破振动预测模型。并在江西某铜矿中验证其有效性:单孔、群孔爆破模拟波形与实测波形的峰值振速和主频误差均低于3.9%。基于该模型进行双孔爆破振动试验,利用蒙特卡罗思想,提取出500组双孔爆破振动波形特征(峰值振速、主频以各频带能量占比)构建样本集合。之后,选取出95%置信区间上限值和均值对不同延期时间及爆心距下的双孔叠加振动波的降振率、主频及各频带能量占比进行统计分析。结果表明,在同一爆心距下,随着延期时间的增加,降振率呈先增加后稳定的趋势,而主频呈逐渐减小的趋势,其高频带能量逐渐向低频带能量偏移;在同一延期时间下,随着爆心距的增加降振率整体逐渐减小,主频整体向低频偏移,其低频能量呈整体增大趋势,高频能量呈整体减小趋势。
为探究孔间延时对爆破振动强度与频率特征的影响规律。基于单孔爆破振动预测模型和Blair非线性叠加理论,构建群孔爆破振动预测模型。并在江西某铜矿中验证其有效性:单孔、群孔爆破模拟波形与实测波形的峰值振速和主频误差均低于3.9%。基于该模型进行双孔爆破振动试验,利用蒙特卡罗思想,提取出500组双孔爆破振动波形特征(峰值振速、主频以各频带能量占比)构建样本集合。之后,选取出95%置信区间上限值和均值对不同延期时间及爆心距下的双孔叠加振动波的降振率、主频及各频带能量占比进行统计分析。结果表明,在同一爆心距下,随着延期时间的增加,降振率呈先增加后稳定的趋势,而主频呈逐渐减小的趋势,其高频带能量逐渐向低频带能量偏移;在同一延期时间下,随着爆心距的增加降振率整体逐渐减小,主频整体向低频偏移,其低频能量呈整体增大趋势,高频能量呈整体减小趋势。
当前状态:
, 最新更新时间: ,
doi: 10.11883/bzycj-2025-0081
PDF(21)
摘要:
在现代反恐作战中经常面对快速突入室内的行动任务,破门弹能够有效毁伤门锁或锁链,确保任务的顺利进行。采用传统的霰弹枪破门弹破门时钢珠及其产生的碎片可能对周围人员带来附带伤害,因此本文提出一种采用内肋增强的多孔薄壁非金属圆筒结构为支撑载体、填充高密度金属粉末的新型低附带毁伤破门弹,具有内支撑结构的薄壁圆筒可使弹药在发射过程中保持结构稳定性,提升破门弹的侵彻性能,在击穿门锁后金属粉末的动能快速衰减,降低附带毁伤。本文通过弹道实验和数值仿真研究了新型破门弹侵彻等效钢靶的作用过程和附带毁伤,获得了粉末材料、初始动能和内肋结构对毁伤效果的影响,分析了多孔薄壁圆筒结构填充金属粉末结构破门弹的侵彻吸能机理,结果表明2阶内肋结构的破门弹所需初始动能较小且附带毁伤不足以对周围人员造成致命伤害。
在现代反恐作战中经常面对快速突入室内的行动任务,破门弹能够有效毁伤门锁或锁链,确保任务的顺利进行。采用传统的霰弹枪破门弹破门时钢珠及其产生的碎片可能对周围人员带来附带伤害,因此本文提出一种采用内肋增强的多孔薄壁非金属圆筒结构为支撑载体、填充高密度金属粉末的新型低附带毁伤破门弹,具有内支撑结构的薄壁圆筒可使弹药在发射过程中保持结构稳定性,提升破门弹的侵彻性能,在击穿门锁后金属粉末的动能快速衰减,降低附带毁伤。本文通过弹道实验和数值仿真研究了新型破门弹侵彻等效钢靶的作用过程和附带毁伤,获得了粉末材料、初始动能和内肋结构对毁伤效果的影响,分析了多孔薄壁圆筒结构填充金属粉末结构破门弹的侵彻吸能机理,结果表明2阶内肋结构的破门弹所需初始动能较小且附带毁伤不足以对周围人员造成致命伤害。
当前状态:
, 最新更新时间: ,
doi: 10.11883/bzycj-2025-0254
PDF(49)
摘要:
Riedel-Hiermaier-Thoma(RHT)本构模型广泛应用于隧道爆破与抗冲击结构设计中,然而部分参数因试验成本高而难以标定,通常依赖于试错法调参,进而降低建模效率与仿真精度。针对该模型中16个难以标定的参数,本文基于PAWN全局敏感性分析与智能优化算法,联合Matlab与ANSYS/LS-DYNA仿真计算平台,引入应力–应变曲线面积差(AD)作为核心评价指标,构建了一套高效、可靠的RHT本构参数反演体系,实现了RHT模型关键参数的全局敏感性分析与自动化反演。结果表明,在16个难以标定参数中,仅有8个参数对模型响应具有显著影响;基于智能优化算法的参数反演相对误差控制在0.23%–9.28%之间,并通过半圆盘三弯点试验(Semicircular Bend Split Hopkinson Pressure Bar (SCB-SHPB) Test)与缩尺爆破试验检验其可靠性。该方法显著提升了参数识别的准确性与效率,具有良好的工程适用性。
Riedel-Hiermaier-Thoma(RHT)本构模型广泛应用于隧道爆破与抗冲击结构设计中,然而部分参数因试验成本高而难以标定,通常依赖于试错法调参,进而降低建模效率与仿真精度。针对该模型中16个难以标定的参数,本文基于PAWN全局敏感性分析与智能优化算法,联合Matlab与ANSYS/LS-DYNA仿真计算平台,引入应力–应变曲线面积差(AD)作为核心评价指标,构建了一套高效、可靠的RHT本构参数反演体系,实现了RHT模型关键参数的全局敏感性分析与自动化反演。结果表明,在16个难以标定参数中,仅有8个参数对模型响应具有显著影响;基于智能优化算法的参数反演相对误差控制在0.23%–9.28%之间,并通过半圆盘三弯点试验(Semicircular Bend Split Hopkinson Pressure Bar (SCB-SHPB) Test)与缩尺爆破试验检验其可靠性。该方法显著提升了参数识别的准确性与效率,具有良好的工程适用性。
当前状态:
, 最新更新时间: ,
doi: 10.11883/bzycj-2025-0312
PDF(30)
摘要:
弹体高速入水过程中会发生空化现象形成空泡,引起流场变化,进一步影响弹体运动稳定性,本文针对不同头部锥角双锥段弹体穿越自由液面后的流场变化影响特性展开研究。基于电磁发射装置进行弹体高速入水试验,基于重叠网格技术和VOF多相流模型建立弹体高速入水数值仿真模型展开计算,通过试验验证了仿真模型的有效性,获取了不同头型弹体垂直入水后的流场变化特性。研究发现:双锥段弹体垂直入水后,空泡对称发展,空泡面闭合后,总长度增加,最大宽度逐渐减小;随着弹体空化器头部锥角的增加,弹体入水初期空泡闭合、表面沾湿的位置越靠近尾部,空泡轮廓越宽,入水瞬间和水中运动时的阻力也变大,速度衰减加快,空泡发生面闭合的时间推迟,水中运动同一时刻,弹体尾空泡的长度越长,水域内涡结构的长度越短。
弹体高速入水过程中会发生空化现象形成空泡,引起流场变化,进一步影响弹体运动稳定性,本文针对不同头部锥角双锥段弹体穿越自由液面后的流场变化影响特性展开研究。基于电磁发射装置进行弹体高速入水试验,基于重叠网格技术和VOF多相流模型建立弹体高速入水数值仿真模型展开计算,通过试验验证了仿真模型的有效性,获取了不同头型弹体垂直入水后的流场变化特性。研究发现:双锥段弹体垂直入水后,空泡对称发展,空泡面闭合后,总长度增加,最大宽度逐渐减小;随着弹体空化器头部锥角的增加,弹体入水初期空泡闭合、表面沾湿的位置越靠近尾部,空泡轮廓越宽,入水瞬间和水中运动时的阻力也变大,速度衰减加快,空泡发生面闭合的时间推迟,水中运动同一时刻,弹体尾空泡的长度越长,水域内涡结构的长度越短。
当前状态:
, 最新更新时间: ,
doi: 10.11883/bzycj-2025-0259
PDF(28)
摘要:
亚稳态高熵合金因其在高应变率下优异的力学性能而受到越来越多的关注。然而,由于对微观结构与冲击响应关系的认识不足,限制了其在高应变率下的工程应用。本研究采用一种结合晶体塑性有限元方法和卷积神经网络的深度学习框架,阐明微观结构与冲击响应之间的关系。首先,基于晶体塑性模拟收集数据集,该数据集包含高应变率下亚稳态高熵合金在拉伸、压缩和剪切载荷条件下不同织构的完整应力应变响应和相变体积分数的演变。接下来,构建了一个双分支卷积神经网络模型,以织构和载荷条件作为输入。该模型的两个分支用于预测不同的输出:一个用于预测应力应变曲线,另一个用于预测马氏体体积分数的演变。最后,基于收集的数据集对卷积神经网络模型进行训练。结果表明,该模型能够准确预测高应变率条件下亚稳态高熵合金的冲击响应。该研究进一步证明了深度学习框架在保证预测精度的同时,相比晶体塑性有限元模拟具有显著的计算效率优势。为高效评估高应变率下亚稳态高熵合金的力学行为提供了一种新思路。
亚稳态高熵合金因其在高应变率下优异的力学性能而受到越来越多的关注。然而,由于对微观结构与冲击响应关系的认识不足,限制了其在高应变率下的工程应用。本研究采用一种结合晶体塑性有限元方法和卷积神经网络的深度学习框架,阐明微观结构与冲击响应之间的关系。首先,基于晶体塑性模拟收集数据集,该数据集包含高应变率下亚稳态高熵合金在拉伸、压缩和剪切载荷条件下不同织构的完整应力应变响应和相变体积分数的演变。接下来,构建了一个双分支卷积神经网络模型,以织构和载荷条件作为输入。该模型的两个分支用于预测不同的输出:一个用于预测应力应变曲线,另一个用于预测马氏体体积分数的演变。最后,基于收集的数据集对卷积神经网络模型进行训练。结果表明,该模型能够准确预测高应变率条件下亚稳态高熵合金的冲击响应。该研究进一步证明了深度学习框架在保证预测精度的同时,相比晶体塑性有限元模拟具有显著的计算效率优势。为高效评估高应变率下亚稳态高熵合金的力学行为提供了一种新思路。
当前状态:
, 最新更新时间: ,
doi: 10.11883/bzycj-2025-0179
PDF(81)
摘要:
爆炸冲击下钢筋混凝土构件结构响应的高效准确预测对抢修决策、结构加固与防护设计具有关键意义。现有结构响应快速计算方法例如解析模型、轻量级数据驱动方法虽具备较高计算效率,但在三维结构响应场计算方面精度受限。本文提出一种基于图神经网络(GNN)的钢筋混凝土柱毁伤快速预测模型,通过GNN中的领域节点聚合机制高效传递结构内部的力学关联信息,从而在爆炸荷载输入与三维构件结构响应之间建立端到端映射,实现对柱体毁伤状态的快速预测。进一步引入多工况特征耦合训练策略,使模型具备适应不同配筋率、爆炸当量和起爆位置等工况的预测能力,显著提升了模型的跨工况泛用性能。结果表明,该模型单次预测耗时仅55毫秒,较传统方法速度提升4个数量级,预测误差低于3.33%,在多种爆炸工况下均实现高精度毁伤预测。该研究展示了GNN方法在爆炸毁伤预测中的应用潜力,为爆炸冲击结构毁伤的快速评估与防护优化提供创新技术路径。
爆炸冲击下钢筋混凝土构件结构响应的高效准确预测对抢修决策、结构加固与防护设计具有关键意义。现有结构响应快速计算方法例如解析模型、轻量级数据驱动方法虽具备较高计算效率,但在三维结构响应场计算方面精度受限。本文提出一种基于图神经网络(GNN)的钢筋混凝土柱毁伤快速预测模型,通过GNN中的领域节点聚合机制高效传递结构内部的力学关联信息,从而在爆炸荷载输入与三维构件结构响应之间建立端到端映射,实现对柱体毁伤状态的快速预测。进一步引入多工况特征耦合训练策略,使模型具备适应不同配筋率、爆炸当量和起爆位置等工况的预测能力,显著提升了模型的跨工况泛用性能。结果表明,该模型单次预测耗时仅55毫秒,较传统方法速度提升4个数量级,预测误差低于3.33%,在多种爆炸工况下均实现高精度毁伤预测。该研究展示了GNN方法在爆炸毁伤预测中的应用潜力,为爆炸冲击结构毁伤的快速评估与防护优化提供创新技术路径。
当前状态:
, 最新更新时间: ,
doi: 10.11883/bzycj-2025-0269
PDF(38)
摘要:
背景纹影(BOS)技术因其非接触、高时空分辨率的优点,已成为爆炸力学外场实验的关键测量手段。然而,强光干扰、产物散射及冲击波自身信号微弱、形态复杂等因素,使得从BOS图像中自动、精确地提取波阵面极具挑战。现有方法虽有进展,但波阵面提取精度及复杂环境处理仍亟待突破。为解决此难题,本文提出了一种结构感知加权变分光流法(SAW-VF),旨在对冲击波的高速瞬态位移场进行鲁棒量化。该方法的核心在于最小化一个精心设计的能量泛函:首先,其数据保真项融合了一阶光度约束与二阶Hessian矩阵不变性,显著增强了对冲击波线状局部几何特征的敏感度;其次,引入由归一化互相关(NCC)驱动的空间自适应加权机制,以动态抑制图像严重畸变区域的负面影响;再者,采用受Perona-Malik扩散理论启发的各向异性正则项,以有效保护冲击波锋锐的运动边界。整个优化过程嵌入由粗至精的高斯金字塔框架中,以应对大位移运动。在此基础上,本研究进一步提出一种物理模型驱动的波阵面拟合方法,通过最大内点集优化并结合冲击波动力学约束精确提取波阵面,并最终实现了非接触式的超压定量测量。在TNT爆炸试验中,本方法测量结果与压力传感器数据的相对误差范围为0.93%至9.85%,验证了该自动化系统在冲击波非侵入式超压测量方面的有效性与准确性。
背景纹影(BOS)技术因其非接触、高时空分辨率的优点,已成为爆炸力学外场实验的关键测量手段。然而,强光干扰、产物散射及冲击波自身信号微弱、形态复杂等因素,使得从BOS图像中自动、精确地提取波阵面极具挑战。现有方法虽有进展,但波阵面提取精度及复杂环境处理仍亟待突破。为解决此难题,本文提出了一种结构感知加权变分光流法(SAW-VF),旨在对冲击波的高速瞬态位移场进行鲁棒量化。该方法的核心在于最小化一个精心设计的能量泛函:首先,其数据保真项融合了一阶光度约束与二阶Hessian矩阵不变性,显著增强了对冲击波线状局部几何特征的敏感度;其次,引入由归一化互相关(NCC)驱动的空间自适应加权机制,以动态抑制图像严重畸变区域的负面影响;再者,采用受Perona-Malik扩散理论启发的各向异性正则项,以有效保护冲击波锋锐的运动边界。整个优化过程嵌入由粗至精的高斯金字塔框架中,以应对大位移运动。在此基础上,本研究进一步提出一种物理模型驱动的波阵面拟合方法,通过最大内点集优化并结合冲击波动力学约束精确提取波阵面,并最终实现了非接触式的超压定量测量。在TNT爆炸试验中,本方法测量结果与压力传感器数据的相对误差范围为0.93%至9.85%,验证了该自动化系统在冲击波非侵入式超压测量方面的有效性与准确性。
当前状态:
, 最新更新时间: ,
doi: 10.11883/bzycj-2025-0270
PDF(60)
摘要:
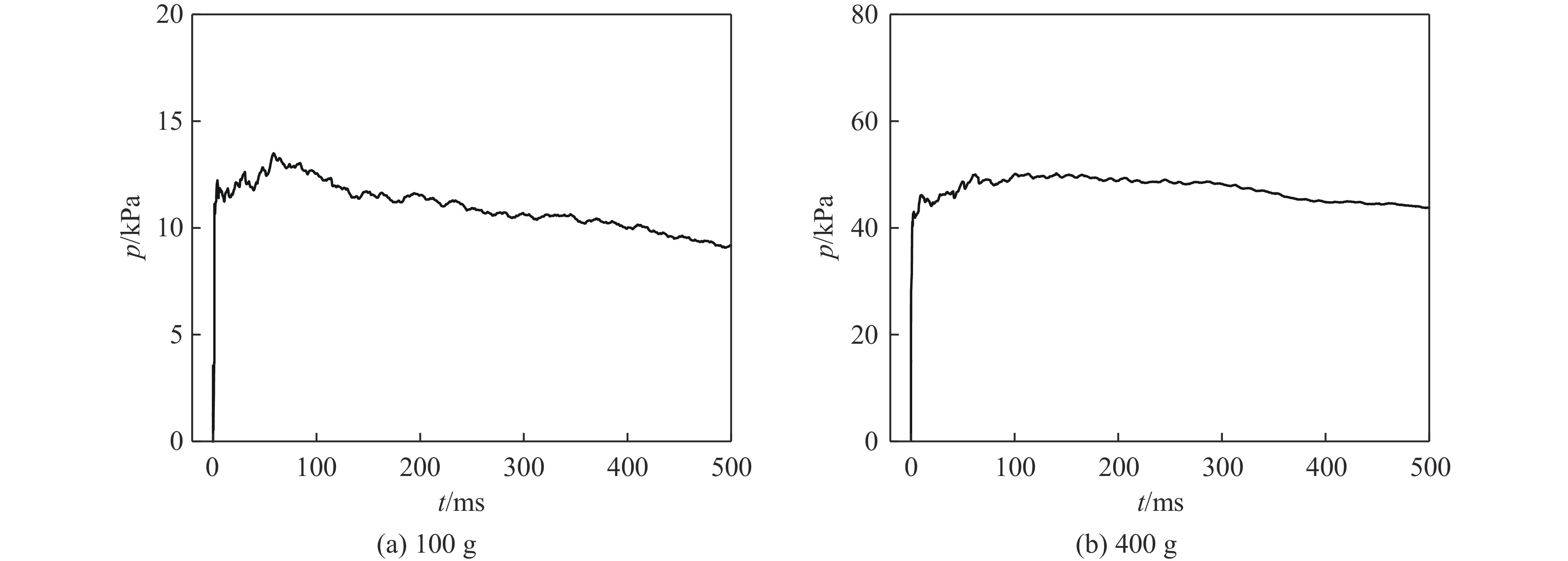
为研究温压炸药在密闭空间内爆炸冲击波及温度的耦合增强效应,开展了100~400 g温压炸药密闭建筑空间内爆炸试验研究,利用压力传感器和热电偶获得了密闭空间不同位置处的爆炸压力和温度数据,揭示了温压炸药爆炸冲击波与温度场演变特征及传播规律。结果表明:温压炸药内爆炸温度场具有显著的二次升温和长持时特征,提出了基于比例距离的温度初始峰值预测模型。温压炸药内爆炸冲击波等效TNT当量系数随比例距离增大呈下凹双曲线变化趋势,在比例距离为1.7 m/kg1/3时TNT等效当量系数达到最小值1.4,该位置对应爆炸火球边界及冲击波冲量增长率转折点。建立了冲击波超压和冲量的两阶段预测模型,该模型能够更好的描述温压炸药非理想爆轰与铝粉后燃效应在不同区域下对冲击波的贡献。基于爆炸产物膨胀和后燃升温引起的压力上升,建立了温压炸药内爆炸准静态压力预测模型,随着装药质量从200 g增加到400 g,准静态压力相较于100 g从2.27增加到4.18倍,准静态压力在爆轰产物和后燃升温的耦合作用下表现为非线性增长。
为研究温压炸药在密闭空间内爆炸冲击波及温度的耦合增强效应,开展了100~400 g温压炸药密闭建筑空间内爆炸试验研究,利用压力传感器和热电偶获得了密闭空间不同位置处的爆炸压力和温度数据,揭示了温压炸药爆炸冲击波与温度场演变特征及传播规律。结果表明:温压炸药内爆炸温度场具有显著的二次升温和长持时特征,提出了基于比例距离的温度初始峰值预测模型。温压炸药内爆炸冲击波等效TNT当量系数随比例距离增大呈下凹双曲线变化趋势,在比例距离为1.7 m/kg1/3时TNT等效当量系数达到最小值1.4,该位置对应爆炸火球边界及冲击波冲量增长率转折点。建立了冲击波超压和冲量的两阶段预测模型,该模型能够更好的描述温压炸药非理想爆轰与铝粉后燃效应在不同区域下对冲击波的贡献。基于爆炸产物膨胀和后燃升温引起的压力上升,建立了温压炸药内爆炸准静态压力预测模型,随着装药质量从200 g增加到400 g,准静态压力相较于100 g从2.27增加到4.18倍,准静态压力在爆轰产物和后燃升温的耦合作用下表现为非线性增长。
当前状态:
, 最新更新时间: ,
doi: 10.11883/bzycj-2025-0216
PDF(37)
摘要:
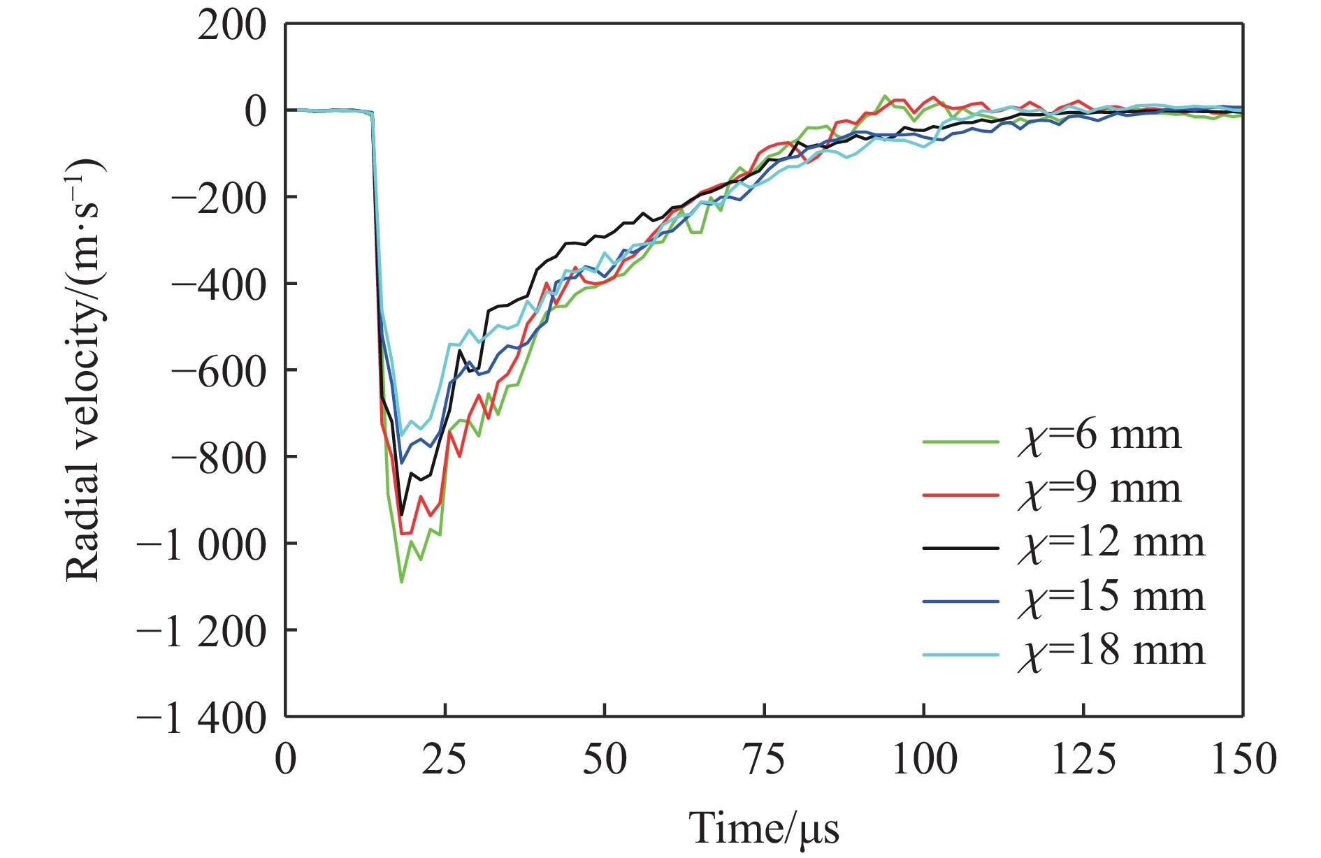
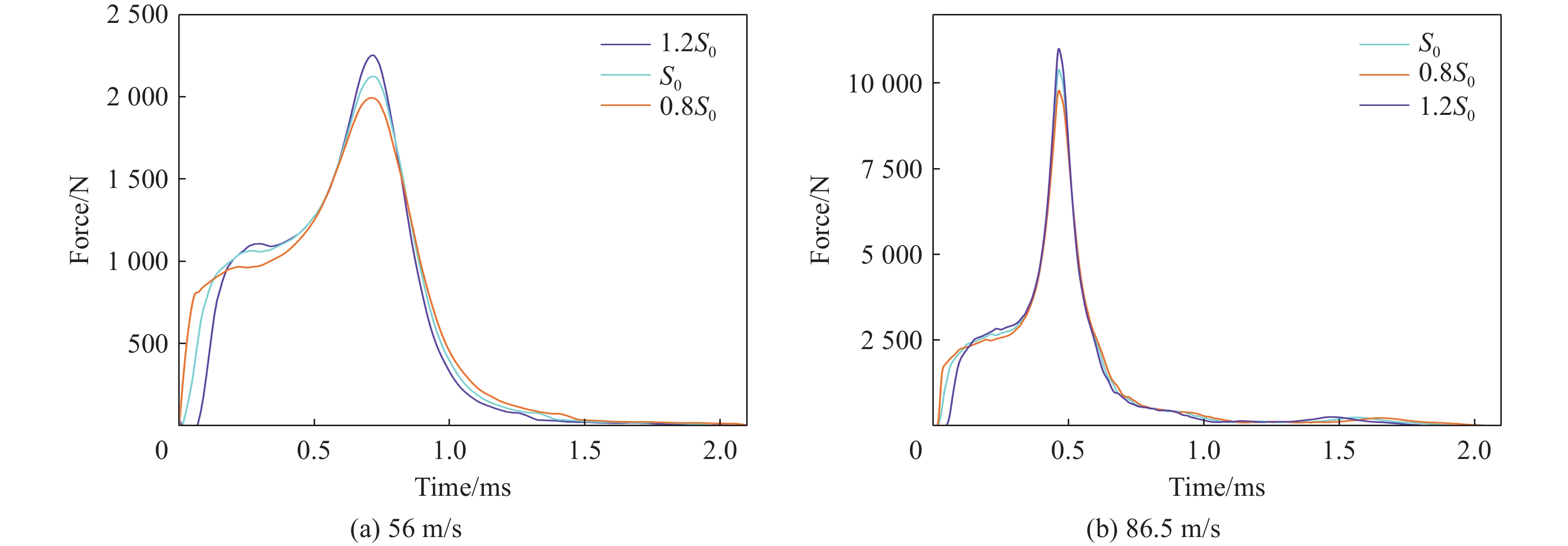
为系统评估非致命动能弹丸(Non-Lethal Kinetic Projectiles,NLKP)对人体胸部的冲击安全性,本文设计并制备了一种结构可调、兼容仿真实验的一体化三肋胸部物理模型。首先通过弹体发射平台,在 29 m/s 与 61 m/s 速度下对 SIR-X 弹丸模型进行刚性壁动力学验证,获得的力–时间曲线与北约《联合工程出版物第 99 号》(NATO Allied Engineering Publication-99,AEP-99)标准走廊吻合良好,证明了弹丸模型的可靠性。进一步使用该弹丸进行 56 m/s 和 86.5 m/s 速度下的胸部冲击实验,测得胸壁位移及黏性准则(Viscous Criterion,VC)的最大值 VCmax 均落入 AEP-99 标准验证走廊范围内,表明该模型在中低速冲击(≤ 90 m/s)条件下具有良好的动态响应一致性与预测精度。仿真与实验最大误差分别为 16% 和 21%。弹丸硬度增加(Soft 到 Hard)在 56 m/s 与 86.5 m/s 工况下使 VCmax 分别由 0.298 升至 0.336、由 0.765 升至 0.856,高能工况放大效应更显著。肋间距变化(0.8S₀–1.2S₀)对峰值位移和接触力影响约 ±6%,VCmax 波动 5.7%–6.2%,整体处于工程可接受范围。与 SHTIM 对比,本文模型在 56/86.5 m/s 下的位移–时间响应更贴合走廊中线(VCmax=0.308/0.803,均在推荐区间),SHTIM 在高能工况略低于下限,验证了本模型在响应精度与伤害判据一致性上的优势。针对 NS、CONDOR、SIR-X 和 RB1FS 四种典型弹丸,在 60–90 m/s 速度范围内开展系统仿真,揭示了不同弹丸结构和材料对胸部损伤风险的影响机制。高速冲击(100–120 m/s)下,模型软组织层主导能量吸收与耗散,肋骨层峰值应力随速度显著升高并超过屈服极限,存在严重骨折风险。厚度敏感性分析显示,软组织层厚度对吸能和变形的调控作用最为突出。研究结果为 NLKP 冲击伤害评估及防护装备优化提供了重要理论与技术支撑。
为系统评估非致命动能弹丸(Non-Lethal Kinetic Projectiles,NLKP)对人体胸部的冲击安全性,本文设计并制备了一种结构可调、兼容仿真实验的一体化三肋胸部物理模型。首先通过弹体发射平台,在 29 m/s 与 61 m/s 速度下对 SIR-X 弹丸模型进行刚性壁动力学验证,获得的力–时间曲线与北约《联合工程出版物第 99 号》(NATO Allied Engineering Publication-99,AEP-99)标准走廊吻合良好,证明了弹丸模型的可靠性。进一步使用该弹丸进行 56 m/s 和 86.5 m/s 速度下的胸部冲击实验,测得胸壁位移及黏性准则(Viscous Criterion,VC)的最大值 VCmax 均落入 AEP-99 标准验证走廊范围内,表明该模型在中低速冲击(≤ 90 m/s)条件下具有良好的动态响应一致性与预测精度。仿真与实验最大误差分别为 16% 和 21%。弹丸硬度增加(Soft 到 Hard)在 56 m/s 与 86.5 m/s 工况下使 VCmax 分别由 0.298 升至 0.336、由 0.765 升至 0.856,高能工况放大效应更显著。肋间距变化(0.8S₀–1.2S₀)对峰值位移和接触力影响约 ±6%,VCmax 波动 5.7%–6.2%,整体处于工程可接受范围。与 SHTIM 对比,本文模型在 56/86.5 m/s 下的位移–时间响应更贴合走廊中线(VCmax=0.308/0.803,均在推荐区间),SHTIM 在高能工况略低于下限,验证了本模型在响应精度与伤害判据一致性上的优势。针对 NS、CONDOR、SIR-X 和 RB1FS 四种典型弹丸,在 60–90 m/s 速度范围内开展系统仿真,揭示了不同弹丸结构和材料对胸部损伤风险的影响机制。高速冲击(100–120 m/s)下,模型软组织层主导能量吸收与耗散,肋骨层峰值应力随速度显著升高并超过屈服极限,存在严重骨折风险。厚度敏感性分析显示,软组织层厚度对吸能和变形的调控作用最为突出。研究结果为 NLKP 冲击伤害评估及防护装备优化提供了重要理论与技术支撑。
当前状态:
, 最新更新时间: ,
doi: 10.11883/bzycj-2025-0208
PDF(64)
摘要:
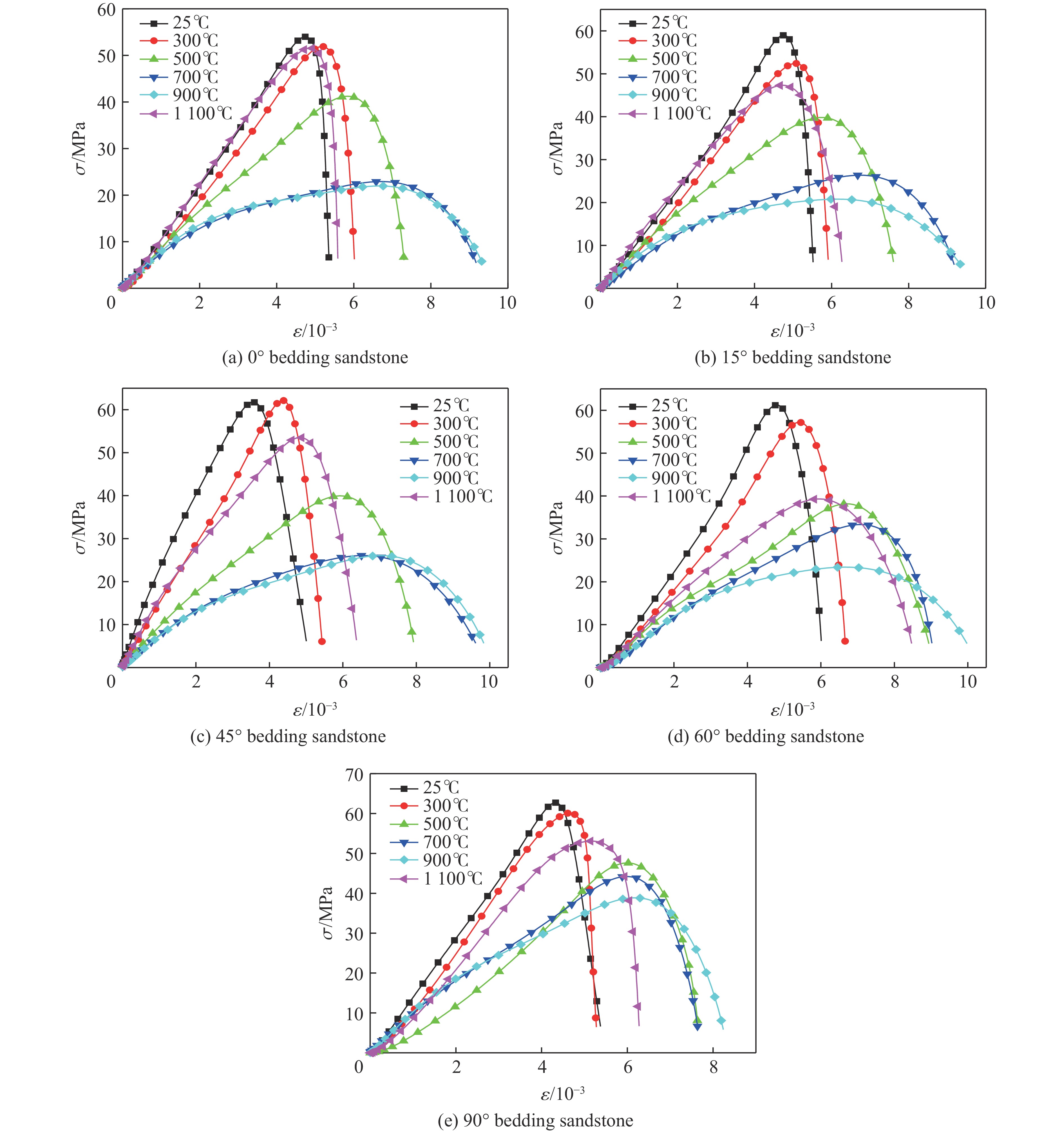
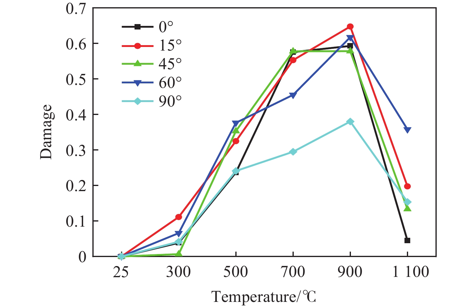
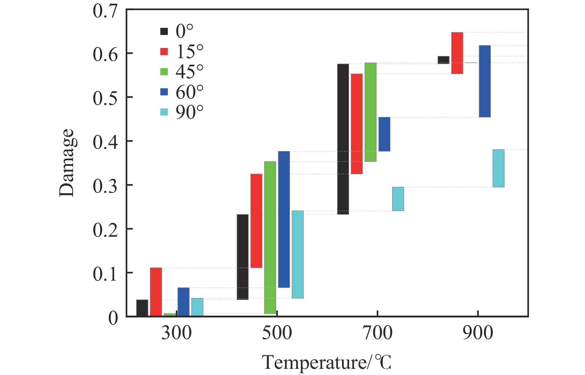
为研究循环冲击下高温层理砂岩的动力学特性及动态损伤本构模型,首先对高温(300℃~1100℃)作用后层理砂岩的物理特性进行测试;其次利用霍普金森压杆(split Hopkinson pressure bar,SHPB)装置开展了循环冲击下高温层理砂岩动力学特性研究;最后,基于层理岩石粘弹性损伤元件模型,构建了考虑高温-冲击荷载耦合损伤的层理岩石动态本构模型,并通过实验数据对模型进行了验证。结果表明:砂岩主要矿物晶体石英的变晶温度处于500℃~700℃之间。温度越高,砂岩表观颜色越深,质量越小,波速和峰值应力先减小后增大。温度对0°、45°层理砂岩造成的损伤更大,900℃时损伤最为显著。在1300V冲击电压下,层理砂岩的峰值应力随冲击次数的增加呈现先升后降的趋势。冲击荷载使高温后的0°层理砂岩更容易破坏,而45°和60°层理砂岩表现出较强的抗冲击能力。模型预测曲线与试验曲线相差较小,表明该模型在描述高温层理砂岩循环冲击力学特性方面具有良好的适用性。研究结果可为深部地热工程围岩动力灾害防治提供理论参考。
为研究循环冲击下高温层理砂岩的动力学特性及动态损伤本构模型,首先对高温(300℃~1100℃)作用后层理砂岩的物理特性进行测试;其次利用霍普金森压杆(split Hopkinson pressure bar,SHPB)装置开展了循环冲击下高温层理砂岩动力学特性研究;最后,基于层理岩石粘弹性损伤元件模型,构建了考虑高温-冲击荷载耦合损伤的层理岩石动态本构模型,并通过实验数据对模型进行了验证。结果表明:砂岩主要矿物晶体石英的变晶温度处于500℃~700℃之间。温度越高,砂岩表观颜色越深,质量越小,波速和峰值应力先减小后增大。温度对0°、45°层理砂岩造成的损伤更大,900℃时损伤最为显著。在1300V冲击电压下,层理砂岩的峰值应力随冲击次数的增加呈现先升后降的趋势。冲击荷载使高温后的0°层理砂岩更容易破坏,而45°和60°层理砂岩表现出较强的抗冲击能力。模型预测曲线与试验曲线相差较小,表明该模型在描述高温层理砂岩循环冲击力学特性方面具有良好的适用性。研究结果可为深部地热工程围岩动力灾害防治提供理论参考。
当前状态:
, 最新更新时间: ,
doi: 10.11883/bzycj-2025-0278
PDF(37)
摘要:
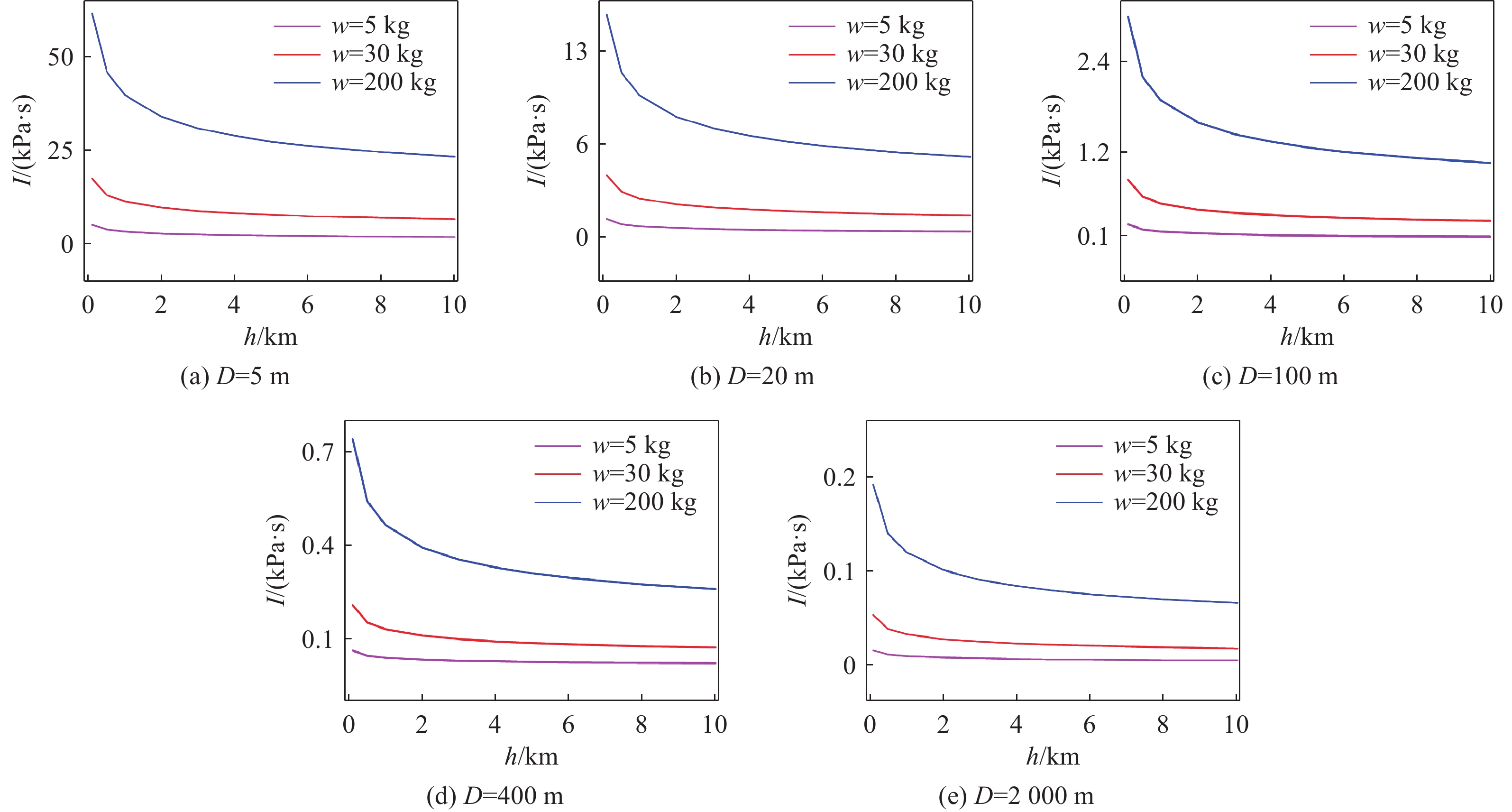
本文考虑二次起爆药柱位于燃料空气炸药(FAE)抛散后形成的云团外围的情况,开展云团起爆裕度研究。设计了含12.5kg 的FAE的样机,通过抛散试验确定了云团的最大半径。将1kg级HMX基炸药作为二次起爆药柱,通过试验研究,基于高速和超压测试得到了药柱距云团边缘的距离和云团起爆状态的关系,并确定了距离阈值。以云团边缘超压峰值作为衡量起爆裕度的指标,通过经验公式和数值模拟研究了满足云团起爆条件的边缘超压峰值的阈值,并基于临界能量流判据对超压峰值进行了辅助验证。结果表明:将1kg级HMX基炸药置于云团外围同样可以使云团产生爆轰现象,但距云团边缘的距离不应超过0.5m;当二次起爆药柱能量足够使云团能够发生稳定爆轰时,二次起爆药柱的位置对爆轰超压的影响不大;为保证云团的起爆性能,二次起爆药柱产生的云团边缘超压峰值不应小于5MPa。本文考虑了云团起爆的严苛条件,研究结果可为二次起爆药柱设计提供支撑。
本文考虑二次起爆药柱位于燃料空气炸药(FAE)抛散后形成的云团外围的情况,开展云团起爆裕度研究。设计了含12.5kg 的FAE的样机,通过抛散试验确定了云团的最大半径。将1kg级HMX基炸药作为二次起爆药柱,通过试验研究,基于高速和超压测试得到了药柱距云团边缘的距离和云团起爆状态的关系,并确定了距离阈值。以云团边缘超压峰值作为衡量起爆裕度的指标,通过经验公式和数值模拟研究了满足云团起爆条件的边缘超压峰值的阈值,并基于临界能量流判据对超压峰值进行了辅助验证。结果表明:将1kg级HMX基炸药置于云团外围同样可以使云团产生爆轰现象,但距云团边缘的距离不应超过0.5m;当二次起爆药柱能量足够使云团能够发生稳定爆轰时,二次起爆药柱的位置对爆轰超压的影响不大;为保证云团的起爆性能,二次起爆药柱产生的云团边缘超压峰值不应小于5MPa。本文考虑了云团起爆的严苛条件,研究结果可为二次起爆药柱设计提供支撑。
当前状态:
, 最新更新时间: ,
doi: 10.11883/bzycj-2025-0222
PDF(41)
摘要:
基于Hashin等复合材料经典失效准则的宏观有限元模拟虽然考虑了纤维和基体的断裂以及分层等损伤机制,但无法反映碳纤维增强复合材料(Carbon fiber reinforced polymer,CFRP)内部的微观损伤,如纤维和基体之间的界面脱粘。为了解决这个问题,本文建立了一个同时考虑纤维、基体和界面的多相细观力学模型,同时考虑纤维断裂、基体失效和界面脱粘等多种损伤机制,系统研究了横向拉伸/压缩、纵向拉伸/压缩以及面内/外剪切等典型载荷路径下单向碳纤维增强复合材料(Unidirectional carbon fiber reinforced polymer,UD CFRP)的损伤演化规律。结果表明:实验与仿真得到的峰值应力和失效应变的相对误差小于5%,同时模型预测的裂纹扩展路径与扫描电镜的观测结果一致,验证了考虑微观结构的微观力学模型的准确性。在此基础上,模型准确捕捉到了不同载荷条件下UD CFRP的损伤演化过程,这对于构建CFRP损伤容限设计准则和结构完整性评估体系具有重要工程价值。
基于Hashin等复合材料经典失效准则的宏观有限元模拟虽然考虑了纤维和基体的断裂以及分层等损伤机制,但无法反映碳纤维增强复合材料(Carbon fiber reinforced polymer,CFRP)内部的微观损伤,如纤维和基体之间的界面脱粘。为了解决这个问题,本文建立了一个同时考虑纤维、基体和界面的多相细观力学模型,同时考虑纤维断裂、基体失效和界面脱粘等多种损伤机制,系统研究了横向拉伸/压缩、纵向拉伸/压缩以及面内/外剪切等典型载荷路径下单向碳纤维增强复合材料(Unidirectional carbon fiber reinforced polymer,UD CFRP)的损伤演化规律。结果表明:实验与仿真得到的峰值应力和失效应变的相对误差小于5%,同时模型预测的裂纹扩展路径与扫描电镜的观测结果一致,验证了考虑微观结构的微观力学模型的准确性。在此基础上,模型准确捕捉到了不同载荷条件下UD CFRP的损伤演化过程,这对于构建CFRP损伤容限设计准则和结构完整性评估体系具有重要工程价值。
当前状态:
, 最新更新时间: ,
doi: 10.11883/bzycj-2025-0248
PDF(67)
摘要:
弹丸超高速撞击薄板时,弹丸材料在复杂的波系作用下通常会发生变形、破碎甚至相变现象,形成二次碎片云。对于杆状弹丸而言,已有研究表明其长径比是影响杆状弹丸破碎的重要因素。本文主要以SPH数值仿真为手段,开展了半球头、锥头等典型弹头形状的杆状弹丸超高速撞击薄板的仿真计算。结果表明,就不同头型而言,大钝角锥头和平头与薄板撞击产生的冲击波最强、弹体破碎较为剧烈、弹体损失质量和损失轴向动能较大,较小钝角锥头、尖锥头及半球头次之。结合弹头与薄板撞击过程中的冲击波分析,对该现象进行了定性的解释;同时预测,对于锥形弹头,存在一临界半锥角(与撞击速度、弹靶材料相关),使得同种工况下杆状弹丸的破碎最为剧烈,该预测和现有的仿真结果吻合。本文可为非球形空间碎片的防护设计等超高速碰撞相关研究提供一定理论的参考。
弹丸超高速撞击薄板时,弹丸材料在复杂的波系作用下通常会发生变形、破碎甚至相变现象,形成二次碎片云。对于杆状弹丸而言,已有研究表明其长径比是影响杆状弹丸破碎的重要因素。本文主要以SPH数值仿真为手段,开展了半球头、锥头等典型弹头形状的杆状弹丸超高速撞击薄板的仿真计算。结果表明,就不同头型而言,大钝角锥头和平头与薄板撞击产生的冲击波最强、弹体破碎较为剧烈、弹体损失质量和损失轴向动能较大,较小钝角锥头、尖锥头及半球头次之。结合弹头与薄板撞击过程中的冲击波分析,对该现象进行了定性的解释;同时预测,对于锥形弹头,存在一临界半锥角(与撞击速度、弹靶材料相关),使得同种工况下杆状弹丸的破碎最为剧烈,该预测和现有的仿真结果吻合。本文可为非球形空间碎片的防护设计等超高速碰撞相关研究提供一定理论的参考。
当前状态:
, 最新更新时间: ,
doi: 10.11883/bzycj-2025-0294
PDF(24)
摘要:
镁粉作为一类常用的金属材料,在生产过程中燃爆事故频发。为寻求针对镁粉的高效抑爆剂,本文利用共沉淀法合成了6种双金属超分子化合物材料,并利用哈特曼管装置基于火焰形态和火焰传播速度对比分析了不同双金属超分子化合物材料对镁粉火焰的抑制效果,同时与传统抑爆剂碳酸氢钠进行对比。实验中将镁粉与7种抑爆剂以1:6的比例预混后在哈特曼管中点火,利用管长与火焰到达管顶的时间计算火焰传播的平均速度,并通过测量不同时刻的火焰高度计算火焰锋面的传播速度,平均速度越大、锋面传播速度越快则证明该抑爆剂的抑爆效果越差,但将7种抑爆剂分别按照这两种参数进行抑爆性能排序后发现结果并不完全一致,如MgAl-Cl对应的平均速度小于NaHCO3,而锋面最大传播速度却相反,这是因为部分抑爆剂对镁粉火焰的抑制效果较弱,导致火焰在距离管口较近的区域由于氧气充足而出现了快速传播现象,通过对平均速度与最大锋面速度的综合分析,将7种抑爆剂的抑爆效果从弱到强依次排序为:NaHCO3,MgAl-Cl,ZnCr-CO3,CaFe-Cl,MgAl-CO3,CuAl-CO3,CaFe-CO3。同时计算MgAl-Cl与MgAl-CO3、CaFe-Cl与CaFe-CO3四种双金属超分子化合物对镁粉爆燃火焰的平均速度降低百分数,分别为17.95%与27.30%、23.82%与50.76%,因而得出结论:层间阴离子为碳酸根离子的双金属超分子化合物对镁粉爆燃的抑制效果优于层间为氯离子的双金属超分子化合物。从产物的SEM、XRD,双金属超分子化合物的TG-DSC曲线等方面进行分析,发现双金属超分子化合物分解过程中通过层间水分子脱附、层板结构分解吸收热量来降低火焰温度,且分解产生的惰性气体与金属氧化物能够阻隔热量传递,抑制镁粉颗粒表面可燃性气体的挥发,而金属离子与层间阴离子则参与燃烧反应消耗自由基,阻断链式反应的继续,达到抑爆的效果。
镁粉作为一类常用的金属材料,在生产过程中燃爆事故频发。为寻求针对镁粉的高效抑爆剂,本文利用共沉淀法合成了6种双金属超分子化合物材料,并利用哈特曼管装置基于火焰形态和火焰传播速度对比分析了不同双金属超分子化合物材料对镁粉火焰的抑制效果,同时与传统抑爆剂碳酸氢钠进行对比。实验中将镁粉与7种抑爆剂以1:6的比例预混后在哈特曼管中点火,利用管长与火焰到达管顶的时间计算火焰传播的平均速度,并通过测量不同时刻的火焰高度计算火焰锋面的传播速度,平均速度越大、锋面传播速度越快则证明该抑爆剂的抑爆效果越差,但将7种抑爆剂分别按照这两种参数进行抑爆性能排序后发现结果并不完全一致,如MgAl-Cl对应的平均速度小于NaHCO3,而锋面最大传播速度却相反,这是因为部分抑爆剂对镁粉火焰的抑制效果较弱,导致火焰在距离管口较近的区域由于氧气充足而出现了快速传播现象,通过对平均速度与最大锋面速度的综合分析,将7种抑爆剂的抑爆效果从弱到强依次排序为:NaHCO3,MgAl-Cl,ZnCr-CO3,CaFe-Cl,MgAl-CO3,CuAl-CO3,CaFe-CO3。同时计算MgAl-Cl与MgAl-CO3、CaFe-Cl与CaFe-CO3四种双金属超分子化合物对镁粉爆燃火焰的平均速度降低百分数,分别为17.95%与27.30%、23.82%与50.76%,因而得出结论:层间阴离子为碳酸根离子的双金属超分子化合物对镁粉爆燃的抑制效果优于层间为氯离子的双金属超分子化合物。从产物的SEM、XRD,双金属超分子化合物的TG-DSC曲线等方面进行分析,发现双金属超分子化合物分解过程中通过层间水分子脱附、层板结构分解吸收热量来降低火焰温度,且分解产生的惰性气体与金属氧化物能够阻隔热量传递,抑制镁粉颗粒表面可燃性气体的挥发,而金属离子与层间阴离子则参与燃烧反应消耗自由基,阻断链式反应的继续,达到抑爆的效果。
当前状态:
, 最新更新时间: ,
doi: 10.11883/bzycj-2025-0280
PDF(69)
摘要:
岩石材料被广泛应用于防护工程和各种隧道等民用工程结构中,其动态力学性能研究具有重要意义。本文以山东济南某石矿的红砂岩为研究对象,利用三轴试验机和分离式霍普金森杆装置分别开展不同围压下和不同应变率下红砂岩的力学特性研究,并基于动静态力学试验对红砂岩的Holmquist-Johnson-Cook(HJC)本构模型的参数进行确定。采用已经确定的红砂岩的HJC本构模型的参数,建立了SHPB动态压缩试验的有限元模型对参数进行验证。结果表明:红砂岩在围压环境下,内部裂纹的扩展方向和程度受到限制,使得裂纹难以快速贯通,从而峰值应力随着静水压力和的增加而增加;红砂岩在不同气压的加载下,存在明显率效应现象,动态抗压和劈拉强度与平均应变率呈现正相关,通过抗压强度因子(DIFc)和抗拉强度因子(DIFl)的研究分析,动态拉伸峰值应力的率效应现象更为明显;确定的HJC本构模型参数在LS-DYAN中可以较好地模拟红砂岩在动态冲击的损伤失效过程,在在未达到最大峰值应力时,数值模拟结果与试验的结果应力-应变曲线基本一致。本文确定的致密、高强度的红砂岩参数可为红砂岩的动态力学性能的研究和工程应用提供参考。
岩石材料被广泛应用于防护工程和各种隧道等民用工程结构中,其动态力学性能研究具有重要意义。本文以山东济南某石矿的红砂岩为研究对象,利用三轴试验机和分离式霍普金森杆装置分别开展不同围压下和不同应变率下红砂岩的力学特性研究,并基于动静态力学试验对红砂岩的Holmquist-Johnson-Cook(HJC)本构模型的参数进行确定。采用已经确定的红砂岩的HJC本构模型的参数,建立了SHPB动态压缩试验的有限元模型对参数进行验证。结果表明:红砂岩在围压环境下,内部裂纹的扩展方向和程度受到限制,使得裂纹难以快速贯通,从而峰值应力随着静水压力和的增加而增加;红砂岩在不同气压的加载下,存在明显率效应现象,动态抗压和劈拉强度与平均应变率呈现正相关,通过抗压强度因子(DIFc)和抗拉强度因子(DIFl)的研究分析,动态拉伸峰值应力的率效应现象更为明显;确定的HJC本构模型参数在LS-DYAN中可以较好地模拟红砂岩在动态冲击的损伤失效过程,在在未达到最大峰值应力时,数值模拟结果与试验的结果应力-应变曲线基本一致。本文确定的致密、高强度的红砂岩参数可为红砂岩的动态力学性能的研究和工程应用提供参考。
当前状态:
, 最新更新时间: ,
doi: 10.11883/bzycj-2025-0238
PDF(172)
摘要:
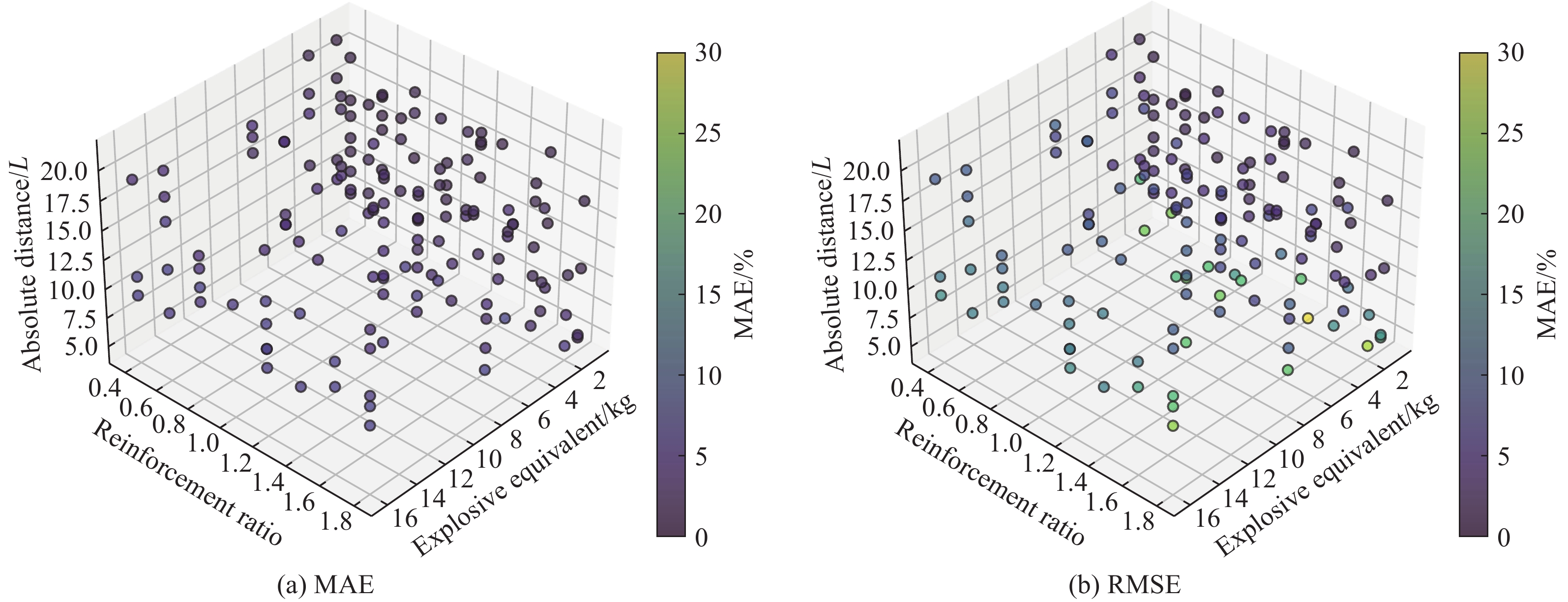
快速准确地评估复杂街区爆炸荷载对实现高效结构抗爆设计及灾后损伤评估具有重要意义,然而传统经验公式、物理模型及数值模拟方法难以兼顾计算效率与预测精度,而现有深度学习爆炸荷载预测模型尚难以用于复杂街区场景。为实现复杂街区爆炸荷载快速准确计算,提出了一种物理信息与数据融合驱动的复杂街区爆炸荷载预测方法,其基本思想是“空间分区、逐步推理”策略,分别针对“起爆街道”和“非起爆街道”构建快速网络预测模型,并通过各街道间的边界压力协同工作。两种网络预测模型通过分别引入镜像爆源方法和信号距离场、能量密度因子融合流场关键物理特征,并分别采用3D-UNet网络、2D-UNet联合3D-UNet组成的级联网络作为架构。基于验证后的数值模拟方法生成了两种网络的目标数据,并开展了对应模型训练。模型预测性能的评估结果表明:该方法能够准确预测复杂街区压力场的时空演化过程,在起爆街道和非起爆街道中的流场预测结果较数值模拟结果的相对误差在20%以内,并有效描述了流场中指定位置的压力时程。双网络协同方法的推理耗时约为对应数值模拟方法计算时间的2%,单一时刻流场数据存储代价小于对应D3PLOT文件的0.2%,显著降低了计算与数据存储代价。研究为大型复杂街区爆炸荷载快速评估提供了新方法,可为城市建筑抗爆设计和评估提供高效决策支持。
快速准确地评估复杂街区爆炸荷载对实现高效结构抗爆设计及灾后损伤评估具有重要意义,然而传统经验公式、物理模型及数值模拟方法难以兼顾计算效率与预测精度,而现有深度学习爆炸荷载预测模型尚难以用于复杂街区场景。为实现复杂街区爆炸荷载快速准确计算,提出了一种物理信息与数据融合驱动的复杂街区爆炸荷载预测方法,其基本思想是“空间分区、逐步推理”策略,分别针对“起爆街道”和“非起爆街道”构建快速网络预测模型,并通过各街道间的边界压力协同工作。两种网络预测模型通过分别引入镜像爆源方法和信号距离场、能量密度因子融合流场关键物理特征,并分别采用3D-UNet网络、2D-UNet联合3D-UNet组成的级联网络作为架构。基于验证后的数值模拟方法生成了两种网络的目标数据,并开展了对应模型训练。模型预测性能的评估结果表明:该方法能够准确预测复杂街区压力场的时空演化过程,在起爆街道和非起爆街道中的流场预测结果较数值模拟结果的相对误差在20%以内,并有效描述了流场中指定位置的压力时程。双网络协同方法的推理耗时约为对应数值模拟方法计算时间的2%,单一时刻流场数据存储代价小于对应D3PLOT文件的0.2%,显著降低了计算与数据存储代价。研究为大型复杂街区爆炸荷载快速评估提供了新方法,可为城市建筑抗爆设计和评估提供高效决策支持。
当前状态:
, 最新更新时间: ,
doi: 10.11883/bzycj-2025-0148
PDF(18)
摘要:
针对大载重无人平台吊落式着陆的冲击防护问题,设计了一种实现安全着陆的缓冲气囊系统。基于理论模型初步确定气囊几何参数和排气孔面积,利用控制体积法(CVM)建立有限元仿真模型,模拟气囊缓冲过程。通过单参数分析,揭示了排气孔尺寸、临界排气压力、气囊底面积及高度对缓冲性能的影响规律,发现上述参数在降低最大过载与提升比吸能之间存在冲突。为解决此问题,采用最优拉丁超立方设计采样,结合神经网络构建目标函数代理模型,并集成NSGA-II遗传算法进行多目标优化。优化结果表明,当排气孔尺寸为3952mm2、临界排气压力158kPa、气囊底面积1.08m2时,最大过载从16.8g降至14.5g,比吸能稳定在1529J/kg。试验验证显示最大过载试验值为15.2g,与仿真结果误差仅为4.8%,证实了优化方案的可靠性。本研究为无人平台软着陆系统提供了高效、低成本的设计技术支持,提升了作战部署的安全性与效率。
针对大载重无人平台吊落式着陆的冲击防护问题,设计了一种实现安全着陆的缓冲气囊系统。基于理论模型初步确定气囊几何参数和排气孔面积,利用控制体积法(CVM)建立有限元仿真模型,模拟气囊缓冲过程。通过单参数分析,揭示了排气孔尺寸、临界排气压力、气囊底面积及高度对缓冲性能的影响规律,发现上述参数在降低最大过载与提升比吸能之间存在冲突。为解决此问题,采用最优拉丁超立方设计采样,结合神经网络构建目标函数代理模型,并集成NSGA-II遗传算法进行多目标优化。优化结果表明,当排气孔尺寸为3952mm2、临界排气压力158kPa、气囊底面积1.08m2时,最大过载从16.8g降至14.5g,比吸能稳定在1529J/kg。试验验证显示最大过载试验值为15.2g,与仿真结果误差仅为4.8%,证实了优化方案的可靠性。本研究为无人平台软着陆系统提供了高效、低成本的设计技术支持,提升了作战部署的安全性与效率。
当前状态:
, 最新更新时间: ,
doi: 10.11883/bzycj-2025-0190
PDF(34)
摘要:
为了提升活性材料的力学和爆轰性能,将短切钛纤维添加到Al/PTFE基体中制备出Al/PTFE环状活性材料,并与RDX药柱形成Al/PTFE-RDX组合装药。利用万能材料试验机和分离式霍普金森杆研究了不同钛纤维含量对环状活性材料力学行为的影响;采用自由场爆炸测试系统、球形爆炸容器测试系统并结合比色测温技术,深入研究了短切钛纤维含量对组合装药的准静态压力、冲击波参数和热毁伤效应的影响。力学性能测试结果表明,随着钛纤维含量的增加,Al/PTFE环状活性材料在静态压缩条件下的弹性模量、屈服强度、抗压强度等参数以及在高速撞击下的屈服强度和抗压强度均呈现先增加后减小的趋势,并且均在短切钛纤维含量为3%时达到最大值。爆炸性能实验结果表明,短切钛纤维能够显著改善Al/PTFE-RDX组合装药的爆炸性能,当其含量为3%时,爆炸冲击波超压、正相作用时间和正冲量达到峰值分别为37.68 kPa、695.34 µs和12.34 Pa·s;而当含量为5%时后燃效应最显著,其爆炸准静态压力、火球最高平均温度和火球持续时间达到最大值70.50 kPa、2782 K和1668.90 μs。固体爆炸产物分析表明,短切钛纤维通过改善Al/PTFE基体力学强度、延缓Al/PTFE环状活性材料碎裂时间且促进界面反应并参与高温化学反应,产生的协同作用和正反馈效应可以同时增强Al/PTFE活性材料的力学韧性与能量释放效率。
为了提升活性材料的力学和爆轰性能,将短切钛纤维添加到Al/PTFE基体中制备出Al/PTFE环状活性材料,并与RDX药柱形成Al/PTFE-RDX组合装药。利用万能材料试验机和分离式霍普金森杆研究了不同钛纤维含量对环状活性材料力学行为的影响;采用自由场爆炸测试系统、球形爆炸容器测试系统并结合比色测温技术,深入研究了短切钛纤维含量对组合装药的准静态压力、冲击波参数和热毁伤效应的影响。力学性能测试结果表明,随着钛纤维含量的增加,Al/PTFE环状活性材料在静态压缩条件下的弹性模量、屈服强度、抗压强度等参数以及在高速撞击下的屈服强度和抗压强度均呈现先增加后减小的趋势,并且均在短切钛纤维含量为3%时达到最大值。爆炸性能实验结果表明,短切钛纤维能够显著改善Al/PTFE-RDX组合装药的爆炸性能,当其含量为3%时,爆炸冲击波超压、正相作用时间和正冲量达到峰值分别为37.68 kPa、695.34 µs和12.34 Pa·s;而当含量为5%时后燃效应最显著,其爆炸准静态压力、火球最高平均温度和火球持续时间达到最大值70.50 kPa、2782 K和1668.90 μs。固体爆炸产物分析表明,短切钛纤维通过改善Al/PTFE基体力学强度、延缓Al/PTFE环状活性材料碎裂时间且促进界面反应并参与高温化学反应,产生的协同作用和正反馈效应可以同时增强Al/PTFE活性材料的力学韧性与能量释放效率。
当前状态:
, 最新更新时间: ,
doi: 10.11883/bzycj-2025-0102
PDF(43)
摘要:
Mie-Grüneisen多介质混合模型可以很方便地应用于Mie-Grüneisen状态方程下的多介质问题中。在Mie-Grüneisen状态方程中, 等熵与Hugoniot绝热曲线是两种典型的参考状态曲线。然而,这两类曲线存在奇点,利用体积分数进行界面处理时则会造成困难,而传统混合模型却习惯将体积分数作为色函数来使用。其中的难点在于体积分数模型会因界面的扩散形态而产生零碎的流体体积。这些零碎的体积使得部分等熵曲线中会出现声速在界面附近不合理的偏高,并在收敛性条件下需要耗费更多的时间步来计算。另一方面,奇点会使得Hugoniot参考状态曲线下声速出现负值,阻断计算的进行。为了避免产生零碎的体积,这里将质量分数代替体积分数,并将流场中占一定比例的介质密度的倒数定义为比容。重定义后的比容,可以使得相对体积不小于流场整体的相对体积。这样,声速在界面附近形成一个低谷形状并避免出现峰值。另外,Mie-Grüneisen混合模型中部分方程含有参考状态参数的导数项,这些导数项在界面附近被定义成加权平均,但如果用质量分数直接做加权平均容易出现负值。为了保证界面附近不出现负值,对界面处的参考状态进行了优化。数值算例表示,质量分数虽然对计算结果的影响十分微弱,但是它可以在等熵状态曲线下保证声速稳定,从而使用比体积分数更少的时间步。同时,质量分数还能在Hugoniot曲线下很好的处理声速的负值。这样可以保证计算既平稳又准确。
Mie-Grüneisen多介质混合模型可以很方便地应用于Mie-Grüneisen状态方程下的多介质问题中。在Mie-Grüneisen状态方程中, 等熵与Hugoniot绝热曲线是两种典型的参考状态曲线。然而,这两类曲线存在奇点,利用体积分数进行界面处理时则会造成困难,而传统混合模型却习惯将体积分数作为色函数来使用。其中的难点在于体积分数模型会因界面的扩散形态而产生零碎的流体体积。这些零碎的体积使得部分等熵曲线中会出现声速在界面附近不合理的偏高,并在收敛性条件下需要耗费更多的时间步来计算。另一方面,奇点会使得Hugoniot参考状态曲线下声速出现负值,阻断计算的进行。为了避免产生零碎的体积,这里将质量分数代替体积分数,并将流场中占一定比例的介质密度的倒数定义为比容。重定义后的比容,可以使得相对体积不小于流场整体的相对体积。这样,声速在界面附近形成一个低谷形状并避免出现峰值。另外,Mie-Grüneisen混合模型中部分方程含有参考状态参数的导数项,这些导数项在界面附近被定义成加权平均,但如果用质量分数直接做加权平均容易出现负值。为了保证界面附近不出现负值,对界面处的参考状态进行了优化。数值算例表示,质量分数虽然对计算结果的影响十分微弱,但是它可以在等熵状态曲线下保证声速稳定,从而使用比体积分数更少的时间步。同时,质量分数还能在Hugoniot曲线下很好的处理声速的负值。这样可以保证计算既平稳又准确。
当前状态:
, 最新更新时间: ,
doi: 10.11883/bzycj-2025-0140
PDF(63)
摘要:
氢能作为一种零碳能源,凭借其高能量密度和零碳排放的特性,在国防关键系统中具有广阔的应用前景。为提高能源利用效率并保障安全,采用试验与数值模拟相结合的方法,系统研究了受限空间内氢气浓度对爆炸动力学特性的影响。在圆柱形容器中进行试验,使用压力传感器和高速摄像机记录爆炸过程中的压力变化与火焰传播规律。同时,结合CFD数值模拟技术,采用包含19步反应的氢气/空气详细化学反应机理,准确捕捉了预混气体爆炸过程中气流速度的时空演化过程。结果表明:最大爆炸压力出现在氢气浓度为30 vol.%时,峰值达到0.62394 MPa;火焰面积峰值在30 vol.%和45 vol.%条件下最大,相比15 vol.%和60 vol.%时分别提高了14.6%和6.3%,其中30 vol.%时在8.2 ms时最快达到峰值。此外,在圆柱侧壁与端壁交界区域,由于几何约束导致未燃氢气积聚,造成局部密度和压力升高,并在流场中形成四个明显的高速区。在9 ms时,流场中心线上的气流速度呈对称分布,且单侧出现双峰值结构。在45 vol.%氢气浓度下,初期因局部热释放较强而呈现瞬态速度优势;而30 vol.%时则凭借持续稳定的燃烧过程,在后期实现速度反超,体现出近化学计量比条件下的高效燃烧稳定性,为高效氢气燃烧系统的设计与性能提升提供了科学依据。
氢能作为一种零碳能源,凭借其高能量密度和零碳排放的特性,在国防关键系统中具有广阔的应用前景。为提高能源利用效率并保障安全,采用试验与数值模拟相结合的方法,系统研究了受限空间内氢气浓度对爆炸动力学特性的影响。在圆柱形容器中进行试验,使用压力传感器和高速摄像机记录爆炸过程中的压力变化与火焰传播规律。同时,结合CFD数值模拟技术,采用包含19步反应的氢气/空气详细化学反应机理,准确捕捉了预混气体爆炸过程中气流速度的时空演化过程。结果表明:最大爆炸压力出现在氢气浓度为30 vol.%时,峰值达到0.62394 MPa;火焰面积峰值在30 vol.%和45 vol.%条件下最大,相比15 vol.%和60 vol.%时分别提高了14.6%和6.3%,其中30 vol.%时在8.2 ms时最快达到峰值。此外,在圆柱侧壁与端壁交界区域,由于几何约束导致未燃氢气积聚,造成局部密度和压力升高,并在流场中形成四个明显的高速区。在9 ms时,流场中心线上的气流速度呈对称分布,且单侧出现双峰值结构。在45 vol.%氢气浓度下,初期因局部热释放较强而呈现瞬态速度优势;而30 vol.%时则凭借持续稳定的燃烧过程,在后期实现速度反超,体现出近化学计量比条件下的高效燃烧稳定性,为高效氢气燃烧系统的设计与性能提升提供了科学依据。
当前状态:
, 最新更新时间: ,
doi: 10.11883/bzycj-2025-0139
PDF(60)
摘要:
结合穿甲试验结果和细观有限元模拟分析,系统开展不同直径钨纤维增强金属玻璃复合材料长杆弹变形和破坏特性研究,讨论不同复合材料弹体的“自锐”行为以及相应侵彻/穿甲性能的异同,之后详细分析长杆弹在不同撞击速度下变形和破坏模式的转变。分析表明:由于不同直径钨纤维在抗弯曲、抗剪切等方面性能的差异,相应复合材料弹体在侵彻过程中表现出不同的破坏特征,从而影响其侵彻/穿甲性能。撞击速度对复合材料弹体的变形和破坏模式及其侵彻/穿甲性能也具有显著影响:速度较低时,在钨纤维直径较小情形下,复合材料弹体头部纤维在侵彻过程中表现出屈曲失稳现象且逐渐分散,使得弹头发生一定程度钝粗,并导致侵彻阻力增加和侵彻性能下降;随撞击速度增大,在纤维直径较小情形下弹体外侧纤维发生回流,而直径较大时纤维则主要发生剪切破坏,使得弹头进一步锐化并导致侵彻/穿甲性能提升;当撞击速度和钨纤维直径达到某一上限阈值时,弹体头部“边缘层”厚度急剧减小,“自锐”性能有所弱化,侵彻/穿甲能力再次降低。相关研究有助于预测不同直径钨纤维增强金属玻璃复合材料长杆弹在不同撞击速度下的侵彻/穿甲性能,以及优化弹体结构设计和撞击速度等。
结合穿甲试验结果和细观有限元模拟分析,系统开展不同直径钨纤维增强金属玻璃复合材料长杆弹变形和破坏特性研究,讨论不同复合材料弹体的“自锐”行为以及相应侵彻/穿甲性能的异同,之后详细分析长杆弹在不同撞击速度下变形和破坏模式的转变。分析表明:由于不同直径钨纤维在抗弯曲、抗剪切等方面性能的差异,相应复合材料弹体在侵彻过程中表现出不同的破坏特征,从而影响其侵彻/穿甲性能。撞击速度对复合材料弹体的变形和破坏模式及其侵彻/穿甲性能也具有显著影响:速度较低时,在钨纤维直径较小情形下,复合材料弹体头部纤维在侵彻过程中表现出屈曲失稳现象且逐渐分散,使得弹头发生一定程度钝粗,并导致侵彻阻力增加和侵彻性能下降;随撞击速度增大,在纤维直径较小情形下弹体外侧纤维发生回流,而直径较大时纤维则主要发生剪切破坏,使得弹头进一步锐化并导致侵彻/穿甲性能提升;当撞击速度和钨纤维直径达到某一上限阈值时,弹体头部“边缘层”厚度急剧减小,“自锐”性能有所弱化,侵彻/穿甲能力再次降低。相关研究有助于预测不同直径钨纤维增强金属玻璃复合材料长杆弹在不同撞击速度下的侵彻/穿甲性能,以及优化弹体结构设计和撞击速度等。
当前状态:
, 最新更新时间: ,
doi: 10.11883/bzycj-2025-0219
PDF(35)
摘要:
深部煤岩爆破风险高、水力压裂受限,亟需可控破岩技术。高能产气剂作为一种先进高能气体压裂技术,以其卓越性能在破岩领域展现出显著优势,为煤炭高效安全开采提供了有力技术支撑。试验以高能产气剂外壳材料为突破口,研究不同外壳材料对煤岩破岩孔壁压力的影响,构建了全过程压力监测系统,选用PVC透明、PVC白色和牛皮纸管三种外壳材料,进行孔壁压力试验,选用衰减指数和可信度最为评价指标,对比得到材料物理性质对孔壁压力的影响。结果表明,启动剂点火后产生应力波和少量气体,应力波致第一个峰值,气体扩散致压力下降,应力波反射与气体膨胀波叠加形成第二个峰值,气体膨胀变化形成第三个峰值。因无主药剂,启动剂组压力峰值最小,升压时间最短,加载率最低,能量释放少,传递效率低。含主药剂的三组在距离高能产气剂 10cm处压力峰值在 200MPa左右,升压时间控制在 20ms附近。三组不同外壳材料的压力峰值衰减系数的关系为:PVC透明外壳材料>PVC白色外壳材料>牛皮纸管,升压时间衰减系数的关系为:PVC透明外壳材料>牛皮纸管>PVC白色外壳材料。加载率衰减系数的关系为:PVC白色外壳材料>PVC透明外壳材料>牛皮纸管。PVC白色外壳材料因高弹性模量和低泊松比,在靠近高能产气剂位置的压力峰值、升压时间和加载率方面表现最佳,能量传递效率最高。PVC透明外壳材料在靠近高能产气剂位置的压力峰值和加载率高于纸管,但在远距离处低于纸管,表现出较强的方向性和集中性。纸管外壳材料能量分布均匀,但整体能量集中能力弱,升压时间和加载率均最低。研究结果为优化高能产气剂设计、提高破岩效果提供了理论依据。
深部煤岩爆破风险高、水力压裂受限,亟需可控破岩技术。高能产气剂作为一种先进高能气体压裂技术,以其卓越性能在破岩领域展现出显著优势,为煤炭高效安全开采提供了有力技术支撑。试验以高能产气剂外壳材料为突破口,研究不同外壳材料对煤岩破岩孔壁压力的影响,构建了全过程压力监测系统,选用PVC透明、PVC白色和牛皮纸管三种外壳材料,进行孔壁压力试验,选用衰减指数和可信度最为评价指标,对比得到材料物理性质对孔壁压力的影响。结果表明,启动剂点火后产生应力波和少量气体,应力波致第一个峰值,气体扩散致压力下降,应力波反射与气体膨胀波叠加形成第二个峰值,气体膨胀变化形成第三个峰值。因无主药剂,启动剂组压力峰值最小,升压时间最短,加载率最低,能量释放少,传递效率低。含主药剂的三组在距离高能产气剂 10cm处压力峰值在 200MPa左右,升压时间控制在 20ms附近。三组不同外壳材料的压力峰值衰减系数的关系为:PVC透明外壳材料>PVC白色外壳材料>牛皮纸管,升压时间衰减系数的关系为:PVC透明外壳材料>牛皮纸管>PVC白色外壳材料。加载率衰减系数的关系为:PVC白色外壳材料>PVC透明外壳材料>牛皮纸管。PVC白色外壳材料因高弹性模量和低泊松比,在靠近高能产气剂位置的压力峰值、升压时间和加载率方面表现最佳,能量传递效率最高。PVC透明外壳材料在靠近高能产气剂位置的压力峰值和加载率高于纸管,但在远距离处低于纸管,表现出较强的方向性和集中性。纸管外壳材料能量分布均匀,但整体能量集中能力弱,升压时间和加载率均最低。研究结果为优化高能产气剂设计、提高破岩效果提供了理论依据。
当前状态:
, 最新更新时间: ,
doi: 10.11883/bzycj-2025-0138
PDF(48)
摘要:
工业电子雷管通常装填相对敏感的起爆药剂,这使得电子雷管在生产与应用过程中,容易因受到冲击或跌落而发生意外爆炸,存在一定的安全风险。目标:为应对行业安全和市场的需求,文章针对一种新型无起爆药电子雷管进行研究。/t/n主要采用了工作机理理论分析、飞片速度数值模拟和高速摄影及水下爆炸等产品起爆能力试验方法。/t/n新型智能无起爆药电子雷管,一次装药药量为400mg、二次主装药药量为200mg、三次主装药药量为320mg的情况下,一装的压药密度为1.56g/cm3,二装的压药密度为1.41g/cm3时,三装散装,雷管的爆轰传递较为稳定,能够形成稳定爆轰;与传统无起爆药雷管做对比,表明该结构的无起爆药电子雷管轴向起爆能力较大;飞片发生器收口直径控制在5.6~5.7mm范围,能实现燃烧转爆轰并获得可靠起爆雷管的飞片速度。该研究的产品结构设计与传统无起爆药雷管结构相比取消了四次药,既简化了生产工艺又提高了安全性。通过铅板试验、水下爆炸试验等辅助验证了该结构的合理性和优势。
工业电子雷管通常装填相对敏感的起爆药剂,这使得电子雷管在生产与应用过程中,容易因受到冲击或跌落而发生意外爆炸,存在一定的安全风险。目标:为应对行业安全和市场的需求,文章针对一种新型无起爆药电子雷管进行研究。/t/n主要采用了工作机理理论分析、飞片速度数值模拟和高速摄影及水下爆炸等产品起爆能力试验方法。/t/n新型智能无起爆药电子雷管,一次装药药量为400mg、二次主装药药量为200mg、三次主装药药量为320mg的情况下,一装的压药密度为1.56g/cm3,二装的压药密度为1.41g/cm3时,三装散装,雷管的爆轰传递较为稳定,能够形成稳定爆轰;与传统无起爆药雷管做对比,表明该结构的无起爆药电子雷管轴向起爆能力较大;飞片发生器收口直径控制在5.6~5.7mm范围,能实现燃烧转爆轰并获得可靠起爆雷管的飞片速度。该研究的产品结构设计与传统无起爆药雷管结构相比取消了四次药,既简化了生产工艺又提高了安全性。通过铅板试验、水下爆炸试验等辅助验证了该结构的合理性和优势。
当前状态:
, 最新更新时间: ,
doi: 10.11883/bzycj-2025-0052
PDF(39)
摘要:
为预防丙烯在生产使用过程中燃爆危险的发生,利用12L爆炸极限测试仪测定了丙烯在空气中不同初始温度(20~180℃)和不同初始压力(0.1~0.9MPa)条件下的爆炸极限。研究发现:随着初始温度、初始压力的增加丙烯爆炸上限显著升高,爆炸下限略微降低,爆炸极限区域明显变宽。在初始温度为180℃时,随着压力的升高,丙烯爆炸上限增幅明显高于线性增幅,爆炸产物中碳粉含量明显增加,丙烯爆炸下限降幅由线性变为滑梯状曲线。初始温度、初始压力的耦合影响明显高于单因素的影响且对爆炸上限的影响明显高于爆炸下限,在测试温度、压力范围内耦合影响:爆炸上限上升108%,爆炸下限下降18.05%。初始温度单因素影响:爆炸上限上升3.8%,爆炸下限下降3.41%。初始压力单因素影响:爆炸上限上升51.3%,爆炸下限下降2.44%。为此,本文给出了丙烯在不同初始温度、压力下爆炸极限数据的曲线、曲面及其拟合公式。
为预防丙烯在生产使用过程中燃爆危险的发生,利用12L爆炸极限测试仪测定了丙烯在空气中不同初始温度(20~180℃)和不同初始压力(0.1~0.9MPa)条件下的爆炸极限。研究发现:随着初始温度、初始压力的增加丙烯爆炸上限显著升高,爆炸下限略微降低,爆炸极限区域明显变宽。在初始温度为180℃时,随着压力的升高,丙烯爆炸上限增幅明显高于线性增幅,爆炸产物中碳粉含量明显增加,丙烯爆炸下限降幅由线性变为滑梯状曲线。初始温度、初始压力的耦合影响明显高于单因素的影响且对爆炸上限的影响明显高于爆炸下限,在测试温度、压力范围内耦合影响:爆炸上限上升108%,爆炸下限下降18.05%。初始温度单因素影响:爆炸上限上升3.8%,爆炸下限下降3.41%。初始压力单因素影响:爆炸上限上升51.3%,爆炸下限下降2.44%。为此,本文给出了丙烯在不同初始温度、压力下爆炸极限数据的曲线、曲面及其拟合公式。
当前状态:
, 最新更新时间: ,
doi: 10.11883/bzycj-2025-0095
PDF(111)
摘要:
新型低当量钻地核弹的多点聚集爆炸对深地工程构成严重威胁。针对传统单点模拟难以复现此类多点协同毁伤爆炸成坑效应的难题,本文创新性地设计并开发了基于真空室的大当量多点聚集爆炸成坑效应模拟试验系统。该系统的核心创新点在于利用利用真空室模拟试验技术可以高效、快捷的模拟大当量多点爆炸成坑效应,并且实验成本低,试验结果可重复。基于真空室爆炸模拟理论,建立了大当量多点聚集爆炸成坑效应的相似律,确定了真空室压力、多点模拟爆腔压力等关键参数,并通过同步性试验验证了多爆源之间的同步性。以美国“Palanquin”地下核爆炸成坑原型试验为参照,开展了深埋(4.3 kt,埋深85 m)与浅埋(5 kt,埋深20 m)两组不同工况下的三点爆源真空室爆炸成坑模拟试验,并与单点爆炸成坑原型试验统计结果及经验公式进行了对比。结果表明:相较于单点爆炸,多点爆炸显著提升了成坑半径、体积及自由面投影面积,极大扩展了毁伤区域;爆源埋深对毁伤效应影响显著。本研究首创的真空室多点爆炸模拟系统及方法,为准确评估钻地核弹多点聚集爆炸对深地下工程的毁伤机制与效能,提供了不可替代的试验平台和坚实的理论基础,具有重要的工程应用价值。
新型低当量钻地核弹的多点聚集爆炸对深地工程构成严重威胁。针对传统单点模拟难以复现此类多点协同毁伤爆炸成坑效应的难题,本文创新性地设计并开发了基于真空室的大当量多点聚集爆炸成坑效应模拟试验系统。该系统的核心创新点在于利用利用真空室模拟试验技术可以高效、快捷的模拟大当量多点爆炸成坑效应,并且实验成本低,试验结果可重复。基于真空室爆炸模拟理论,建立了大当量多点聚集爆炸成坑效应的相似律,确定了真空室压力、多点模拟爆腔压力等关键参数,并通过同步性试验验证了多爆源之间的同步性。以美国“Palanquin”地下核爆炸成坑原型试验为参照,开展了深埋(4.3 kt,埋深85 m)与浅埋(5 kt,埋深20 m)两组不同工况下的三点爆源真空室爆炸成坑模拟试验,并与单点爆炸成坑原型试验统计结果及经验公式进行了对比。结果表明:相较于单点爆炸,多点爆炸显著提升了成坑半径、体积及自由面投影面积,极大扩展了毁伤区域;爆源埋深对毁伤效应影响显著。本研究首创的真空室多点爆炸模拟系统及方法,为准确评估钻地核弹多点聚集爆炸对深地下工程的毁伤机制与效能,提供了不可替代的试验平台和坚实的理论基础,具有重要的工程应用价值。
当前状态:
, 最新更新时间: ,
doi: 10.11883/bzycj-2025-0129
PDF(104)
摘要:
为探究入射角与攻角对弹体侵彻混凝土薄靶偏转特性的影响,基于数值模拟方法将弹体分为6段进行受力分析,系统研究了不同入射角(5°~30°)与攻角(-6°~6°)单独及联合作用下弹体的运动特性。研究结果表明:侵彻过程中弹头受力方向反转和弹身向前运动引起的偏转力矩方向变化共同造成了弹体的偏转;正入射角条件下弹道轨迹表现为向上偏转,若带有攻角,则攻角的正负决定弹道的偏转方向;同方向的入射角与攻角会使弹体的姿态角在出靶后先减小后反向增大;两者方向相反时,较小的攻角会使弹体出靶后姿态角持续增大,此时较大的入射角会使弹体在侵彻过程中经历三次偏转,攻角大于2°则会使弹体出靶后姿态角先减小后反向增大。
为探究入射角与攻角对弹体侵彻混凝土薄靶偏转特性的影响,基于数值模拟方法将弹体分为6段进行受力分析,系统研究了不同入射角(5°~30°)与攻角(-6°~6°)单独及联合作用下弹体的运动特性。研究结果表明:侵彻过程中弹头受力方向反转和弹身向前运动引起的偏转力矩方向变化共同造成了弹体的偏转;正入射角条件下弹道轨迹表现为向上偏转,若带有攻角,则攻角的正负决定弹道的偏转方向;同方向的入射角与攻角会使弹体的姿态角在出靶后先减小后反向增大;两者方向相反时,较小的攻角会使弹体出靶后姿态角持续增大,此时较大的入射角会使弹体在侵彻过程中经历三次偏转,攻角大于2°则会使弹体出靶后姿态角先减小后反向增大。
当前状态:
, 最新更新时间: ,
doi: 10.11883/bzycj-2025-0133
PDF(38)
摘要:
为定量评估缺陷的装药的过载安定性,创新性建立了一种能够同时兼顾高过载压力和宽脉冲的装药过载环境力试验装置系统,测试了不同缺陷的装药载荷特征值,通过量化实验系统对装药载荷特征值的影响规律,建立了装药响应行为与图像灰度的关联机制,引入测试装置转换因子,提出了含缺陷装药的过载安定性评估模型,预测了不同缺陷装药的响应临界压力阈值。结果表明:实验系统能够实现大于1GPa的过载峰值和脉冲宽度大于100μs的高冲量脉冲。随着缺陷的直径增加,加载响应的反应等级显著升高,随着装药缺陷直径由0mm增加到12mm,燃烧反应临界压力由0.71GPa向0.26GPa递减。当装药的缺陷直径达到10mm时,出现爆燃反应临界压力,为1.56GPa。随着缺陷直径增加,爆燃反应临界压力递减,在缺陷为Φ12mm时减为1.25GPa。运用模型预测所得反应临界压力均处于由反应最小过载压力和未反应最大过载压力包围成的实验数据置信范围内,验证了模型的可靠性,为含缺陷装药的安全服役提供理论和试验数据支撑。
为定量评估缺陷的装药的过载安定性,创新性建立了一种能够同时兼顾高过载压力和宽脉冲的装药过载环境力试验装置系统,测试了不同缺陷的装药载荷特征值,通过量化实验系统对装药载荷特征值的影响规律,建立了装药响应行为与图像灰度的关联机制,引入测试装置转换因子,提出了含缺陷装药的过载安定性评估模型,预测了不同缺陷装药的响应临界压力阈值。结果表明:实验系统能够实现大于1GPa的过载峰值和脉冲宽度大于100μs的高冲量脉冲。随着缺陷的直径增加,加载响应的反应等级显著升高,随着装药缺陷直径由0mm增加到12mm,燃烧反应临界压力由0.71GPa向0.26GPa递减。当装药的缺陷直径达到10mm时,出现爆燃反应临界压力,为1.56GPa。随着缺陷直径增加,爆燃反应临界压力递减,在缺陷为Φ12mm时减为1.25GPa。运用模型预测所得反应临界压力均处于由反应最小过载压力和未反应最大过载压力包围成的实验数据置信范围内,验证了模型的可靠性,为含缺陷装药的安全服役提供理论和试验数据支撑。
当前状态:
, 最新更新时间: ,
doi: 10.11883/bzycj-2025-0146
PDF(54)
摘要:
为了探究非线性斜交节理岩体中纵波的传播特性,采用理论分析、对比验证、数值计算相结合的方法,首先引用双曲线节理模型,基于应力波与线性节理的交互作用关系,根据叠加原理推导纵波入射非线性斜交节理的传播方程,其次依据文献的入射纵波参数与节理岩体条件,计算透反射系数发现结果非常接近,验证本文理论模型是准确可行的,然后选取δ 函数的辅助函数作为入射纵波,通过参数研究分析纵波波形、持时以及节理刚度对斜交节理岩体中纵波传播特性的影响规律。研究结果表明:δ 函数的辅助函数入射斜交节理时具有明显地幅值降低、幅值时刻滞后以及持时延长的现象,更能体现纵波短时内的突变特性和非线性衰减特征;斜交节理岩体中入射纵波持时的增加会明显提高P波的透射性能,稍微降低P波和S波的反射特性,但是对S波的透射影响非常薄弱;纵波传播至斜交节理时P波易透射微反射,S波易反射微透射,随着k n0和k s的增加,反射系数R sc呈下凹曲面型衰减,透射系数T pc呈上凸曲面型递增,P波的透射性能与节理法向刚度相关性密切,S波的反射特性受斜交节理中第2条节理影响显著。本文研究成果有益于开展天然节理岩体的力学特性和动力响应研究。
为了探究非线性斜交节理岩体中纵波的传播特性,采用理论分析、对比验证、数值计算相结合的方法,首先引用双曲线节理模型,基于应力波与线性节理的交互作用关系,根据叠加原理推导纵波入射非线性斜交节理的传播方程,其次依据文献的入射纵波参数与节理岩体条件,计算透反射系数发现结果非常接近,验证本文理论模型是准确可行的,然后选取
当前状态:
, 最新更新时间: ,
doi: 10.11883/bzycj-2025-0039
PDF(26)
摘要:
基于激光驱动方式建立了一种面向金属粉末的冲击压缩特性研究技术。通过靶型优化设计和实验验证,在实现冲击波加载特性调控的同时,解决了粉末材料无固定几何形状对测量带来的技术困难;在靶结构中采用局部镀膜的方法,解决了粘胶对石英标准材料厚度测量的影响,保证了数据的真实性。利用三维CT成像技术表征实验用靶的装配质量,通过靶物理设计和改进装配方法获得了满足激光驱动金属粉末压缩特性研究的微型靶,实现了不同初始密度的研制。实验数据一致性较好,与独立计算的WEOS模拟结果吻合度好且能有效的区分不同初始密度下的数据趋势。该实验技术可拓展到其他粉末颗粒的冲击压缩特性研究中。
基于激光驱动方式建立了一种面向金属粉末的冲击压缩特性研究技术。通过靶型优化设计和实验验证,在实现冲击波加载特性调控的同时,解决了粉末材料无固定几何形状对测量带来的技术困难;在靶结构中采用局部镀膜的方法,解决了粘胶对石英标准材料厚度测量的影响,保证了数据的真实性。利用三维CT成像技术表征实验用靶的装配质量,通过靶物理设计和改进装配方法获得了满足激光驱动金属粉末压缩特性研究的微型靶,实现了不同初始密度的研制。实验数据一致性较好,与独立计算的WEOS模拟结果吻合度好且能有效的区分不同初始密度下的数据趋势。该实验技术可拓展到其他粉末颗粒的冲击压缩特性研究中。
当前状态:
, 最新更新时间: ,
doi: 10.11883/bzycj-2024-0441
PDF(132)
摘要:
该文对钢筋混凝土(RC)墩柱在侧向冲击荷载作用下的动力响应和损伤程度评估进行研究。采用显式动力分析软件LS-DYNA建立RC墩柱侧向冲击的精细化有限元模型,基于RC墩柱侧向冲击试验,验证了有限元模型的有效性。探讨了冲击速度、冲击质量、冲击位置和墩柱轴压比对RC墩柱的动力响应和损伤演变的影响规律。基于剩余承载力和残余位移,提出相对残余位移和相对剩余承载力指标,确定了RC墩柱发生轻度损伤、中度损伤、重度损伤和倒塌对应的相对剩余承载力值,并建立了不同冲击位置和墩柱轴压比下相对残余位移和相对剩余承载力的映射关系,进而提出一种新的RC墩柱损伤评估方法。研究结果表明:RC墩柱在柱中位置遭受冲击的主要表现为弯剪破坏,而柱底位置遭受冲击的主要表现为局部剪切破坏。随着冲击速度和冲击质量的增加,残余位移显著增大,剩余承载力显著下降。轴压比在0.2~0.4范围内对于冲击力和位移峰值的影响有限,但对柱中冲击时的残余位移产生显著影响。柱中位置和柱底位置受侧向冲击时,相对残余位移与相对剩余承载力之间存在着近似线性的关系,相对残余位移越大,相对剩余承载力越小。在相对残余位移相等的情况下,柱底冲击比柱中冲击的相对剩余承载力更低,承载性能下降幅度更大。研究结果可为实际工程中的RC墩柱抗冲击设计和损伤评估提供理论依据。/t/n关键词:桥梁工程;损伤评估;数值仿真;RC墩柱;侧向冲击
该文对钢筋混凝土(RC)墩柱在侧向冲击荷载作用下的动力响应和损伤程度评估进行研究。采用显式动力分析软件LS-DYNA建立RC墩柱侧向冲击的精细化有限元模型,基于RC墩柱侧向冲击试验,验证了有限元模型的有效性。探讨了冲击速度、冲击质量、冲击位置和墩柱轴压比对RC墩柱的动力响应和损伤演变的影响规律。基于剩余承载力和残余位移,提出相对残余位移和相对剩余承载力指标,确定了RC墩柱发生轻度损伤、中度损伤、重度损伤和倒塌对应的相对剩余承载力值,并建立了不同冲击位置和墩柱轴压比下相对残余位移和相对剩余承载力的映射关系,进而提出一种新的RC墩柱损伤评估方法。研究结果表明:RC墩柱在柱中位置遭受冲击的主要表现为弯剪破坏,而柱底位置遭受冲击的主要表现为局部剪切破坏。随着冲击速度和冲击质量的增加,残余位移显著增大,剩余承载力显著下降。轴压比在0.2~0.4范围内对于冲击力和位移峰值的影响有限,但对柱中冲击时的残余位移产生显著影响。柱中位置和柱底位置受侧向冲击时,相对残余位移与相对剩余承载力之间存在着近似线性的关系,相对残余位移越大,相对剩余承载力越小。在相对残余位移相等的情况下,柱底冲击比柱中冲击的相对剩余承载力更低,承载性能下降幅度更大。研究结果可为实际工程中的RC墩柱抗冲击设计和损伤评估提供理论依据。/t/n关键词:桥梁工程;损伤评估;数值仿真;RC墩柱;侧向冲击
当前状态:
, 最新更新时间: ,
doi: 10.11883/bzycj-2025-0125
PDF(43)
摘要:
层状岩体在受到爆破等冲击荷载作用后,极易造成层理结构面开裂甚至发生大面积塌方破坏,工程中常采用锚杆或锚索对其进行锚固支护。本研究对无锚、端锚、半锚及全锚层理砂岩进行动态冲击试验研究,分析了不同锚固方式对层状砂岩动态力学特性、能量耗散规律及破裂分形特征的影响。研究结果表明:无锚试样强度随层理倾角增大,曲线表现先减小后增大,呈“V”型特征,试样在锚固后,强度得到明显提高,随锚固长度增大,曲线向倒“V”型特征转化;从能量方面来看,四类试样透射能变化规律均与强度变化规律相似,随层理倾角增大,反射能曲线呈倒“V”型特征,透射能逐渐减小,耗散能则逐渐增大,锚固方式仅影响了曲线整体水平;试样破坏后的碎屑具有明显分形特征,分形维数D受层理倾角影响曲线均表现为倒“V”型特征,全锚试样破碎程度最小,无锚试样最剧烈,在此基础上计算了单位耗散能指数,曲线则呈现"V"型特征,全锚试样的单位耗散能指数曲线整体水平最高,表明其抗破坏能力最强。研究成果可为层状岩体工程锚固支护提供参考。
层状岩体在受到爆破等冲击荷载作用后,极易造成层理结构面开裂甚至发生大面积塌方破坏,工程中常采用锚杆或锚索对其进行锚固支护。本研究对无锚、端锚、半锚及全锚层理砂岩进行动态冲击试验研究,分析了不同锚固方式对层状砂岩动态力学特性、能量耗散规律及破裂分形特征的影响。研究结果表明:无锚试样强度随层理倾角增大,曲线表现先减小后增大,呈“V”型特征,试样在锚固后,强度得到明显提高,随锚固长度增大,曲线向倒“V”型特征转化;从能量方面来看,四类试样透射能变化规律均与强度变化规律相似,随层理倾角增大,反射能曲线呈倒“V”型特征,透射能逐渐减小,耗散能则逐渐增大,锚固方式仅影响了曲线整体水平;试样破坏后的碎屑具有明显分形特征,分形维数D受层理倾角影响曲线均表现为倒“V”型特征,全锚试样破碎程度最小,无锚试样最剧烈,在此基础上计算了单位耗散能指数,曲线则呈现"V"型特征,全锚试样的单位耗散能指数曲线整体水平最高,表明其抗破坏能力最强。研究成果可为层状岩体工程锚固支护提供参考。
当前状态:
, 最新更新时间: ,
doi: 10.11883/bzycj-2025-0045
PDF(35)
摘要:
煤尘爆炸因其强大的破坏力和广泛的致灾范围成为煤矿最严重的事故之一。为分析瞬态爆炸反应过程中多因素耦合效应对煤尘爆炸强度的影响,采用Box-Behnken试验设计方法共进行了45组20L球形爆炸试验,观察了煤尘浓度(A)、煤尘粒径(B)、煤挥发分(C)、点火能量(D)和点火延迟(E)5个因素耦合作用下煤尘爆炸强度的宏观特征。通过测量压力变化来监控爆炸过程,并从压力-时间曲线确定最大爆炸压力(响应值Y1)及其上升速率(响应值Y2)。使用Design-Expert软件分析实验结果,以建立响应值Y1和Y2的二次回归模型。结果表明,在方差分析(ANOVA)中,Y1和Y2的决定系数(R)分别为0.9771和0.9258,表明模型和实验数据之间的良好拟合。在模型中,对煤尘最大爆炸压力(Y1)影响最大的单因素是点火能量和点火延迟,对最大爆炸压力上升速率(Y2)影响最大的单因素是煤尘粒径和点火延迟。影响Y1的显著双因素交互作用是AB、AD、AE、BC、CD、CE和DE,而影响Y2的显著双因素交互作用是AE、BC、BE、CE和DE。其中,点火延迟在响应值Y1和Y2中起决定性作用。研究结果可为井下煤尘防爆工作提供理论基础。
煤尘爆炸因其强大的破坏力和广泛的致灾范围成为煤矿最严重的事故之一。为分析瞬态爆炸反应过程中多因素耦合效应对煤尘爆炸强度的影响,采用Box-Behnken试验设计方法共进行了45组20L球形爆炸试验,观察了煤尘浓度(A)、煤尘粒径(B)、煤挥发分(C)、点火能量(D)和点火延迟(E)5个因素耦合作用下煤尘爆炸强度的宏观特征。通过测量压力变化来监控爆炸过程,并从压力-时间曲线确定最大爆炸压力(响应值Y1)及其上升速率(响应值Y2)。使用Design-Expert软件分析实验结果,以建立响应值Y1和Y2的二次回归模型。结果表明,在方差分析(ANOVA)中,Y1和Y2的决定系数(R)分别为0.9771和0.9258,表明模型和实验数据之间的良好拟合。在模型中,对煤尘最大爆炸压力(Y1)影响最大的单因素是点火能量和点火延迟,对最大爆炸压力上升速率(Y2)影响最大的单因素是煤尘粒径和点火延迟。影响Y1的显著双因素交互作用是AB、AD、AE、BC、CD、CE和DE,而影响Y2的显著双因素交互作用是AE、BC、BE、CE和DE。其中,点火延迟在响应值Y1和Y2中起决定性作用。研究结果可为井下煤尘防爆工作提供理论基础。
当前状态:
, 最新更新时间: ,
doi: 10.11883/bzycj-2024-0474
PDF(68)
摘要:
混凝土管道在我国南水北调等重大输水工程中广泛应用,但山区埋地管道易受落石冲击引发泄漏事故。为探究地面混凝土垫层的防护机制,本研究通过全尺寸企口式混凝土管道落石冲击现场试验(埋深2m)结合DH8302动态应变系统与LS-DYNA数值模拟精细化建模,揭示了管道动应变分布规律及垫层参数的影响机制。研究结果表明:在埋深2m的工况下,受落石冲击时,管身裂缝失稳扩展更易导致企口式混凝土管道发生泄漏;管身峰值拉应变随垫层厚度与强度增大呈非线性减小,垫层厚度需超过临界值(15cm)方可显著耗能,且存在强度最优区间(C30-C35),过度提高强度反而会降低防护效能;垫层厚度的防护效能贡献占比达74%,防护设计应遵循“几何优先于材料”原则,建议采用C30-C35强度、厚度≥0.2m的混凝土垫层,可大幅降低管道冲击破坏风险,为山区管道防护提供量化设计依据。
混凝土管道在我国南水北调等重大输水工程中广泛应用,但山区埋地管道易受落石冲击引发泄漏事故。为探究地面混凝土垫层的防护机制,本研究通过全尺寸企口式混凝土管道落石冲击现场试验(埋深2m)结合DH8302动态应变系统与LS-DYNA数值模拟精细化建模,揭示了管道动应变分布规律及垫层参数的影响机制。研究结果表明:在埋深2m的工况下,受落石冲击时,管身裂缝失稳扩展更易导致企口式混凝土管道发生泄漏;管身峰值拉应变随垫层厚度与强度增大呈非线性减小,垫层厚度需超过临界值(15cm)方可显著耗能,且存在强度最优区间(C30-C35),过度提高强度反而会降低防护效能;垫层厚度的防护效能贡献占比达74%,防护设计应遵循“几何优先于材料”原则,建议采用C30-C35强度、厚度≥0.2m的混凝土垫层,可大幅降低管道冲击破坏风险,为山区管道防护提供量化设计依据。
当前状态:
, 最新更新时间: ,
doi: 10.11883/bzycj-2025-0023
PDF(71)
摘要:
针对细长薄壁弹冲击下的高强钢-混凝土复合结构厚度极限计算问题,本文开展了细长薄壁弹冲击复合靶试验,基于试验结果分析了复合结构防护机理和弹体结构的破坏模式。在原有厚度极限计算模型的基础上,考虑了弹体结构强度这一关键因素,进而提出了新的厚度极限计算模型,并对相关参数经验性进行了讨论。研究结果表明:高强钢-混凝土复合结构的防护机理在于高强钢提供材料强度,混凝土背板提供支撑刚度,二者优势互补;由于细长薄壁弹体在冲击过程中易发生压缩胀裂破坏,计算模型必须考虑弹体结构强度对冲击效应的影响;复合结构的设计需同时兼顾高强钢力学性能和复合结构厚度极限2个重要方面。此外,本文指出计算模型存在参数具有经验性、计算结果偏保守等不足,后续研究还需对该模型加以修正。本文的研究成果能够为高强钢-混凝土复合结构在防护工程领域的设计应用提供理论依据。
针对细长薄壁弹冲击下的高强钢-混凝土复合结构厚度极限计算问题,本文开展了细长薄壁弹冲击复合靶试验,基于试验结果分析了复合结构防护机理和弹体结构的破坏模式。在原有厚度极限计算模型的基础上,考虑了弹体结构强度这一关键因素,进而提出了新的厚度极限计算模型,并对相关参数经验性进行了讨论。研究结果表明:高强钢-混凝土复合结构的防护机理在于高强钢提供材料强度,混凝土背板提供支撑刚度,二者优势互补;由于细长薄壁弹体在冲击过程中易发生压缩胀裂破坏,计算模型必须考虑弹体结构强度对冲击效应的影响;复合结构的设计需同时兼顾高强钢力学性能和复合结构厚度极限2个重要方面。此外,本文指出计算模型存在参数具有经验性、计算结果偏保守等不足,后续研究还需对该模型加以修正。本文的研究成果能够为高强钢-混凝土复合结构在防护工程领域的设计应用提供理论依据。
当前状态:
, 最新更新时间: ,
doi: 10.11883/bzycj-2024-0428
PDF(95)
摘要:
冲击波作用下建筑表面载荷分布直接影响建筑破坏模式及程度。为深入研究触地爆下建筑表面冲击波载荷分布规律,首先开展了实验室环境下精细化爆缩比实验,获取了球形炸药触地爆下缩比建筑模型表面测点冲击波压力时间曲线,得到了不同工况下冲击波特征参数分布规律;随后发展了冲击波传播数值仿真方法,并使用缩比实验数据对仿真方法进行校核,通过数值方法重点对建筑背爆面载荷分布及冲击波历程进行分析;最后发展了基于冲击波时程分析和叠加法则的理论分析方法,得到了建筑背爆面载荷分布的量化分析模型,并利用仿真结果进行验证。研究结果表明触地爆下建筑迎爆面最大冲击波载荷位于建筑底部,整体载荷分布较均匀;建筑背爆面载荷主要集中在顶角两侧及中轴线区域,由顶边和侧边绕射冲击波叠加形成,最大超压出现在不同绕射冲击波交汇位置,其位置和大小受建筑尺寸和爆心距影响。研究结果可为建筑爆炸破坏后果分析和抗爆设计提供指导。
冲击波作用下建筑表面载荷分布直接影响建筑破坏模式及程度。为深入研究触地爆下建筑表面冲击波载荷分布规律,首先开展了实验室环境下精细化爆缩比实验,获取了球形炸药触地爆下缩比建筑模型表面测点冲击波压力时间曲线,得到了不同工况下冲击波特征参数分布规律;随后发展了冲击波传播数值仿真方法,并使用缩比实验数据对仿真方法进行校核,通过数值方法重点对建筑背爆面载荷分布及冲击波历程进行分析;最后发展了基于冲击波时程分析和叠加法则的理论分析方法,得到了建筑背爆面载荷分布的量化分析模型,并利用仿真结果进行验证。研究结果表明触地爆下建筑迎爆面最大冲击波载荷位于建筑底部,整体载荷分布较均匀;建筑背爆面载荷主要集中在顶角两侧及中轴线区域,由顶边和侧边绕射冲击波叠加形成,最大超压出现在不同绕射冲击波交汇位置,其位置和大小受建筑尺寸和爆心距影响。研究结果可为建筑爆炸破坏后果分析和抗爆设计提供指导。
当前状态:
, 最新更新时间: ,
doi: 10.11883/bzycj-2024-0503
PDF(93)
摘要:
为了满足对爆炸产生的压力荷载进行准确快速预测的需求,本文提出了一项基于图神经网络(Graph Neural Network,GNN)的爆炸压力时空分布预测人工智能模型。利用开源软件blastFoam进行计算流体动力学(Computational Fluid Dynamics,CFD)仿真,并通过网格重映射技术,以空间六面体网格划分为基础,将物理状态信息编写到节点特征中,以此将计算结果转化为标准的图格式数据,并由此分别建立了一个TNT自由场爆炸数据集和一个TNT密闭空间内爆炸数据集。将GNN模型分别在两个数据集的训练集上进行训练,监测模型在测试集上的均方根误差(Root Mean Square Error,RMSE)和决定系数(R2),并将预测结果与CFD的计算结果进行对比。以上结果均表明,本文提出的人工智能模型针对自由场爆炸和密闭空间爆炸工况均得到了良好的预测效果。该人工智能模型具有在小样本上提取特征能力强、预测速度快、预测效果好、应用场景多样的优势,并且能够实现在三维空间内对爆炸压力场进行时间和空间维度的预测。基于GNN的爆炸压力时空分布预测模型在爆炸荷载的快速预测上具有强大的潜力,对爆炸防护工程、弹药工程和爆破工程具有参考意义。
为了满足对爆炸产生的压力荷载进行准确快速预测的需求,本文提出了一项基于图神经网络(Graph Neural Network,GNN)的爆炸压力时空分布预测人工智能模型。利用开源软件blastFoam进行计算流体动力学(Computational Fluid Dynamics,CFD)仿真,并通过网格重映射技术,以空间六面体网格划分为基础,将物理状态信息编写到节点特征中,以此将计算结果转化为标准的图格式数据,并由此分别建立了一个TNT自由场爆炸数据集和一个TNT密闭空间内爆炸数据集。将GNN模型分别在两个数据集的训练集上进行训练,监测模型在测试集上的均方根误差(Root Mean Square Error,RMSE)和决定系数(R2),并将预测结果与CFD的计算结果进行对比。以上结果均表明,本文提出的人工智能模型针对自由场爆炸和密闭空间爆炸工况均得到了良好的预测效果。该人工智能模型具有在小样本上提取特征能力强、预测速度快、预测效果好、应用场景多样的优势,并且能够实现在三维空间内对爆炸压力场进行时间和空间维度的预测。基于GNN的爆炸压力时空分布预测模型在爆炸荷载的快速预测上具有强大的潜力,对爆炸防护工程、弹药工程和爆破工程具有参考意义。
当前状态:
, 最新更新时间: ,
doi: 10.11883/bzycj-2024-0461
PDF(60)
摘要:
为提升装甲的抗冲击防护效能,开展陶瓷与新型TWIP钢复合结构的抗冲击性能研究。通过一级轻气炮实验、微观结构表征与数值模拟,研究了碳化硅陶瓷与TWIP钢复合结构在高速冲击载荷下的层裂强度,变形机制和损伤特性。实验结果表明,复合结构在层裂强度和应变率方面相较于纯TWIP钢分别有22.76%和7.09%的提高,复合结构的层裂程度较弱,裂纹和微孔洞数量较少,显示出更好的抗冲击性能。微观分析揭示了材料在冲击载荷下的损伤机制,包括微孔洞的形成、聚集和主裂纹的形成。采用LS/DYNA数值模拟对此类复合结构的抗冲击性能开展研究,结合实验结果验证了模型的准确性。基于数值模拟分析了冲击过程中不同时刻的应力分布,计算得到结构产生裂纹的临界冲击速度为225m/s左右,并进一步分析了钢材性能对复合结构抗冲击性能影响。研究为此类新型金属/陶瓷复合结构在抗冲击防护领域的应用提供重要理论基础。
为提升装甲的抗冲击防护效能,开展陶瓷与新型TWIP钢复合结构的抗冲击性能研究。通过一级轻气炮实验、微观结构表征与数值模拟,研究了碳化硅陶瓷与TWIP钢复合结构在高速冲击载荷下的层裂强度,变形机制和损伤特性。实验结果表明,复合结构在层裂强度和应变率方面相较于纯TWIP钢分别有22.76%和7.09%的提高,复合结构的层裂程度较弱,裂纹和微孔洞数量较少,显示出更好的抗冲击性能。微观分析揭示了材料在冲击载荷下的损伤机制,包括微孔洞的形成、聚集和主裂纹的形成。采用LS/DYNA数值模拟对此类复合结构的抗冲击性能开展研究,结合实验结果验证了模型的准确性。基于数值模拟分析了冲击过程中不同时刻的应力分布,计算得到结构产生裂纹的临界冲击速度为225m/s左右,并进一步分析了钢材性能对复合结构抗冲击性能影响。研究为此类新型金属/陶瓷复合结构在抗冲击防护领域的应用提供重要理论基础。
当前状态:
, 最新更新时间: ,
doi: 10.11883/bzycj-2025-0108
PDF(116)
摘要:
为研究混凝土靶体损伤对弹体侵彻性能的影响,基于空腔膨胀理论,完善了弹体侵彻预损伤混凝土半经验模型,采用前级射流、后级动能弹体对混凝土靶进行了连续侵彻试验,获得了影响弹体侵彻预损伤混凝土性能的关键因素,结合预损伤混凝土靶体中混凝土材料强度变化关系,分析了弹靶参数对弹体二次侵彻性能的影响规律。结果表明:靶体预损伤对弹体侵彻深度的增益效果由开坑体积差及混凝土损伤共同影响,且混凝土损伤为主要影响因素;当靶体内存在有限长损伤区,靶体开孔直径是弹体直径的0.3~0.5倍时,靶体损伤对弹体侵彻深度增益最为明显;当靶体内存在贯穿损伤区,靶体开孔直径与弹体直径的比值为0.3时,预损伤靶体与预开孔靶体中弹体侵彻深度差异较为明显,且随着比值进一步增加,两者差异逐渐增加;当靶体损伤状态一定时,减小弹体直径或增大尖卵形弹体头部CRH对增加侵彻深度更为有利。
为研究混凝土靶体损伤对弹体侵彻性能的影响,基于空腔膨胀理论,完善了弹体侵彻预损伤混凝土半经验模型,采用前级射流、后级动能弹体对混凝土靶进行了连续侵彻试验,获得了影响弹体侵彻预损伤混凝土性能的关键因素,结合预损伤混凝土靶体中混凝土材料强度变化关系,分析了弹靶参数对弹体二次侵彻性能的影响规律。结果表明:靶体预损伤对弹体侵彻深度的增益效果由开坑体积差及混凝土损伤共同影响,且混凝土损伤为主要影响因素;当靶体内存在有限长损伤区,靶体开孔直径是弹体直径的0.3~0.5倍时,靶体损伤对弹体侵彻深度增益最为明显;当靶体内存在贯穿损伤区,靶体开孔直径与弹体直径的比值为0.3时,预损伤靶体与预开孔靶体中弹体侵彻深度差异较为明显,且随着比值进一步增加,两者差异逐渐增加;当靶体损伤状态一定时,减小弹体直径或增大尖卵形弹体头部CRH对增加侵彻深度更为有利。
当前状态:
, 最新更新时间: ,
doi: 10.11883/bzycj-2025-0067
PDF(47)
摘要:
有关锂离子电池热失控(LIBTR)环境建构物的泄爆面积计算方法目前尚不明确。利用8L柱形爆炸测试装置通过设置10.5mm、15mm、21.2mm、30mm和60mm五种泄放口径,模拟探究了LIBTR环境建构物的泄爆规律。结果显示:锂离子电池热失控释放气体(BVG)的泄爆压力Pred高于BVG-石墨粉杂混物的Pred,可以不考虑热失控喷出的固体颗粒的影响;Pred随泄放口径的增大呈指数衰减、与泄爆装置开启压力Pstat呈对数增长关系;结合规范得到了涉及锂离子电池建构物的泄爆面积计算公式,并给出了常用的泄压比C可取0.11。研究结果为锂电池环境建构物泄爆提供了参考。
有关锂离子电池热失控(LIBTR)环境建构物的泄爆面积计算方法目前尚不明确。利用8L柱形爆炸测试装置通过设置10.5mm、15mm、21.2mm、30mm和60mm五种泄放口径,模拟探究了LIBTR环境建构物的泄爆规律。结果显示:锂离子电池热失控释放气体(BVG)的泄爆压力Pred高于BVG-石墨粉杂混物的Pred,可以不考虑热失控喷出的固体颗粒的影响;Pred随泄放口径的增大呈指数衰减、与泄爆装置开启压力Pstat呈对数增长关系;结合规范得到了涉及锂离子电池建构物的泄爆面积计算公式,并给出了常用的泄压比C可取0.11。研究结果为锂电池环境建构物泄爆提供了参考。
当前状态:
, 最新更新时间: ,
doi: 10.11883/bzycj-2025-0072
PDF(93)
摘要:
本研究提出将负泊松比结构与超高韧性水泥基复合材料(ultra-high toughness cementitious composites, UHTCC)结合以提升防爆墙的抗爆性能,并通过爆炸试验与数值模拟相结合的方法,研究分析负泊松比靶板的抗爆性能,证明UHTCC负泊松比靶板的抗爆性能优越性。首先,利用混凝土3D打印技术实现负泊松比结构建造,并通过靶板接触爆炸试验结果验证有限元模型的可靠性。在此基础上,利用该有限元模型模拟分析了靶板材料、结构、胞元内凹角及实心层厚度占比等因素对接触爆炸下结构破坏形态与能量消耗的影响。结果表明:(1)具有高韧性的UHTCC靶板抗爆性能显著优于混凝土靶板;(2)三种结构中,负泊松比结构板吸能能力最强,实心板更能保持结构的完整性;(3)当负泊松比胞元内凹角为61°时抗爆性能最优,过小或过大均降低结构抗爆性;(4)负泊松比结构厚度占靶板总厚度过大时抗爆性能弱,结构破坏严重,可上下层同时或仅背爆面增加实心层厚度,在有效削弱爆炸冲击波、吸收能量的同时,提高结构完整性。研究验证了负泊松比UHTCC板抗爆性能优越性,并为基于负泊松比结构的防爆墙设计提供了理论依据。
本研究提出将负泊松比结构与超高韧性水泥基复合材料(ultra-high toughness cementitious composites, UHTCC)结合以提升防爆墙的抗爆性能,并通过爆炸试验与数值模拟相结合的方法,研究分析负泊松比靶板的抗爆性能,证明UHTCC负泊松比靶板的抗爆性能优越性。首先,利用混凝土3D打印技术实现负泊松比结构建造,并通过靶板接触爆炸试验结果验证有限元模型的可靠性。在此基础上,利用该有限元模型模拟分析了靶板材料、结构、胞元内凹角及实心层厚度占比等因素对接触爆炸下结构破坏形态与能量消耗的影响。结果表明:(1)具有高韧性的UHTCC靶板抗爆性能显著优于混凝土靶板;(2)三种结构中,负泊松比结构板吸能能力最强,实心板更能保持结构的完整性;(3)当负泊松比胞元内凹角为61°时抗爆性能最优,过小或过大均降低结构抗爆性;(4)负泊松比结构厚度占靶板总厚度过大时抗爆性能弱,结构破坏严重,可上下层同时或仅背爆面增加实心层厚度,在有效削弱爆炸冲击波、吸收能量的同时,提高结构完整性。研究验证了负泊松比UHTCC板抗爆性能优越性,并为基于负泊松比结构的防爆墙设计提供了理论依据。
当前状态:
, 最新更新时间: ,
doi: 10.11883/bzycj-2025-0071
PDF(120)
摘要:
为了研究内部爆炸荷载作用下钢筋混凝土单房间的抗爆性能,全尺寸钢筋混凝土单房间建筑物被设计并建造,其尺寸为4m×4m×3m,并在房间内几何中心放置3kgTNT进行内爆炸试验,分析单房间结构的损伤特征。此外,结合LS-DYNA软件对钢筋混凝土单房间结构进行不同炸药当量的数值仿真,研究了单房间建筑物的损伤过程和冲击波传播规律,并且基于试验和模拟结果,使用无量纲加权参数Dr划分了单房间结构的破坏模式。研究表明:3kg炸药在房间结构几何中心爆炸时,单房间结构出现顶板鼓包的现象,顶板边缘出现长条形破口,门口处有裂纹,但整体未垮塌;在内爆炸工况下,钢筋混凝土建筑物的局部损伤特征不仅与炸药当量密切相关,还显著受到结构连接节点设计及构造细节的影响;由于钢筋混凝土动态响应的整体时程较长,在建筑物尚未对上一次冲击波做出明显反应时,下一波冲击波已作用于建筑物,使其在极短时间内多次受冲击,这与通常意义的多次累计爆炸有所区别;通过改变装药量,划分出5种损伤逐级加重的破坏模式(Model Ⅰ 至Model Ⅴ),以加权参数Dr量化定义划分了5种破坏模式,并且拟合了其与炸药当量的函数曲线,研究结果可为剪力墙结构房间毁伤评估提供参考。
为了研究内部爆炸荷载作用下钢筋混凝土单房间的抗爆性能,全尺寸钢筋混凝土单房间建筑物被设计并建造,其尺寸为4m×4m×3m,并在房间内几何中心放置3kgTNT进行内爆炸试验,分析单房间结构的损伤特征。此外,结合LS-DYNA软件对钢筋混凝土单房间结构进行不同炸药当量的数值仿真,研究了单房间建筑物的损伤过程和冲击波传播规律,并且基于试验和模拟结果,使用无量纲加权参数Dr划分了单房间结构的破坏模式。研究表明:3kg炸药在房间结构几何中心爆炸时,单房间结构出现顶板鼓包的现象,顶板边缘出现长条形破口,门口处有裂纹,但整体未垮塌;在内爆炸工况下,钢筋混凝土建筑物的局部损伤特征不仅与炸药当量密切相关,还显著受到结构连接节点设计及构造细节的影响;由于钢筋混凝土动态响应的整体时程较长,在建筑物尚未对上一次冲击波做出明显反应时,下一波冲击波已作用于建筑物,使其在极短时间内多次受冲击,这与通常意义的多次累计爆炸有所区别;通过改变装药量,划分出5种损伤逐级加重的破坏模式(Model Ⅰ 至Model Ⅴ),以加权参数Dr量化定义划分了5种破坏模式,并且拟合了其与炸药当量的函数曲线,研究结果可为剪力墙结构房间毁伤评估提供参考。
当前状态:
, 最新更新时间: ,
doi: 10.11883/bzycj-2025-0060
PDF(98)
摘要:
钢筋混凝土(RC)棚洞是山区公路和铁路设施抗落石冲击的有效原位防护手段,利用LS-DYNA商用有限元软件开展了落石冲击无垫层、铺设600mm和1200mm厚砂垫层以及1200mm厚砂-发泡聚乙烯泡沫(EPE)复合缓冲垫层的原型框架T梁式RC棚洞损伤破坏评估的精细化数值模拟分析。首先,建立了落石(质量:1t~30t,速度:10m/s~57m/s)冲击沪昆铁路某原型框架T梁式RC棚洞的精细化有限元模型。其次,通过对比落锤(石)冲击无垫层、带砂和EPE垫层RC板试验中的落石冲击力、加速度和侵入深度时程,以及RC板支座反力和挠度时程,充分验证了数值仿真方法中的材料模型、网格尺寸、接触算法及其参数取值的适用性和可靠性。进一步,对比分析了落石冲击下无垫层、铺设砂和砂-EPE复合垫层原型棚洞的损伤破坏和动态响应。最后,以落石最大侵入深度达到棚洞顶板与垫层总厚度作为棚洞失效破坏阈值,给出了棚洞失效破坏对应的落石质量与临界冲击速度关系式,实现棚洞防护性能的快速评估。/t/n(1)质量15t、速度10m/s和25m/s的落石冲击下,无垫层棚洞的损伤破坏集中于顶板冲击区域,铺设砂垫层以及砂-EPE复合垫层平均可分别降低落石冲击力峰值92.8%和91.6%,棚洞其余受弯构件的最大挠度范围为2mm~20mm,呈现轻微损伤;(2)落石冲击速度为10m/s时,砂-EPE复合垫层的缓冲耗能效果优于砂垫层,冲击速度增大至25m/s时,复合垫层中的EPE被快速压实导致其防护效果不及砂垫层,顶板承受的冲击力和冲击能量较铺设砂垫层分别增大了89.3%和37.8%;(3)棚洞失效破坏对应的落石临界冲击速度随落石质量增大呈幂函数衰减规律,铺设垫层可使临界冲击速度提高52%~155%,显著提升棚洞的防护性能。
钢筋混凝土(RC)棚洞是山区公路和铁路设施抗落石冲击的有效原位防护手段,利用LS-DYNA商用有限元软件开展了落石冲击无垫层、铺设600mm和1200mm厚砂垫层以及1200mm厚砂-发泡聚乙烯泡沫(EPE)复合缓冲垫层的原型框架T梁式RC棚洞损伤破坏评估的精细化数值模拟分析。首先,建立了落石(质量:1t~30t,速度:10m/s~57m/s)冲击沪昆铁路某原型框架T梁式RC棚洞的精细化有限元模型。其次,通过对比落锤(石)冲击无垫层、带砂和EPE垫层RC板试验中的落石冲击力、加速度和侵入深度时程,以及RC板支座反力和挠度时程,充分验证了数值仿真方法中的材料模型、网格尺寸、接触算法及其参数取值的适用性和可靠性。进一步,对比分析了落石冲击下无垫层、铺设砂和砂-EPE复合垫层原型棚洞的损伤破坏和动态响应。最后,以落石最大侵入深度达到棚洞顶板与垫层总厚度作为棚洞失效破坏阈值,给出了棚洞失效破坏对应的落石质量与临界冲击速度关系式,实现棚洞防护性能的快速评估。/t/n(1)质量15t、速度10m/s和25m/s的落石冲击下,无垫层棚洞的损伤破坏集中于顶板冲击区域,铺设砂垫层以及砂-EPE复合垫层平均可分别降低落石冲击力峰值92.8%和91.6%,棚洞其余受弯构件的最大挠度范围为2mm~20mm,呈现轻微损伤;(2)落石冲击速度为10m/s时,砂-EPE复合垫层的缓冲耗能效果优于砂垫层,冲击速度增大至25m/s时,复合垫层中的EPE被快速压实导致其防护效果不及砂垫层,顶板承受的冲击力和冲击能量较铺设砂垫层分别增大了89.3%和37.8%;(3)棚洞失效破坏对应的落石临界冲击速度随落石质量增大呈幂函数衰减规律,铺设垫层可使临界冲击速度提高52%~155%,显著提升棚洞的防护性能。
当前状态:
, 最新更新时间: ,
doi: 10.11883/bzycj-2025-0053
PDF(68)
摘要:
为研究约束条件对CL-20基PBX炸药非冲击点火后反应特性的影响,设计了一种可变约束的点火试验装置,结合高速摄像机和压力传感器,对不同约束条件下CL-20基PBX炸药反应剧烈程度、反应压力增长和空气冲击波超压进行分析。进一步与其完全爆轰空气超压峰值对比,分析了约束条件与炸药装药反应度之间的关系。研究结果表明,CL-20基PBX炸药约束条件下非冲击点火反应过程分为反应压力缓慢增长和反应压力快速增长两个阶段,随着约束强度增大,两个反应阶段区分逐渐不明显。约束条件对炸药装药的反应度影响显著,当壳厚为6mm,爆破片强度为2MPa和50MPa时,炸药反应度分别为0.11和0.14;当壳厚为20mm,爆破片强度为2MPa时,装药反应度为0.31。由此可见,通过减弱机械约束强度,能够有效降低CL-20基PBX炸药装药反应剧烈程度。
为研究约束条件对CL-20基PBX炸药非冲击点火后反应特性的影响,设计了一种可变约束的点火试验装置,结合高速摄像机和压力传感器,对不同约束条件下CL-20基PBX炸药反应剧烈程度、反应压力增长和空气冲击波超压进行分析。进一步与其完全爆轰空气超压峰值对比,分析了约束条件与炸药装药反应度之间的关系。研究结果表明,CL-20基PBX炸药约束条件下非冲击点火反应过程分为反应压力缓慢增长和反应压力快速增长两个阶段,随着约束强度增大,两个反应阶段区分逐渐不明显。约束条件对炸药装药的反应度影响显著,当壳厚为6mm,爆破片强度为2MPa和50MPa时,炸药反应度分别为0.11和0.14;当壳厚为20mm,爆破片强度为2MPa时,装药反应度为0.31。由此可见,通过减弱机械约束强度,能够有效降低CL-20基PBX炸药装药反应剧烈程度。
当前状态:
, 最新更新时间: ,
doi: 10.11883/bzycj-2025-0042
PDF(20)
摘要:
样本容量稀疏和不确定度无法消除是制约多物理属性爆轰试验研究的障碍。流形上的概率学习(probability learning on manifold, PLoM)方法通过结合耗散映射与Itô投影采样技术,生成满足爆轰机理的丰富样本,进而实现试验不确定度量化。首先,对具有多物理属性的高能钝感炸药PBX9502的试验样本进行尺度变换。接着利用主成分分析对尺度矩阵规范化处理,构造训练集。然后,采用改进的多维Gauss核密度估计法,标定训练集对应的随机矩阵的概率测度。同时,利用耗散映射提取基于训练集的非线性流形。Wiener过程驱动的耗散Hamilton系统定义的Itô-MCMC随机生成器用于在流形上采样。最后,使用逆变换导出学习集的样本。结果表明,PLoM生成的随机数的Gauss统计量与Los Alamos国家实验室(LANL)及孙承纬院士标定的PBX9502的密度的统计信息相吻合。此外,该方法成功导出爆轰距离和爆轰时间与冲击应力服从双对数模型关系,曲线拟合的精度与LANL的成果相当,成本可以忽略不计。PLoM通过对已有试验数据的学习与处理,获得更高精度的数字试验结果。PLoM方法泛化能力强,可推广到其他类型炸药的爆轰试验。
样本容量稀疏和不确定度无法消除是制约多物理属性爆轰试验研究的障碍。流形上的概率学习(probability learning on manifold, PLoM)方法通过结合耗散映射与Itô投影采样技术,生成满足爆轰机理的丰富样本,进而实现试验不确定度量化。首先,对具有多物理属性的高能钝感炸药PBX9502的试验样本进行尺度变换。接着利用主成分分析对尺度矩阵规范化处理,构造训练集。然后,采用改进的多维Gauss核密度估计法,标定训练集对应的随机矩阵的概率测度。同时,利用耗散映射提取基于训练集的非线性流形。Wiener过程驱动的耗散Hamilton系统定义的Itô-MCMC随机生成器用于在流形上采样。最后,使用逆变换导出学习集的样本。结果表明,PLoM生成的随机数的Gauss统计量与Los Alamos国家实验室(LANL)及孙承纬院士标定的PBX9502的密度的统计信息相吻合。此外,该方法成功导出爆轰距离和爆轰时间与冲击应力服从双对数模型关系,曲线拟合的精度与LANL的成果相当,成本可以忽略不计。PLoM通过对已有试验数据的学习与处理,获得更高精度的数字试验结果。PLoM方法泛化能力强,可推广到其他类型炸药的爆轰试验。
优先出版栏目展示本刊经同行评议确定正式录用的文章,这些文章目前处在编校过程,尚未确定卷期及页码,但可以根据DOI进行引用。
显示方式:
当前状态:
, 最新更新时间: ,
doi: 10.11883/bzycj-2025-0103
摘要:
为准确表征金属材料在高应变速率下的应力-应变本构关系,提出了基于图神经网络(graph neural networks,GNN)和KAN(Kolmogorov-Arnold networks)的本构关系的高精度预测模型。为解决传统Johnson-Cook(JC)模型不考虑温度、应变速率与应变之间的耦合效应问题,在GNN模型中构建图结构数据以描述多维参数的非线性关联,在KAN模型中基于Kolmogorov-Arnold定理实现高维输入空间的非线性映射。基于ODS(oxide dispersion strengthened)铜合金的高应变率压缩实验,评估了GNN、KAN和JC的本构关系描述和预测精度。结果表明:GNN与KAN模型在测试集中的平均相对误差分别为8.0%与9.0%,决定系数均高于0.95,显著优于JC模型(平均相对误差为38.0%,决定系数为0.75);将所构建的本构关系模型应用在有限元仿真中,GNN和KAN模型预测的等效塑性应变与应力分布更符合理论特征,而JC模型无法准确描述材料的软化阶段,仿真结果偏差较大。所构建的模型能有效捕捉高应变速率下材料的多场耦合特性,为极端载荷条件下的应力-应变本构关系提供了新的预测方法。
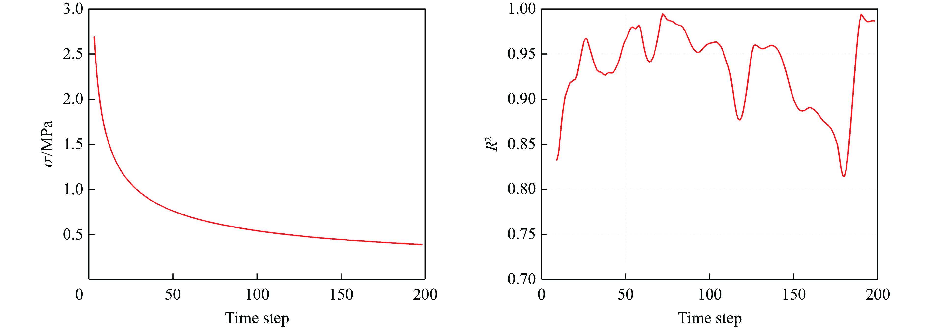
为准确表征金属材料在高应变速率下的应力-应变本构关系,提出了基于图神经网络(graph neural networks,GNN)和KAN(Kolmogorov-Arnold networks)的本构关系的高精度预测模型。为解决传统Johnson-Cook(JC)模型不考虑温度、应变速率与应变之间的耦合效应问题,在GNN模型中构建图结构数据以描述多维参数的非线性关联,在KAN模型中基于Kolmogorov-Arnold定理实现高维输入空间的非线性映射。基于ODS(oxide dispersion strengthened)铜合金的高应变率压缩实验,评估了GNN、KAN和JC的本构关系描述和预测精度。结果表明:GNN与KAN模型在测试集中的平均相对误差分别为8.0%与9.0%,决定系数均高于0.95,显著优于JC模型(平均相对误差为38.0%,决定系数为0.75);将所构建的本构关系模型应用在有限元仿真中,GNN和KAN模型预测的等效塑性应变与应力分布更符合理论特征,而JC模型无法准确描述材料的软化阶段,仿真结果偏差较大。所构建的模型能有效捕捉高应变速率下材料的多场耦合特性,为极端载荷条件下的应力-应变本构关系提供了新的预测方法。
当前状态:
, 最新更新时间: ,
doi: 10.11883/bzycj-2025-0290
摘要:
超重力离心模型试验是模拟原型爆炸效应的有效手段,其成功应用依赖于能够复现原状土动力响应的相似土样。针对砂砾土爆炸离心模拟中存在的粒径效应与材料相似性难题,建立一套系统的相似土样配制与验证方法。通过理论分析,将影响爆炸地冲击效应的关键土性参数聚焦于密度和波速(波阻抗),而控制这些参数的核心是土体的级配特征。采用剔除法、等量替代法、相似级配法和混合法4种缩尺方法制备了12种不同最大粒径的相似土样,通过孔隙比试验和有效围压下的弯曲元测试,揭示了砂砾土极孔隙比与细粒含量、平均粒径的量化关系,进而建立了小应变弹性模量的经验预测模型。通过对比模型预测的波速与原位实测数据,结果表明:不均匀系数、细粒含量和平均粒径是实现砂砾土爆炸动力相似的关键控制指标;采用等量替代法配制的最大粒径为10 mm的相似土样,在上述指标上与原状土最等效。基于此相似土样的超重力离心爆炸试验进一步证实,爆源平面内的归一化峰值加速度衰减规律与原位数据高度一致。通过控制关键级配指标并采用等量替代法,可成功配制出在爆炸动力响应上与原状砂砾土等效的相似材料,从而为相关领域的离心机模型试验提供切实可行的技术途径。
超重力离心模型试验是模拟原型爆炸效应的有效手段,其成功应用依赖于能够复现原状土动力响应的相似土样。针对砂砾土爆炸离心模拟中存在的粒径效应与材料相似性难题,建立一套系统的相似土样配制与验证方法。通过理论分析,将影响爆炸地冲击效应的关键土性参数聚焦于密度和波速(波阻抗),而控制这些参数的核心是土体的级配特征。采用剔除法、等量替代法、相似级配法和混合法4种缩尺方法制备了12种不同最大粒径的相似土样,通过孔隙比试验和有效围压下的弯曲元测试,揭示了砂砾土极孔隙比与细粒含量、平均粒径的量化关系,进而建立了小应变弹性模量的经验预测模型。通过对比模型预测的波速与原位实测数据,结果表明:不均匀系数、细粒含量和平均粒径是实现砂砾土爆炸动力相似的关键控制指标;采用等量替代法配制的最大粒径为10 mm的相似土样,在上述指标上与原状土最等效。基于此相似土样的超重力离心爆炸试验进一步证实,爆源平面内的归一化峰值加速度衰减规律与原位数据高度一致。通过控制关键级配指标并采用等量替代法,可成功配制出在爆炸动力响应上与原状砂砾土等效的相似材料,从而为相关领域的离心机模型试验提供切实可行的技术途径。
当前状态:
, 最新更新时间: ,
doi: 10.11883/bzycj-2025-0325
摘要:
针对传统金属射流在侵彻混凝土目标时存在毁伤面积有限、动态响应不足等问题,首次提出了一种新型高熵合金/铝/聚四氟乙烯(high-entropy alloys/aluminium/polytetrafluoroethylene,HEA/Al/PTFE)双层含能复合药型罩结构。采用真空电弧熔炼、粉末压制与烧结工艺,成功制备出带截顶内衬的半球形复合罩,并通过试验与数值模拟相结合的方法,系统研究了其成型机理、侵彻特性与毁伤效能。试验结果表明,相较于单层HEA罩,该复合结构能显著增强混凝土内部的碎裂和裂纹扩展能力,有效融合了HEA的优异力学性能与Al/PTFE的高能量释放特性。数值模拟表明,内衬对HEA射流具有抑制径向发散、提升射流中段凝聚性的“包覆”作用,但其多次碰撞-追随-分离行为也会延迟系统动态平衡。进一步建立了该复合罩分区成型理论模型,通过引入能量损失系数修正爆轰能量传递过程。通过理论预测结果与数值模拟结果的对比,形成的射流半径与杵体半径的误差小于15%。在此基础上分析了内衬厚度和高度对射流成型的影响规律,确定最优参数为厚度3.5 mm、高度12 mm,可在射流凝聚性、长度及毁伤威力之间实现最佳平衡。
针对传统金属射流在侵彻混凝土目标时存在毁伤面积有限、动态响应不足等问题,首次提出了一种新型高熵合金/铝/聚四氟乙烯(high-entropy alloys/aluminium/polytetrafluoroethylene,HEA/Al/PTFE)双层含能复合药型罩结构。采用真空电弧熔炼、粉末压制与烧结工艺,成功制备出带截顶内衬的半球形复合罩,并通过试验与数值模拟相结合的方法,系统研究了其成型机理、侵彻特性与毁伤效能。试验结果表明,相较于单层HEA罩,该复合结构能显著增强混凝土内部的碎裂和裂纹扩展能力,有效融合了HEA的优异力学性能与Al/PTFE的高能量释放特性。数值模拟表明,内衬对HEA射流具有抑制径向发散、提升射流中段凝聚性的“包覆”作用,但其多次碰撞-追随-分离行为也会延迟系统动态平衡。进一步建立了该复合罩分区成型理论模型,通过引入能量损失系数修正爆轰能量传递过程。通过理论预测结果与数值模拟结果的对比,形成的射流半径与杵体半径的误差小于15%。在此基础上分析了内衬厚度和高度对射流成型的影响规律,确定最优参数为厚度3.5 mm、高度12 mm,可在射流凝聚性、长度及毁伤威力之间实现最佳平衡。
当前状态:
, 最新更新时间: ,
doi: 10.11883/bzycj-2025-0144
摘要:
探究了CoCrFeNiCux高熵合金作为药型罩材料在爆炸成型弹丸领域中的应用潜力,旨在通过优化药型罩结构提升爆炸成形弹丸的成形性能和毁伤效能。通过准静态和动态拉伸试验研究了CoCrFeNiCux高熵合金的力学性能,并拟合了Johnson-Cook本构模型参数。结果表明,2种高熵合金(x=0, 1)均表现出优异的塑性、延展性及正应变率敏感性,动态屈服强度随应变率升高显著提升。基于AUTODYN软件对比分析了紫铜与高熵合金药型罩的成形规律,发现高熵合金因强度高导致初始结构成形困难,弹丸尾部闭合不良。通过对药型罩进行均匀变壁厚优化,使形成的爆炸成型弹丸长径比分别提升至2.0(x=0)和2.5(x=1),速度分别达到2260 和2357 m/s。侵彻性能验证表明,优化后的弹丸对100 mm厚4340 钢靶的侵彻深度分别为37.8和41.5 mm,对1000 mm厚C35混凝土靶的侵彻深度分别达287.6和303.7 mm,扩孔直径均超过装药口径的260%,显示出优异的侵彻毁伤能力。研究结果表明,通过优化CoCrFeNiCux高熵合金药型罩结构可显著改善爆炸成型弹丸的成形质量与侵彻性能,为高效毁伤战斗部设计提供了理论依据与新思路。
探究了CoCrFeNiCux高熵合金作为药型罩材料在爆炸成型弹丸领域中的应用潜力,旨在通过优化药型罩结构提升爆炸成形弹丸的成形性能和毁伤效能。通过准静态和动态拉伸试验研究了CoCrFeNiCux高熵合金的力学性能,并拟合了Johnson-Cook本构模型参数。结果表明,2种高熵合金(x=0, 1)均表现出优异的塑性、延展性及正应变率敏感性,动态屈服强度随应变率升高显著提升。基于AUTODYN软件对比分析了紫铜与高熵合金药型罩的成形规律,发现高熵合金因强度高导致初始结构成形困难,弹丸尾部闭合不良。通过对药型罩进行均匀变壁厚优化,使形成的爆炸成型弹丸长径比分别提升至2.0(x=0)和2.5(x=1),速度分别达到
当前状态:
, 最新更新时间: ,
doi: 10.11883/bzycj-2025-0046
摘要:
针对现役民用飞机铝合金加筋结构机头端框挡板存在的轻量化不足问题,在深入探究泡沫铝夹芯结构抗鸟体冲击吸能机理的基础上,提出了一种新型泡沫铝夹层挡板结构。该结构采用非对称面板设计,高塑性2024-T3铝合金作为上面板,高强度7075 -T6铝合金作为下面板,中间填充泡沫铝芯层,用以替代传统铝合金加筋板,旨在保证优异抗鸟撞性能的同时显著减轻结构重量。首先通过铝合金平板的高速鸟体撞击试验,验证了鸟体本构模型及接触算法的有效性,结合参数反演与仿真算例,验证了泡沫铝材料本构模型的准确性与适用性;进一步,利用Pam-crash软件对加筋板结构与泡沫铝夹芯结构端框进行了鸟撞瞬态冲击动力学仿真,对比分析了二者的冲击响应特性与能量吸收机理差异。研究表明:加筋板主要依靠塑性变形来吸收鸟撞能量,而泡沫铝夹芯结构则通过芯层的压缩坍塌失效、上面板的塑性大变形机制协同吸收能量;优化后的泡沫铝夹芯结构在能量吸收效率方面显著优于传统加筋板结构;基于泡沫铝夹芯结构的吸能特性,完成了覆盖挡板全区域的优化设计方案;基于全覆盖鸟撞冲击仿真结果,所提出的泡沫铝夹芯挡板设计方案在保持与现役结构同等抗鸟撞性能的前提下,减轻了30%以上的结构重量。
针对现役民用飞机铝合金加筋结构机头端框挡板存在的轻量化不足问题,在深入探究泡沫铝夹芯结构抗鸟体冲击吸能机理的基础上,提出了一种新型泡沫铝夹层挡板结构。该结构采用非对称面板设计,高塑性2024-T3铝合金作为上面板,高强度
当前状态:
, 最新更新时间: ,
doi: 10.11883/bzycj-2025-0339
摘要:
以CoCrFeNiMn高熵合金为研究对象,首先开展了不同温度与应变率下的压缩实验,获得了应力-应变数据;随后基于实验结果建立了修正的Johnson-Cook本构模型,并用于有限元仿真生成机器学习训练数据。在此基础上构建人工神经网络(artificial neural network, ANN)模型,对材料流动应力进行学习与预测。为实现神经网络在有限元框架中的高效应用,开发了基于FORTRAN的自动代码生成工具,将训练完成的ANN模型嵌入到Abaqus/Explicit计算平台中。结果表明,该方法预测精度高,相对误差低于1%,且计算效率优于传统本构模型。基于数据驱动的神经网络方法可有效替代传统本构模型在有限元中的应用,为金属材料的数值建模与模拟提供了一条有效路径。
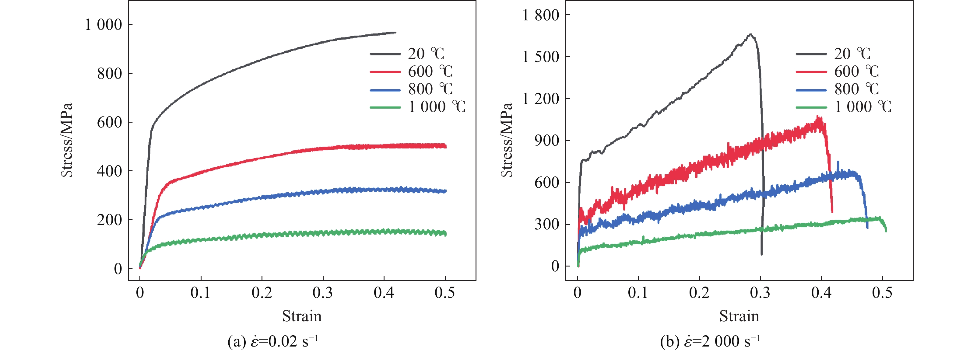
以CoCrFeNiMn高熵合金为研究对象,首先开展了不同温度与应变率下的压缩实验,获得了应力-应变数据;随后基于实验结果建立了修正的Johnson-Cook本构模型,并用于有限元仿真生成机器学习训练数据。在此基础上构建人工神经网络(artificial neural network, ANN)模型,对材料流动应力进行学习与预测。为实现神经网络在有限元框架中的高效应用,开发了基于FORTRAN的自动代码生成工具,将训练完成的ANN模型嵌入到Abaqus/Explicit计算平台中。结果表明,该方法预测精度高,相对误差低于1%,且计算效率优于传统本构模型。基于数据驱动的神经网络方法可有效替代传统本构模型在有限元中的应用,为金属材料的数值建模与模拟提供了一条有效路径。
当前状态:
, 最新更新时间: ,
doi: 10.11883/bzycj-2025-0288
摘要:
桁架类点阵超材料是一类超轻质承载吸能材料,在冲击防护领域具有广阔的应用前景。然而,由于点阵超材料细观构型参数空间庞大,且构型参数与力学响应之间存在复杂的非线性关系,其性能优化面临巨大挑战。针对上述问题,基于桁架类点阵超材料的细观结构特征,提出了一种高效的快速数字化建模方法,并利用 Python 脚本驱动 Abaqus 仿真软件,实现了材料的批量化建模与仿真分析。在此基础上,通过有限元数值模拟建立了不同构型点阵超材料的准静态压缩性能数据集,并利用实验验证了数据集的可靠性。随后,训练了一个人工神经网络(artificial neural network,ANN)模型作为代理函数,并将其嵌入非支配排序遗传算法(non-dominated sorting genetic algorithm II,NSGA-II),对点阵超材料开展多目标优化设计,获得了具有高承载能力、高吸能特性以及兼顾承载吸能性能的点阵超材料构型。研究结果表明,融合机器学习技术与有限元仿真,可有效降低优化设计的计算成本,为复杂点阵超材料的快速性能优化与定制化设计提供技术支撑。
桁架类点阵超材料是一类超轻质承载吸能材料,在冲击防护领域具有广阔的应用前景。然而,由于点阵超材料细观构型参数空间庞大,且构型参数与力学响应之间存在复杂的非线性关系,其性能优化面临巨大挑战。针对上述问题,基于桁架类点阵超材料的细观结构特征,提出了一种高效的快速数字化建模方法,并利用 Python 脚本驱动 Abaqus 仿真软件,实现了材料的批量化建模与仿真分析。在此基础上,通过有限元数值模拟建立了不同构型点阵超材料的准静态压缩性能数据集,并利用实验验证了数据集的可靠性。随后,训练了一个人工神经网络(artificial neural network,ANN)模型作为代理函数,并将其嵌入非支配排序遗传算法(non-dominated sorting genetic algorithm II,NSGA-II),对点阵超材料开展多目标优化设计,获得了具有高承载能力、高吸能特性以及兼顾承载吸能性能的点阵超材料构型。研究结果表明,融合机器学习技术与有限元仿真,可有效降低优化设计的计算成本,为复杂点阵超材料的快速性能优化与定制化设计提供技术支撑。
当前状态:
, 最新更新时间: ,
doi: 10.11883/bzycj-2024-0488
摘要:
本文针对固支圆板在多次远场空爆载荷下的位移响应问题,基于膜理论能量方程,提出一种理论建模方法:通过将多次空爆载荷简化为线性衰减脉冲序列,首次建立了考虑应变率强化效应与累积硬化效应的固支圆板位移响应理论模型。首次加载阶段采用线性位移场近似,后续加载阶段引入二次函数位移场假设,推导出多次爆炸下中点位移的递推公式。通过LS-Dyna二次、三次空爆数值模拟验证表明,理论解与模拟结果的误差分别为20%~30%和20%以下。理论模型表明,圆板中点位移可表征为末次爆炸单独位移与前期累积位移的加权平方根函数,且后期爆炸的位移增量随前期累积位移增大而减小。该模型为多次空爆毁伤评估提供了理论依据,揭示了累积毁伤的非线性增长特性,对优化爆炸打击策略具有指导意义。
本文针对固支圆板在多次远场空爆载荷下的位移响应问题,基于膜理论能量方程,提出一种理论建模方法:通过将多次空爆载荷简化为线性衰减脉冲序列,首次建立了考虑应变率强化效应与累积硬化效应的固支圆板位移响应理论模型。首次加载阶段采用线性位移场近似,后续加载阶段引入二次函数位移场假设,推导出多次爆炸下中点位移的递推公式。通过LS-Dyna二次、三次空爆数值模拟验证表明,理论解与模拟结果的误差分别为20%~30%和20%以下。理论模型表明,圆板中点位移可表征为末次爆炸单独位移与前期累积位移的加权平方根函数,且后期爆炸的位移增量随前期累积位移增大而减小。该模型为多次空爆毁伤评估提供了理论依据,揭示了累积毁伤的非线性增长特性,对优化爆炸打击策略具有指导意义。
当前状态:
, 最新更新时间: ,
doi: 10.11883/bzycj-2025-0243
摘要:
为解决材料动态复合加载过程中实现稳定应力比的难题,基于电磁Hopkinson杆(electromagnetic Hopkinson bar, ESHB)平台开发了一种新型装置,实现了单边同步动态拉/压-扭复合加载。阐述了装置的构型与加载原理,该装置可以独立产生梯形拉伸/压缩应力波和扭转应力波。通过精度达0.1 μs的数字延时发生器确保了加载的同步性,可将不同类型波到达试样的时间差控制在5 μs内,克服了波速不同带来的挑战。此外,还分析了同步控制方法及波的传播历程。为验证该装置,对CoCrFeMnNi高熵合金试样进行了动态拉-扭实验。实验结果证明了该装置的高可靠性和有效性,加载过程中可以实现试样达到约1.7的稳定应力比。更重要的是,实验证明梯形波加载能显著提升动态复合加载中的应力比稳定性,效果远超正弦波加载。该实验方法使研究材料在复杂应力状态(高应变率、多轴加载)下的动态力学响应成为可能,稳定应力比加载的成功实现,为精准表征动态多轴条件下材料的屈服准则与失效机制开辟了新途径。
为解决材料动态复合加载过程中实现稳定应力比的难题,基于电磁Hopkinson杆(electromagnetic Hopkinson bar, ESHB)平台开发了一种新型装置,实现了单边同步动态拉/压-扭复合加载。阐述了装置的构型与加载原理,该装置可以独立产生梯形拉伸/压缩应力波和扭转应力波。通过精度达0.1 μs的数字延时发生器确保了加载的同步性,可将不同类型波到达试样的时间差控制在5 μs内,克服了波速不同带来的挑战。此外,还分析了同步控制方法及波的传播历程。为验证该装置,对CoCrFeMnNi高熵合金试样进行了动态拉-扭实验。实验结果证明了该装置的高可靠性和有效性,加载过程中可以实现试样达到约1.7的稳定应力比。更重要的是,实验证明梯形波加载能显著提升动态复合加载中的应力比稳定性,效果远超正弦波加载。该实验方法使研究材料在复杂应力状态(高应变率、多轴加载)下的动态力学响应成为可能,稳定应力比加载的成功实现,为精准表征动态多轴条件下材料的屈服准则与失效机制开辟了新途径。
当前状态:
, 最新更新时间: ,
doi: 10.11883/bzycj-2025-0040
摘要:
随着全球恐怖主义和工业事故的增加,对基础设施在爆炸冲击下的安全性研究变得尤为迫切。试验作为探究材料和结构在爆炸冲击下动力响应和损伤特性的关键手段,它能安全、高效、准确地模拟爆炸冲击加载技术成为了该领域的研究热点与挑战。综述了模拟远场爆炸荷载的等效加载试验技术的研究进展,包括炸药驱动激波管、高压气体驱动激波管、落锤冲击试验机和液压驱动模拟器等。这些技术在模拟爆炸冲击波方面各有优势和局限,但都致力于提供一个安全、可控的实验环境,以复现爆炸产生的高速气流和冲击波。通过对比分析,揭示了各种技术在模拟爆炸载荷的准确性、适用性和操作便利性等,并讨论了它们在实际应用中的潜力和挑战。最后,介绍了一种基于液气相变膨胀的新型模拟爆炸加载试验技术并展望了后续研究方向。
随着全球恐怖主义和工业事故的增加,对基础设施在爆炸冲击下的安全性研究变得尤为迫切。试验作为探究材料和结构在爆炸冲击下动力响应和损伤特性的关键手段,它能安全、高效、准确地模拟爆炸冲击加载技术成为了该领域的研究热点与挑战。综述了模拟远场爆炸荷载的等效加载试验技术的研究进展,包括炸药驱动激波管、高压气体驱动激波管、落锤冲击试验机和液压驱动模拟器等。这些技术在模拟爆炸冲击波方面各有优势和局限,但都致力于提供一个安全、可控的实验环境,以复现爆炸产生的高速气流和冲击波。通过对比分析,揭示了各种技术在模拟爆炸载荷的准确性、适用性和操作便利性等,并讨论了它们在实际应用中的潜力和挑战。最后,介绍了一种基于液气相变膨胀的新型模拟爆炸加载试验技术并展望了后续研究方向。
当前状态:
, 最新更新时间: ,
doi: 10.11883/bzycj-2025-0041
摘要:
随着超高速武器的飞速发展,开展超高速武器战斗部侵彻混凝土遮弹层效能分析对于新建和已建防护结构的设计与安全评估具有重要意义。针对超高速武器战斗部打击普通强度混凝土(normal strength concrete, NSC)、超高性能混凝土(ultra-high performance concrete, UHPC)和刚玉块石混凝土(corundum rubble concrete, CRC)3种典型遮弹层问题,首先,通过对比钢/钨合金弹体侵彻3种靶体试验和数值仿真结果,验证有限元仿真分析方法中数值算法、网格尺寸和材料模型参数取值等的可靠性;然后,基于侵彻深度和弹体残余长度等效的网格过渡策略,建立了适用于原型工况分析的数值仿真分析方法;最后,在Ma为3~8工况下,开展对AGM-183A超高速武器战斗部侵彻3种遮弹层的数值模拟。结果表明:AGM-183A超高速武器战斗部分别以Ma=4、Ma=4和Ma=3侵彻NSC、UHPC和CRC遮弹层的极限侵彻深度为4.26、3.74和1.00 m,侵彻速度继续增大时,弹体弧柱交接处因局部应力集中发生断裂等结构失稳现象导致侵彻效能下降。与常规声速钻地武器战斗部SDB、WDU-43/B和BLU-109/B侵彻爆炸破坏深度相比,AGM-183A侵彻NSC遮弹层的深度分别达到3.2、1.6和1.8倍,侵彻UHPC遮弹层的深度分别达到4.7、2.1和2.2倍,侵彻CRC遮弹层的深度分别达到3.4、1.3和1.5倍。3种遮弹层抗AGM-183A超高速武器战斗部侵彻的建议设计厚度分别为8.01、7.03和1.88 m,UHPC相对NSC遮弹层的抗超高速侵彻能力提升不明显,CRC遮弹层可以有效兼顾抵抗常规声速和超高速战斗部打击,建议设计时优先采用。
随着超高速武器的飞速发展,开展超高速武器战斗部侵彻混凝土遮弹层效能分析对于新建和已建防护结构的设计与安全评估具有重要意义。针对超高速武器战斗部打击普通强度混凝土(normal strength concrete, NSC)、超高性能混凝土(ultra-high performance concrete, UHPC)和刚玉块石混凝土(corundum rubble concrete, CRC)3种典型遮弹层问题,首先,通过对比钢/钨合金弹体侵彻3种靶体试验和数值仿真结果,验证有限元仿真分析方法中数值算法、网格尺寸和材料模型参数取值等的可靠性;然后,基于侵彻深度和弹体残余长度等效的网格过渡策略,建立了适用于原型工况分析的数值仿真分析方法;最后,在Ma为3~8工况下,开展对AGM-183A超高速武器战斗部侵彻3种遮弹层的数值模拟。结果表明:AGM-183A超高速武器战斗部分别以Ma=4、Ma=4和Ma=3侵彻NSC、UHPC和CRC遮弹层的极限侵彻深度为4.26、3.74和1.00 m,侵彻速度继续增大时,弹体弧柱交接处因局部应力集中发生断裂等结构失稳现象导致侵彻效能下降。与常规声速钻地武器战斗部SDB、WDU-43/B和BLU-109/B侵彻爆炸破坏深度相比,AGM-183A侵彻NSC遮弹层的深度分别达到3.2、1.6和1.8倍,侵彻UHPC遮弹层的深度分别达到4.7、2.1和2.2倍,侵彻CRC遮弹层的深度分别达到3.4、1.3和1.5倍。3种遮弹层抗AGM-183A超高速武器战斗部侵彻的建议设计厚度分别为8.01、7.03和1.88 m,UHPC相对NSC遮弹层的抗超高速侵彻能力提升不明显,CRC遮弹层可以有效兼顾抵抗常规声速和超高速战斗部打击,建议设计时优先采用。
当前状态:
, 最新更新时间: ,
doi: 10.11883/bzycj-2024-0324
摘要:
基于霍普金森压杆技术,采用新设计的微型纯Ⅰ型断裂试样和配套夹具,提出了一种针对陶瓷材料的新型动态断裂测试方法,试样的起裂时间由应变片法测得;对氧化铝陶瓷开展了不同加载速率下的动态断裂实验,采用实验-数值方法得到了材料的Ⅰ型动态应力强度因子曲线及动态断裂韧性。结果显示:随着加载速率从0.45 TPa·m1/2·s−1提高到1.83 TPa·m1/2·s−1,氧化铝陶瓷的Ⅰ型动态断裂韧性值由8.39 MPa·m1/2增加至15.76 MPa·m1/2,而起裂时间则随着加载速率的增加而不断提前。由断口分析可知,随着加载速率的增加,氧化铝陶瓷由沿晶断裂占主导的失效模式逐步转变为以穿晶-沿晶相混合的断裂模式。这期间,更多的微缺陷被激活并扩展形成微裂纹,从而导致混合型断裂模式的发生。材料失效模式的转变将引起更多的能量耗散,这是断裂韧性升高的根本原因。
基于霍普金森压杆技术,采用新设计的微型纯Ⅰ型断裂试样和配套夹具,提出了一种针对陶瓷材料的新型动态断裂测试方法,试样的起裂时间由应变片法测得;对氧化铝陶瓷开展了不同加载速率下的动态断裂实验,采用实验-数值方法得到了材料的Ⅰ型动态应力强度因子曲线及动态断裂韧性。结果显示:随着加载速率从0.45 TPa·m1/2·s−1提高到1.83 TPa·m1/2·s−1,氧化铝陶瓷的Ⅰ型动态断裂韧性值由8.39 MPa·m1/2增加至15.76 MPa·m1/2,而起裂时间则随着加载速率的增加而不断提前。由断口分析可知,随着加载速率的增加,氧化铝陶瓷由沿晶断裂占主导的失效模式逐步转变为以穿晶-沿晶相混合的断裂模式。这期间,更多的微缺陷被激活并扩展形成微裂纹,从而导致混合型断裂模式的发生。材料失效模式的转变将引起更多的能量耗散,这是断裂韧性升高的根本原因。
当前状态:
, 最新更新时间: ,
doi: 10.11883/bzycj-2025-0282
摘要:
受三浦折纸和星形蜂窝的混杂拓扑设计启发,提出了一种新型折纸超材料夹芯复合结构,并融合机器学习实现了其低速冲击响应的预测和多目标优化。通过落锤冲击实验和有限元仿真,系统探究了该结构在低速冲击下的动态力学响应和变形失效模式。结果表明,折纸启发的拓扑结构有效地将传统蜂窝结构的瞬时完全断裂转化为了渐进压溃失效,从而显著提升了其抗冲击性能。随后提出了残差连接增强的深度学习模型,实现了对该结构完整低速冲击响应的快速精确端到端预测,计算效率较有限元仿真大幅提升。并基于此参数分析了关键角度对冲击响应和等效密度的调控机理,特别是角度变化诱导的壁板拉压变形与折痕弯曲变形间的载荷重新分布现象,使结构能在承载型与缓冲型功能间切换,提供了冲击响应与失效模式主动可调控的机理依据。最后,进一步结合强化学习和帕累托前沿分析,以训练完备的深度学习模型作为代理模型,针对承载防护和缓冲防护需求实现了结构的轻量化多目标优化。在等效密度相近时,折纸超材料能够实现峰值力的大范围调控,有益于针对不同防护场景按需定制化开发的防护结构。
受三浦折纸和星形蜂窝的混杂拓扑设计启发,提出了一种新型折纸超材料夹芯复合结构,并融合机器学习实现了其低速冲击响应的预测和多目标优化。通过落锤冲击实验和有限元仿真,系统探究了该结构在低速冲击下的动态力学响应和变形失效模式。结果表明,折纸启发的拓扑结构有效地将传统蜂窝结构的瞬时完全断裂转化为了渐进压溃失效,从而显著提升了其抗冲击性能。随后提出了残差连接增强的深度学习模型,实现了对该结构完整低速冲击响应的快速精确端到端预测,计算效率较有限元仿真大幅提升。并基于此参数分析了关键角度对冲击响应和等效密度的调控机理,特别是角度变化诱导的壁板拉压变形与折痕弯曲变形间的载荷重新分布现象,使结构能在承载型与缓冲型功能间切换,提供了冲击响应与失效模式主动可调控的机理依据。最后,进一步结合强化学习和帕累托前沿分析,以训练完备的深度学习模型作为代理模型,针对承载防护和缓冲防护需求实现了结构的轻量化多目标优化。在等效密度相近时,折纸超材料能够实现峰值力的大范围调控,有益于针对不同防护场景按需定制化开发的防护结构。
当前状态:
, 最新更新时间: ,
doi: 10.11883/bzycj-2024-0404
摘要:
为了发展基于结构装药非冲击点火反应演化的物理机制的工程模型、描述反应演化过程并量化表征反应烈度,本文基于装药反应裂纹扩展的主控机制,考虑了空腔膨胀体积,以断裂韧性与反应压力为主要参量,构建了约束装药燃烧反应演化模型,可描述装药燃烧过程中燃烧气体产物增压和壳体结构约束强度的变化过程。利用质量惯性约束作用下的PBX-3炸药燃烧反应演化实验,验证了约束装药反应燃烧演化模型的可靠性。分析结果表明:模型计算获得的反应增压历程与实验中的反应压力增长趋势(通过质量块运动速度历程推算)大致吻合,考虑结构泄压效应的模型能够反映压力增长历程中燃烧产气增压与泄气释压竞争的物理机制,压力增长趋势随泄压面积系数的变化关系符合机理分析预期。
为了发展基于结构装药非冲击点火反应演化的物理机制的工程模型、描述反应演化过程并量化表征反应烈度,本文基于装药反应裂纹扩展的主控机制,考虑了空腔膨胀体积,以断裂韧性与反应压力为主要参量,构建了约束装药燃烧反应演化模型,可描述装药燃烧过程中燃烧气体产物增压和壳体结构约束强度的变化过程。利用质量惯性约束作用下的PBX-3炸药燃烧反应演化实验,验证了约束装药反应燃烧演化模型的可靠性。分析结果表明:模型计算获得的反应增压历程与实验中的反应压力增长趋势(通过质量块运动速度历程推算)大致吻合,考虑结构泄压效应的模型能够反映压力增长历程中燃烧产气增压与泄气释压竞争的物理机制,压力增长趋势随泄压面积系数的变化关系符合机理分析预期。
当前状态:
, 最新更新时间: ,
doi: 10.11883/bzycj-2025-0100
摘要:
高速破片撞击燃油箱时产生液压水锤效应,其引发的燃油喷溅可能导致燃油箱引燃甚至爆炸,从而降低高价值目标的生存能力。为研究液压水锤效应导致的燃油喷溅特性,进行了高速破片撞击模拟燃油箱的试验,测试并分析了喷溅燃油的速度特性和空间分布特性;提出了液团初始运动速度v0与液团发散速度的概念,在此基础上建立了描述喷溅燃油时空分布的理论模型;根据侵彻孔口的裂纹情况和孔边缘金属材料的形状变化,并考虑液体内压力分布的影响,对流量系数Cv的取值进行分类:当v0≤737 m/s时,Cv的取值范围为0.60~0.70;当737 m/s<v0<906 m/s时,Cv的取值范围为0.25~0.55;当v0≥906 m/s时,Cv的取值范围为0.75~0.95。研究表明,燃油喷溅轴向距离的理论计算结果与试验结果平均误差在15%以内,修正后的径向距离理论计算结果与试验结果误差在5%左右,即理论模型计算结果可较好复现试验结果。
高速破片撞击燃油箱时产生液压水锤效应,其引发的燃油喷溅可能导致燃油箱引燃甚至爆炸,从而降低高价值目标的生存能力。为研究液压水锤效应导致的燃油喷溅特性,进行了高速破片撞击模拟燃油箱的试验,测试并分析了喷溅燃油的速度特性和空间分布特性;提出了液团初始运动速度v0与液团发散速度的概念,在此基础上建立了描述喷溅燃油时空分布的理论模型;根据侵彻孔口的裂纹情况和孔边缘金属材料的形状变化,并考虑液体内压力分布的影响,对流量系数Cv的取值进行分类:当v0≤737 m/s时,Cv的取值范围为0.60~0.70;当737 m/s<v0<906 m/s时,Cv的取值范围为0.25~0.55;当v0≥906 m/s时,Cv的取值范围为0.75~0.95。研究表明,燃油喷溅轴向距离的理论计算结果与试验结果平均误差在15%以内,修正后的径向距离理论计算结果与试验结果误差在5%左右,即理论模型计算结果可较好复现试验结果。
当前状态:
, 最新更新时间: ,
doi: 10.11883/bzycj-2024-0505
摘要:
针对飞行器常用的碳纤维增强聚合物基复合材料层合板(carbon fiber-reinforced polymer,CFRP)抗冲击性能研究需求,对T800/3200 CFRP层合板进行球形破片侵彻试验与静爆试验,使用CT扫描技术与毁伤评估理论进行深入分析,研究了T800/3200 CFRP层合板在破片侵彻与爆炸冲击波2种典型载荷下的损伤特性与性能,并与航空制造业常用的2024-T3航空铝进行了试验对比。研究表明:T800/3200 CFRP层合板遭受球形破片侵彻后将产生近似台体的脱层失效区域,且失效区域的体积随着破片侵彻速度的增大而减小;T800/3200 CFRP层合板抵抗破片冲击载荷的能力不及航空铝板,吸收动能的能力约为航空铝板的一半;但其抗爆性能显著优于航空铝,在航行任务中更有助于保证飞行器的安全。
针对飞行器常用的碳纤维增强聚合物基复合材料层合板(carbon fiber-reinforced polymer,CFRP)抗冲击性能研究需求,对T800/3200 CFRP层合板进行球形破片侵彻试验与静爆试验,使用CT扫描技术与毁伤评估理论进行深入分析,研究了T800/3200 CFRP层合板在破片侵彻与爆炸冲击波2种典型载荷下的损伤特性与性能,并与航空制造业常用的2024-T3航空铝进行了试验对比。研究表明:T800/3200 CFRP层合板遭受球形破片侵彻后将产生近似台体的脱层失效区域,且失效区域的体积随着破片侵彻速度的增大而减小;T800/3200 CFRP层合板抵抗破片冲击载荷的能力不及航空铝板,吸收动能的能力约为航空铝板的一半;但其抗爆性能显著优于航空铝,在航行任务中更有助于保证飞行器的安全。
当前状态:
, 最新更新时间: ,
doi: 10.11883/bzycj-2024-0470
摘要:
在物理学中,“源”指的是物质或能量的出发点,而“汇”则是指物质或能量的到达点。类比地下爆炸能量源问题,提出了理想流体空穴湮灭的能量汇问题,详细分析了理想流体空穴湮灭问题中能量的平衡关系与调整机制,建立了流体压力做功与能量汇聚、传递和转化的关系,引入了描述能量汇“向心汇聚”问题的特征能量因子。分析了特征能量因子的物理机理与数学依据,阐述了特征能量因子的特点、优势以及适用范围。能量汇特征能量因子包含了汇聚能量、空穴的几何尺寸以及流体的物理性质等信息,能够很好地表征能量汇问题的“汇聚”特性,可为后续固体“能量汇”问题的研究奠定理论基础。
在物理学中,“源”指的是物质或能量的出发点,而“汇”则是指物质或能量的到达点。类比地下爆炸能量源问题,提出了理想流体空穴湮灭的能量汇问题,详细分析了理想流体空穴湮灭问题中能量的平衡关系与调整机制,建立了流体压力做功与能量汇聚、传递和转化的关系,引入了描述能量汇“向心汇聚”问题的特征能量因子。分析了特征能量因子的物理机理与数学依据,阐述了特征能量因子的特点、优势以及适用范围。能量汇特征能量因子包含了汇聚能量、空穴的几何尺寸以及流体的物理性质等信息,能够很好地表征能量汇问题的“汇聚”特性,可为后续固体“能量汇”问题的研究奠定理论基础。
当前状态:
, 最新更新时间: ,
doi: 10.11883/bzycj-2025-0171
摘要:
为研究超高性能混凝土(ultra-high performance concrete, UHPC)在高温-爆炸冲击耦合作用下的动态力学特性,采用高温分离式霍普金森压杆(split Hopkinson pressure bar, SHPB)实验系统,开展了25~600 ℃温度及90~200 s−1应变率范围内C140 UHPC单轴压缩实验,系统分析了高温与冲击耦合作用下材料的强度、应变、韧性、应力-应变关系及破坏形态,揭示了温度与应变率效应对其动态力学性能的影响规律,并基于温度效应修正了Holmquist-Johnson-Cook(HJC)本构模型屈服面。结果表明:UHPC在高温动态压缩下表现出显著的应变率强化效应,但高温同时劣化其力学性能;材料应变能力与韧性演化规律源于温度效应与应变率效应的协同作用;在相同温度下,提高应变率可加剧UHPC的破坏程度。当温度超过400 ℃时,UHPC基体劣化及钢纤维氧化致使材料整体呈现脆性破坏特征,然而其局部芯部仍保持完整并具有显著残余承载能力;修正后的HJC屈服面适用于该类材料在高温与冲击耦合作用下的动态力学性能研究。
为研究超高性能混凝土(ultra-high performance concrete, UHPC)在高温-爆炸冲击耦合作用下的动态力学特性,采用高温分离式霍普金森压杆(split Hopkinson pressure bar, SHPB)实验系统,开展了25~600 ℃温度及90~200 s−1应变率范围内C140 UHPC单轴压缩实验,系统分析了高温与冲击耦合作用下材料的强度、应变、韧性、应力-应变关系及破坏形态,揭示了温度与应变率效应对其动态力学性能的影响规律,并基于温度效应修正了Holmquist-Johnson-Cook(HJC)本构模型屈服面。结果表明:UHPC在高温动态压缩下表现出显著的应变率强化效应,但高温同时劣化其力学性能;材料应变能力与韧性演化规律源于温度效应与应变率效应的协同作用;在相同温度下,提高应变率可加剧UHPC的破坏程度。当温度超过400 ℃时,UHPC基体劣化及钢纤维氧化致使材料整体呈现脆性破坏特征,然而其局部芯部仍保持完整并具有显著残余承载能力;修正后的HJC屈服面适用于该类材料在高温与冲击耦合作用下的动态力学性能研究。
当前状态:
, 最新更新时间: ,
doi: 10.11883/bzycj-2025-0178
摘要:
基于热最优输运无网格(hot optimal transportation meshfree, HOTM)方法,提出了能够准确预测弹药在冲击载荷下响应特性的无网格数值仿真方法,建立了炸药在冲击载荷下的高精度热-力-化学耦合模型,综合考虑了炸药起爆过程中的温度效应和压力效应,将炸药起爆的Arrhenius热-化学反应耦合模型和局部高压引发的Lee-Tarver压力三项式点火模型有机耦合,实现了对不同冲击速度下炸药不同起爆机制的准确模拟,从而预测弹药在遭受冲击载荷过程中的高速接触、金属外壳大塑性变形、材料断裂、热传导、炸药起爆、化学反应产物膨胀做功等复杂的物理现象。以子弹撞击弹药(速度850 m/s)和破片撞击弹药(1850 m/s)2种不同冲击速度的典型冲击场景数值模拟为例,分析了冲击速度对炸药起爆机制和弹药整体响应的影响规律,并与相关试验结果进行对比。结果表明,本方法可有效刻画冲击作用下的材料大变形、摩擦生热、热点形成及化学反应传播等耦合机制,研究成果可为弹药抗冲击设计优化和安全性评估提供可靠的技术支撑。
基于热最优输运无网格(hot optimal transportation meshfree, HOTM)方法,提出了能够准确预测弹药在冲击载荷下响应特性的无网格数值仿真方法,建立了炸药在冲击载荷下的高精度热-力-化学耦合模型,综合考虑了炸药起爆过程中的温度效应和压力效应,将炸药起爆的Arrhenius热-化学反应耦合模型和局部高压引发的Lee-Tarver压力三项式点火模型有机耦合,实现了对不同冲击速度下炸药不同起爆机制的准确模拟,从而预测弹药在遭受冲击载荷过程中的高速接触、金属外壳大塑性变形、材料断裂、热传导、炸药起爆、化学反应产物膨胀做功等复杂的物理现象。以子弹撞击弹药(速度850 m/s)和破片撞击弹药(
当前状态:
, 最新更新时间: ,
doi: 10.11883/bzycj-2024-0511
摘要:
为实现大尺度复杂空间范围内强爆炸冲击波的高效数值模拟。基于扩散界面多组分模型,建立适用于极端条件、任意多介质相互作用的可压缩多相流数值方法,并结合人工智能技术,提出一种具有MUSCL-THINC-BVD特征的且兼具鲁棒性、低耗散、高效率重构方法。该方法能够在激波、接触间断和物质界面等关键区域自适应选择最优重构方式,实现全局数值耗散最小化,同时较传统BVD(boundary variation diminishing)框架下的格式具有更高的计算效率。进一步结合全球地理信息系统,发展了自动化几何建模与网格剖分技术、网格自适应及大规模并行计算方法,从而能够高效处理网格规模达数十亿、压力范围覆盖103~1015 Pa、模拟区域不小于10 km的大尺度复杂城市环境中的强爆炸冲击波问题。通过对复杂地形及真实城市建筑条件下冲击波传播过程的完整数值模拟,验证了数值方法可靠性。
为实现大尺度复杂空间范围内强爆炸冲击波的高效数值模拟。基于扩散界面多组分模型,建立适用于极端条件、任意多介质相互作用的可压缩多相流数值方法,并结合人工智能技术,提出一种具有MUSCL-THINC-BVD特征的且兼具鲁棒性、低耗散、高效率重构方法。该方法能够在激波、接触间断和物质界面等关键区域自适应选择最优重构方式,实现全局数值耗散最小化,同时较传统BVD(boundary variation diminishing)框架下的格式具有更高的计算效率。进一步结合全球地理信息系统,发展了自动化几何建模与网格剖分技术、网格自适应及大规模并行计算方法,从而能够高效处理网格规模达数十亿、压力范围覆盖103~1015 Pa、模拟区域不小于10 km的大尺度复杂城市环境中的强爆炸冲击波问题。通过对复杂地形及真实城市建筑条件下冲击波传播过程的完整数值模拟,验证了数值方法可靠性。
当前状态:
, 最新更新时间: ,
doi: 10.11883/bzycj-2025-0175
摘要:
为研究爆炸冲击荷载作用下剪切增强效应和应变率效应对混凝土类材料状态方程的影响,基于水泥砂浆静水压缩和平板撞击两类状态方程行为实验,利用Kong-Fang混凝土类材料流体弹塑性模型和LS-DYNA中光滑粒子伽辽金(smoothed particle Galerkin, SPG)算法,建立能科学表征混凝土类材料包括剪切增强效应和应变率效应在内的复杂动态力学行为的高精度数值模型。在此基础上,定量分析剪切增强效应和应变率效应对混凝土类材料状态方程行为的影响,并指出剔除平板撞击实验中剪切增强和应变率耦合效应所面临的困难。结果表明:利用Kong-Fang模型和SPG算法可精确模拟混凝土类材料包括剪切增强效应和应变率效应在内的复杂动态力学行为;为实现爆炸冲击荷载作用下混凝土类材料在高-中-低压下动态力学行为的精细化模拟,要依据可靠的状态方程行为实验数据建立混凝土类材料宽广压力范围状态方程;在利用平板撞击实验数据标定状态方程参数时,须剔除剪切增强和应变率耦合效应的影响;建立混凝土类材料宽广压力范围状态方程存在悖论,利用数值迭代策略可能是解决困难的有效手段。研究结论可为后续利用数值迭代策略剔除剪切增强效应和应变率效应对混凝土类材料状态方程的影响,并进一步建立爆炸冲击荷载作用下混凝土类材料高精度宽广压力范围状态方程提供依据。
为研究爆炸冲击荷载作用下剪切增强效应和应变率效应对混凝土类材料状态方程的影响,基于水泥砂浆静水压缩和平板撞击两类状态方程行为实验,利用Kong-Fang混凝土类材料流体弹塑性模型和LS-DYNA中光滑粒子伽辽金(smoothed particle Galerkin, SPG)算法,建立能科学表征混凝土类材料包括剪切增强效应和应变率效应在内的复杂动态力学行为的高精度数值模型。在此基础上,定量分析剪切增强效应和应变率效应对混凝土类材料状态方程行为的影响,并指出剔除平板撞击实验中剪切增强和应变率耦合效应所面临的困难。结果表明:利用Kong-Fang模型和SPG算法可精确模拟混凝土类材料包括剪切增强效应和应变率效应在内的复杂动态力学行为;为实现爆炸冲击荷载作用下混凝土类材料在高-中-低压下动态力学行为的精细化模拟,要依据可靠的状态方程行为实验数据建立混凝土类材料宽广压力范围状态方程;在利用平板撞击实验数据标定状态方程参数时,须剔除剪切增强和应变率耦合效应的影响;建立混凝土类材料宽广压力范围状态方程存在悖论,利用数值迭代策略可能是解决困难的有效手段。研究结论可为后续利用数值迭代策略剔除剪切增强效应和应变率效应对混凝土类材料状态方程的影响,并进一步建立爆炸冲击荷载作用下混凝土类材料高精度宽广压力范围状态方程提供依据。
当前状态:
, 最新更新时间: ,
doi: 10.11883/bzycj-2025-0123
摘要:
为了深入研究氨气-氢气-空气预混气体火焰在管道内外的燃烧特性,在长2000 mm的不锈钢管道中开设尺寸为400 mm×70 mm的观察窗,借助高速摄影和压力传感器,测试分析了化学计量比(Ф=1)的条件下掺氨量(φ)在30%~85%范围内对火焰形态和管道内外压力演化的影响。结果表明,掺氨量(φ)会显著影响管道中火焰的传播过程以及压力时程曲线。管道内火焰的传播速度随掺氨量的增加而降低,到达由二次爆炸引起的回流现象的时间也随之延长;管内距离泄爆口400 mm处设置压力测点PS1采集数据,各工况下管道内压力曲线均呈现p1、p2和p3的三峰结构,3个压力峰分别由泄爆口薄膜破裂、管内气体泄放以及管外二次爆炸产生的气体回流引起,p1的大小取决于泄爆膜的抗拉强度,其幅值几乎与掺氨量(φ)无关,p2和p3均随着掺氨量(φ)的增加而升高,其中p3升高速率最大;管外距离泄爆口500 mm处设置压力测点PS2采集数据,管外二次爆炸压力峰值(pout)随着掺氨量(φ)的增加而降低,到达pout的时间则随之延长。
为了深入研究氨气-氢气-空气预混气体火焰在管道内外的燃烧特性,在长
当前状态:
, 最新更新时间: ,
doi: 10.11883/bzycj-2025-0145
摘要:
为有效控制受限空间氢-空气爆炸强度,并揭示含甲基膦酸二甲酯(dimethyl methylphosphonate, O=P(CH3)(OCH3)2)的微米级水雾的抑爆机理,通过定容燃烧弹试验平台及Chemkin-Pro程序,开展了试验研究和化学动力学分析。结果表明:含O=P(CH3)(OCH3)2的细水雾可导致火焰锋面细胞状结构增多,促使火焰失稳传播;当Φ=0.8, 1.0和1.5时,含O=P(CH3)(OCH3)2的细水雾有效衰减了平均火焰传播速度(衰减率为24.2%~47.2%)并阻止了郁金香火焰形成,取而代之的是波纹状火焰。含O=P(CH3)(OCH3)2的细水雾通过降低层流燃烧速度降低升压速率,另一方面增强火焰的失稳特性提高升压速率,最终抑制效果(衰减率为41.0%~65.8%)取决于上述2种作用的耦合效应。含的O=P(CH3)(OCH3)2的细水雾通过降低H∙、O∙和OH∙的浓度实现爆炸的有效抑制,其中H∙、O∙和OH∙的浓度衰减80%以上。细水雾基于火焰前沿冷却效应和物理稀释效应实现爆炸抑制,O=P(CH3)(OCH3)2基于分解后产生的HOPO∙、HOPO2∙、HPO2∙、PO(OH)2∙和PO(H)(OH)∙,捕捉H∙和OH∙,生成H2和H2O等稳定化合物,从而中断氢-空气爆炸过程中的链式反应。
为有效控制受限空间氢-空气爆炸强度,并揭示含甲基膦酸二甲酯(dimethyl methylphosphonate, O=P(CH3)(OCH3)2)的微米级水雾的抑爆机理,通过定容燃烧弹试验平台及Chemkin-Pro程序,开展了试验研究和化学动力学分析。结果表明:含O=P(CH3)(OCH3)2的细水雾可导致火焰锋面细胞状结构增多,促使火焰失稳传播;当Φ=0.8, 1.0和1.5时,含O=P(CH3)(OCH3)2的细水雾有效衰减了平均火焰传播速度(衰减率为24.2%~47.2%)并阻止了郁金香火焰形成,取而代之的是波纹状火焰。含O=P(CH3)(OCH3)2的细水雾通过降低层流燃烧速度降低升压速率,另一方面增强火焰的失稳特性提高升压速率,最终抑制效果(衰减率为41.0%~65.8%)取决于上述2种作用的耦合效应。含的O=P(CH3)(OCH3)2的细水雾通过降低H∙、O∙和OH∙的浓度实现爆炸的有效抑制,其中H∙、O∙和OH∙的浓度衰减80%以上。细水雾基于火焰前沿冷却效应和物理稀释效应实现爆炸抑制,O=P(CH3)(OCH3)2基于分解后产生的HOPO∙、HOPO2∙、HPO2∙、PO(OH)2∙和PO(H)(OH)∙,捕捉H∙和OH∙,生成H2和H2O等稳定化合物,从而中断氢-空气爆炸过程中的链式反应。
当前状态:
, 最新更新时间: ,
doi: 10.11883/bzycj-2025-0250
摘要:
装配式建筑结构因其节能环保、质量可控及施工高效快捷等优点,在土木工程中得到了广泛应用。作为装配式建筑结构的核心受力构件,预制钢筋混凝土(precast reinforced concrete,PC)板易受燃气爆炸、工业爆炸和恐怖袭击等威胁。为了准确评估PC板在爆炸作用下的损伤状态,提升结构抗爆能力,并降低人员伤亡风险,通过构建PC板爆炸响应数据集,选取6项几何结构参数和2项爆炸荷载参数作为输入特征,采用3种不同的机器学习算法(GPR、RF和XGBoost)对PC板的最大位移进行预测,采用均方根误差、决定系数、平均绝对误差、散射系数及综合性能目标函数值5项回归评价指标,对3种模型的预测精度进行对比分析;提出了基于支座转角损伤准则的损伤分类评估模型,利用混淆矩阵和5项分类指标(准确率、精确率、召回率、F1分数和Kappa系数)分析3种准则下模型的性能差异,并与简化后的模型及经验预测方法进行对比。结果表明:在最大位移预测方面,3种机器学习模型中表现最佳的为XGBoost模型,其拟合性优于GPR和RF模型且综合性能最优;在损伤分类预测方面,基于准则Ⅱ的XGBoost损伤分类模型性能最优,损伤识别准确率达92.5%,显示出其高效的损伤类型识别能力。基于XGBoost算法的爆炸作用下PC板损伤分类评估模型具有强大的性能,对结构抗爆和爆后快速损伤评定具有参考价值。
装配式建筑结构因其节能环保、质量可控及施工高效快捷等优点,在土木工程中得到了广泛应用。作为装配式建筑结构的核心受力构件,预制钢筋混凝土(precast reinforced concrete,PC)板易受燃气爆炸、工业爆炸和恐怖袭击等威胁。为了准确评估PC板在爆炸作用下的损伤状态,提升结构抗爆能力,并降低人员伤亡风险,通过构建PC板爆炸响应数据集,选取6项几何结构参数和2项爆炸荷载参数作为输入特征,采用3种不同的机器学习算法(GPR、RF和XGBoost)对PC板的最大位移进行预测,采用均方根误差、决定系数、平均绝对误差、散射系数及综合性能目标函数值5项回归评价指标,对3种模型的预测精度进行对比分析;提出了基于支座转角损伤准则的损伤分类评估模型,利用混淆矩阵和5项分类指标(准确率、精确率、召回率、F1分数和Kappa系数)分析3种准则下模型的性能差异,并与简化后的模型及经验预测方法进行对比。结果表明:在最大位移预测方面,3种机器学习模型中表现最佳的为XGBoost模型,其拟合性优于GPR和RF模型且综合性能最优;在损伤分类预测方面,基于准则Ⅱ的XGBoost损伤分类模型性能最优,损伤识别准确率达92.5%,显示出其高效的损伤类型识别能力。基于XGBoost算法的爆炸作用下PC板损伤分类评估模型具有强大的性能,对结构抗爆和爆后快速损伤评定具有参考价值。
当前状态:
, 最新更新时间: ,
doi: 10.11883/bzycj-2025-0164
摘要:
内凹蜂窝的悬链线增强方法通过同步改善中空结构提升承载、增强负泊松比效应、改善变形模式、利用悬链线结构高承载实现耐撞性的显著提升,在此基础上提出增强内凹蜂窝夹层梁。采用“冲压+粘接”方法分别制造传统、增强内凹蜂窝夹层梁金属样件开展三点弯曲实验,结果显示:悬链线结构通过抑制传统内凹蜂窝侧胞壁绕节点的旋转变形将其初始塑性变形后承载力的下降比例由29.3%减小至6.6%。相较于传统内凹蜂窝夹层梁,等相对密度增强内凹蜂窝夹层梁的最大承载力、能量吸收分别提高26.7%、8.9%。开展参数化研究确定面板、芯层壁厚对夹层梁三点弯曲力学行为均具有显著影响。基于参数化研究结果开展以面板、芯层壁厚为变量的夹层梁抗冲击性能多目标优化,相较于夹层梁初始结构,优化后夹层梁最大承载力和能量吸收分别提高64.9%和46.9%。与面内、面外传统蜂窝夹层梁分别进行等壁厚、等质量下的抗冲击性能对比,证明提出增强内凹蜂窝夹层梁更优异的吸能防护性能。研究结果可为传统蜂窝夹层结构的强化设计提供有益指导。
内凹蜂窝的悬链线增强方法通过同步改善中空结构提升承载、增强负泊松比效应、改善变形模式、利用悬链线结构高承载实现耐撞性的显著提升,在此基础上提出增强内凹蜂窝夹层梁。采用“冲压+粘接”方法分别制造传统、增强内凹蜂窝夹层梁金属样件开展三点弯曲实验,结果显示:悬链线结构通过抑制传统内凹蜂窝侧胞壁绕节点的旋转变形将其初始塑性变形后承载力的下降比例由29.3%减小至6.6%。相较于传统内凹蜂窝夹层梁,等相对密度增强内凹蜂窝夹层梁的最大承载力、能量吸收分别提高26.7%、8.9%。开展参数化研究确定面板、芯层壁厚对夹层梁三点弯曲力学行为均具有显著影响。基于参数化研究结果开展以面板、芯层壁厚为变量的夹层梁抗冲击性能多目标优化,相较于夹层梁初始结构,优化后夹层梁最大承载力和能量吸收分别提高64.9%和46.9%。与面内、面外传统蜂窝夹层梁分别进行等壁厚、等质量下的抗冲击性能对比,证明提出增强内凹蜂窝夹层梁更优异的吸能防护性能。研究结果可为传统蜂窝夹层结构的强化设计提供有益指导。
当前状态:
, 最新更新时间: ,
doi: 10.11883/bzycj-2025-0087
摘要:
为了进一步探索间隙C原子对CoCrNi基中熵合金的应变率效应和温度效应的影响,系统地研究了由面心立方(face-centered cubic,FCC)基体和三级层级沉淀微观结构组成的CoCrNiSi0.3C0.048中熵合金在宽温域、宽应变率范围内的压缩力学行为、微结构演化过程以及变形机理。结果表明,该合金在400 ℃下变形时,其真应力-真应变曲线呈现出明显的“锯齿流变”现象,而且随着应变的增大,锯齿的振幅逐渐减小,直至消失。此外,其准静态下流动应力随温度的变化曲线上出现了反常应力峰(第三型应变时效现象),在高应变率下,第三型应变时效引起的反常应力峰消失。通过微观结构的表征分析,推测其准静态下出现第三型应变时效现象主要是由于间隙C原子的存在,在塑性变形的不断进行和发展过程中,产生了一系列由致密位错胞、微带、层错、位错簇和变形孪晶等组成的类似于非均质结构的混合结构。这些混合结构加剧了间隙原子与移动位错之间的相互作用,进而钉扎位错,出现动态应变时效现象。在动态情况下并未出现第三型应变时效的原因可能是溶质原子的运动相较于位错的运动速度较慢,无法及时钉扎位错。另外,大量的纳米级SiC沉淀的析出弱化了动态加载下间隙原子的“钉扎”作用。
为了进一步探索间隙C原子对CoCrNi基中熵合金的应变率效应和温度效应的影响,系统地研究了由面心立方(face-centered cubic,FCC)基体和三级层级沉淀微观结构组成的CoCrNiSi0.3C0.048中熵合金在宽温域、宽应变率范围内的压缩力学行为、微结构演化过程以及变形机理。结果表明,该合金在400 ℃下变形时,其真应力-真应变曲线呈现出明显的“锯齿流变”现象,而且随着应变的增大,锯齿的振幅逐渐减小,直至消失。此外,其准静态下流动应力随温度的变化曲线上出现了反常应力峰(第三型应变时效现象),在高应变率下,第三型应变时效引起的反常应力峰消失。通过微观结构的表征分析,推测其准静态下出现第三型应变时效现象主要是由于间隙C原子的存在,在塑性变形的不断进行和发展过程中,产生了一系列由致密位错胞、微带、层错、位错簇和变形孪晶等组成的类似于非均质结构的混合结构。这些混合结构加剧了间隙原子与移动位错之间的相互作用,进而钉扎位错,出现动态应变时效现象。在动态情况下并未出现第三型应变时效的原因可能是溶质原子的运动相较于位错的运动速度较慢,无法及时钉扎位错。另外,大量的纳米级SiC沉淀的析出弱化了动态加载下间隙原子的“钉扎”作用。
当前状态:
, 最新更新时间: ,
doi: 10.11883/bzycj-2025-0027
摘要:
约束爆炸准静态压力热力学模型可有效描述压力随当量体积比m/V的变化,并可基于物质组分和温度结果进一步导出气体绝热系数等物理量。然而,基于炸药爆轰和燃烧方程建立的不考虑化学反应平衡的热力学模型,其结果在反应产物中有碳单质析出后与美国UFC 3-340-02结构抗爆规范中的准静态压力曲线出现偏差,且对TNT约束爆炸准静态压力热力学模型中各物理量考虑反应平衡的必要性研究还未见报道。为探究反应平衡对热力学模型计算结果的影响,首先,基于等容过程的能量守恒方程和固体碳析出现象,修正了不考虑反应平衡的热力学模型,提高了模型结果在m/V≥0.371 kg/m3时与UFC曲线的一致性。然后,基于统一的模型求解框架,对比了考虑与不考虑反应平衡的热力学模型结果。研究表明:由于引入化学反应平衡造成的准静态压力最大相对差异小于20%,而固体碳生成时对应的m/V由0.371 kg/m3转变为3.850 kg/m3,温度达到峰值时对应的m/V由0.371 kg/m3转变为0.680 kg/m3,且物质组分和温度结果的差异在m/V>0.1 kg/m3后随m/V的增大逐渐显著。因此,在计算m/V>0.1 kg/m3的TNT约束爆炸工况中与物质组分和温度直接相关的物理量时,有必要采用考虑反应平衡的模型。最后,基于符号回归算法,提出了考虑反应平衡的TNT约束爆炸准静态阶段物质组分、温度和压力的简化计算方法。
约束爆炸准静态压力热力学模型可有效描述压力随当量体积比m/V的变化,并可基于物质组分和温度结果进一步导出气体绝热系数等物理量。然而,基于炸药爆轰和燃烧方程建立的不考虑化学反应平衡的热力学模型,其结果在反应产物中有碳单质析出后与美国UFC 3-340-02结构抗爆规范中的准静态压力曲线出现偏差,且对TNT约束爆炸准静态压力热力学模型中各物理量考虑反应平衡的必要性研究还未见报道。为探究反应平衡对热力学模型计算结果的影响,首先,基于等容过程的能量守恒方程和固体碳析出现象,修正了不考虑反应平衡的热力学模型,提高了模型结果在m/V≥0.371 kg/m3时与UFC曲线的一致性。然后,基于统一的模型求解框架,对比了考虑与不考虑反应平衡的热力学模型结果。研究表明:由于引入化学反应平衡造成的准静态压力最大相对差异小于20%,而固体碳生成时对应的m/V由0.371 kg/m3转变为3.850 kg/m3,温度达到峰值时对应的m/V由0.371 kg/m3转变为0.680 kg/m3,且物质组分和温度结果的差异在m/V>0.1 kg/m3后随m/V的增大逐渐显著。因此,在计算m/V>0.1 kg/m3的TNT约束爆炸工况中与物质组分和温度直接相关的物理量时,有必要采用考虑反应平衡的模型。最后,基于符号回归算法,提出了考虑反应平衡的TNT约束爆炸准静态阶段物质组分、温度和压力的简化计算方法。
当前状态:
, 最新更新时间: ,
doi: 10.11883/bzycj-2024-0497
摘要:
层状复合岩体广泛存在于矿山开采、隧道开挖以及边坡治理能工程领域,其内部强度往往呈梯度变化。通过环氧树脂材料模拟层状复合岩体,利用动态光弹性-数字图像相关综合实验系统对爆炸应力波在梯度介质中的传播过程进行可视化和精细化分析,研究爆炸应力波在正向梯度和反向梯度2种情况下的衰减规律和能流密度演化规律,通过对比动态光弹条纹直观分析在不同传播路径下的透反射特征,通过数字图像相关法定量分析爆炸应力波衰减速度的差异。结果表明:爆炸应力波在正向传播路径中条纹级数没有明显变化,在节理面处有明显的反射,在反向传播路径中条纹级数呈衰减的规律,在节理面处动光弹条纹具有很好的连续性,爆炸应力波在反向梯度介质中具有更好的穿透性。梯度介质中节理和材料的改变使水平应力衰减的速度发生改变,在正向梯度介质中水平应力的衰减速度更快。通过引入坡印廷矢量对其能流密度进行比较,发现在相同测点处正向梯度材料中能流密度额衰减速度更快,爆炸应力波在正向梯度材料中的传播过程属于“吸能”过程。
层状复合岩体广泛存在于矿山开采、隧道开挖以及边坡治理能工程领域,其内部强度往往呈梯度变化。通过环氧树脂材料模拟层状复合岩体,利用动态光弹性-数字图像相关综合实验系统对爆炸应力波在梯度介质中的传播过程进行可视化和精细化分析,研究爆炸应力波在正向梯度和反向梯度2种情况下的衰减规律和能流密度演化规律,通过对比动态光弹条纹直观分析在不同传播路径下的透反射特征,通过数字图像相关法定量分析爆炸应力波衰减速度的差异。结果表明:爆炸应力波在正向传播路径中条纹级数没有明显变化,在节理面处有明显的反射,在反向传播路径中条纹级数呈衰减的规律,在节理面处动光弹条纹具有很好的连续性,爆炸应力波在反向梯度介质中具有更好的穿透性。梯度介质中节理和材料的改变使水平应力衰减的速度发生改变,在正向梯度介质中水平应力的衰减速度更快。通过引入坡印廷矢量对其能流密度进行比较,发现在相同测点处正向梯度材料中能流密度额衰减速度更快,爆炸应力波在正向梯度材料中的传播过程属于“吸能”过程。
当前状态:
, 最新更新时间: ,
doi: 10.11883/bzycj-2024-0520
摘要:
为了研究翼身融合(blended wing body, BWB)新构型民机的结构坠撞响应,以美国国家航空航天局提出的拉挤杆缝合一体化(pultruded rod stitched efficient unitized structure, PRSEUS)结构为基础,用临界机动载荷(2.5g过载和−1.0g过载)和客舱增压载荷(2倍客舱增压载荷)共3种典型载荷工况作为评估BWB结构强度、刚度的输入条件,建立了一款450座级的BWB民机结构模型。在垂向7.92~9.14 m/s的坠撞工况下,进行了数值模拟,重点分析了客舱空间保持情况、客舱地板的加速度响应以及主要承力结构的冲击特性。结果表明:BWB机身在不同冲击速度下客舱区域均基本保持完整,主要破坏发生在客舱地板以下区域,可生存空间得到保持;翼身融合构型民机在坠撞时产生的加速度响应分布呈现由中央过道向机体侧降低的趋势,且中央过道处的加速度峰值较高;结构吸能方面,隔框是最主要的吸能结构,其次是机身肋板,而货舱立柱未很好的压溃吸能。
为了研究翼身融合(blended wing body, BWB)新构型民机的结构坠撞响应,以美国国家航空航天局提出的拉挤杆缝合一体化(pultruded rod stitched efficient unitized structure, PRSEUS)结构为基础,用临界机动载荷(2.5g过载和−1.0g过载)和客舱增压载荷(2倍客舱增压载荷)共3种典型载荷工况作为评估BWB结构强度、刚度的输入条件,建立了一款450座级的BWB民机结构模型。在垂向7.92~9.14 m/s的坠撞工况下,进行了数值模拟,重点分析了客舱空间保持情况、客舱地板的加速度响应以及主要承力结构的冲击特性。结果表明:BWB机身在不同冲击速度下客舱区域均基本保持完整,主要破坏发生在客舱地板以下区域,可生存空间得到保持;翼身融合构型民机在坠撞时产生的加速度响应分布呈现由中央过道向机体侧降低的趋势,且中央过道处的加速度峰值较高;结构吸能方面,隔框是最主要的吸能结构,其次是机身肋板,而货舱立柱未很好的压溃吸能。
当前状态:
, 最新更新时间: ,
doi: 10.11883/bzycj-2024-0471
摘要:
为准确预测建筑外爆威力场,解决传统经验公式中未能充分考虑环境因素的复杂性而导致的精度受限、数值仿真在处理大规模城市场景时效率低下的难题,构建了一种基于图神经网络(graph neural network, GNN)的爆炸威力场预测模型,直接利用建筑的几何特征,对其表面的爆炸峰值超压、峰值冲量及冲击波到达时间等三维物理场的进行预测。与数值仿真结果的对比验证表明,本文模型展现出了卓越的预测性能:对不同几何结构的单体建筑表面超压参数的预测均方误差为0.97%;对复杂几何建筑、建筑群落建筑表面超压参数的平均预测误差为3.17%;当应用于实际城市区域时,平均预测误差为1.29%;物理场单次预测耗时不超过0.6 s,与数值仿真相比速度提升3~4个数量级。基于模型的高精度预测,不仅可以重构建筑表面任意位置的超压时程曲线,还能准确评估结构的毁伤程度。
为准确预测建筑外爆威力场,解决传统经验公式中未能充分考虑环境因素的复杂性而导致的精度受限、数值仿真在处理大规模城市场景时效率低下的难题,构建了一种基于图神经网络(graph neural network, GNN)的爆炸威力场预测模型,直接利用建筑的几何特征,对其表面的爆炸峰值超压、峰值冲量及冲击波到达时间等三维物理场的进行预测。与数值仿真结果的对比验证表明,本文模型展现出了卓越的预测性能:对不同几何结构的单体建筑表面超压参数的预测均方误差为0.97%;对复杂几何建筑、建筑群落建筑表面超压参数的平均预测误差为3.17%;当应用于实际城市区域时,平均预测误差为1.29%;物理场单次预测耗时不超过0.6 s,与数值仿真相比速度提升3~4个数量级。基于模型的高精度预测,不仅可以重构建筑表面任意位置的超压时程曲线,还能准确评估结构的毁伤程度。
当前状态:
, 最新更新时间: ,
doi: 10.11883/bzycj-2024-0443
摘要:
超临界CO2相变破岩是冲击波与高压气体协同作用下的动态破坏过程。为深入探究多孔同步激发与地应力耦合条件下的超临界CO2相变破岩机制,针对CO2现场破岩实际工况,基于薄壁圆筒理论解析了单孔初始破岩压力,结合一维爆生气体膨胀理论,构建了地应力作用下多孔冲击波与高压气体联合破岩半径预测模型,并通过现场多孔CO2相变破岩试验进行了对比验证。结果表明:当致裂管埋深较浅时,地应力对岩体应力分布的影响较微弱;当单孔压力一致时,致裂孔数量越多,各孔的叠加峰值应力越大,在垂直于测试孔布置方向,各孔的峰值应力均呈U型抛物线分布,两端的致裂孔的叠加应力最大,而在平行于测试孔布置方向,各孔的峰值应力均呈倒U型抛物线分布,中部致裂孔的叠加应力最大。此外,利用声波测试得到的现场多孔冲击下岩体损伤破坏范围呈三维漏斗形状,竖向损伤破坏范围在5.05~5.73 m之间,平面损伤破坏范围在4.3~5.6 m之间,其中平面损伤破坏范围测试值与理论计算值的相对误差在5.0%~18.7%之间,计算误差多来自各致裂孔叠加应力的不均匀性。进一步分析可知:超临界CO2相变破岩半径随致裂孔叠加应力呈半抛物线式增长,随致裂孔深度呈对数式增长;当岩体抗压强度增大时,岩石断裂韧度近线性增长,对应破岩半径近线性下降。研究成果可为多孔超临界CO2相变破岩工程参数优化提供定量化设计依据。
超临界CO2相变破岩是冲击波与高压气体协同作用下的动态破坏过程。为深入探究多孔同步激发与地应力耦合条件下的超临界CO2相变破岩机制,针对CO2现场破岩实际工况,基于薄壁圆筒理论解析了单孔初始破岩压力,结合一维爆生气体膨胀理论,构建了地应力作用下多孔冲击波与高压气体联合破岩半径预测模型,并通过现场多孔CO2相变破岩试验进行了对比验证。结果表明:当致裂管埋深较浅时,地应力对岩体应力分布的影响较微弱;当单孔压力一致时,致裂孔数量越多,各孔的叠加峰值应力越大,在垂直于测试孔布置方向,各孔的峰值应力均呈U型抛物线分布,两端的致裂孔的叠加应力最大,而在平行于测试孔布置方向,各孔的峰值应力均呈倒U型抛物线分布,中部致裂孔的叠加应力最大。此外,利用声波测试得到的现场多孔冲击下岩体损伤破坏范围呈三维漏斗形状,竖向损伤破坏范围在5.05~5.73 m之间,平面损伤破坏范围在4.3~5.6 m之间,其中平面损伤破坏范围测试值与理论计算值的相对误差在5.0%~18.7%之间,计算误差多来自各致裂孔叠加应力的不均匀性。进一步分析可知:超临界CO2相变破岩半径随致裂孔叠加应力呈半抛物线式增长,随致裂孔深度呈对数式增长;当岩体抗压强度增大时,岩石断裂韧度近线性增长,对应破岩半径近线性下降。研究成果可为多孔超临界CO2相变破岩工程参数优化提供定量化设计依据。
当前状态:
, 最新更新时间: ,
doi: 10.11883/bzycj-2025-0154
摘要:
燃气泄漏爆炸事故严重威胁公共安全,而准确预测可燃气体泄漏爆炸效应的先决条件是确定气体泄漏后的浓度分布。为构建可燃气体泄漏扩散的实时全场时空预测模型,实现等效气云体积的高效预测,提出一种基于双神经网络架构与多阶段训练策略的图神经网络模型(multi-stage dual graph neural network, MSDGNN)。该模型包含2个协同工作的子网络:(1)浓度网络(Ncon),用于建立连续时间步浓度场之间的映射关系;(2)体积网络(Nvol),用于生成每个时间步的等效气体云体积,为爆炸风险评估提供量化指标。为进一步提升模型性能,开发了分阶段渐进式训练策略对双网络进行联合优化。验证结果表明:相较于传统单一网络架构(如mesh-based graph network,MGN),双网络架构通过解耦浓度场预测与等效气云体积预测任务,有效规避了单目标损失函数中权重因子对训练过程的干扰。多阶段训练策略通过分步参数优化,可解决传统方法对训练数据拟合不足的问题,使浓度场与等效气云体积的平均绝对百分误差\begin{document}$ {{ \varepsilon }}_{\rm{MAPE}} $\end{document} ![]()
![]()
分别从49.47%和108.93%大幅降低至7.55%和9.07%;同时,模型泛化误差从41.18%(浓度场)和38.81%(等效气云体积)分别降至8.01%和14.92%。此外,在泄漏速率、泄漏高度及持续时间等关键参数超出训练数据范围时,MSDGNN仍表现出良好的预测鲁棒性。与数值模拟方法相比,本模型在保持预测精度的同时,计算效率提升了3个数量级,可为可燃气体安全监测提供有效的实时分析工具。
燃气泄漏爆炸事故严重威胁公共安全,而准确预测可燃气体泄漏爆炸效应的先决条件是确定气体泄漏后的浓度分布。为构建可燃气体泄漏扩散的实时全场时空预测模型,实现等效气云体积的高效预测,提出一种基于双神经网络架构与多阶段训练策略的图神经网络模型(multi-stage dual graph neural network, MSDGNN)。该模型包含2个协同工作的子网络:(1)浓度网络(Ncon),用于建立连续时间步浓度场之间的映射关系;(2)体积网络(Nvol),用于生成每个时间步的等效气体云体积,为爆炸风险评估提供量化指标。为进一步提升模型性能,开发了分阶段渐进式训练策略对双网络进行联合优化。验证结果表明:相较于传统单一网络架构(如mesh-based graph network,MGN),双网络架构通过解耦浓度场预测与等效气云体积预测任务,有效规避了单目标损失函数中权重因子对训练过程的干扰。多阶段训练策略通过分步参数优化,可解决传统方法对训练数据拟合不足的问题,使浓度场与等效气云体积的平均绝对百分误差
当前状态:
, 最新更新时间: ,
doi: 10.11883/bzycj-2025-0134
摘要:
为研究高强材料与异形结构联合防护下工程的抗侵彻能力,设计了一种超高强球面结构加固靶体,利用\begin{document}$\varnothing $\end{document} ![]()
![]()
125 mm火炮开展了系列400 m/s冲击速度下的侵彻试验,得到了弹体破坏形态和靶体侵彻深度等试验数据。结合半无限厚混凝土靶体的抗侵彻试验进行对比分析,探讨了材料高强力学性能以及球状偏航结构等因素对弹体偏转破碎、侵彻能力的影响。结果表明:在400 m/s的侵彻速度下,设计的超高强球面结构的无量纲侵彻深度为0.11,弹体偏转角为呈83°,质量损失率达23.66%,结构抗侵彻能力为C40混凝土的9倍,防护能力较普通混凝土有显著提升。超高强球面结构的非对称撞击力促使来袭弹发生偏转破碎,使弹体头部产生严重侵蚀,并在侵彻过程中产生跳弹、二次着靶以及折断等行为,可有效阻挡弹体侵入结构内部,极大削弱来袭弹体在防护结构中的侵爆作用。
为研究高强材料与异形结构联合防护下工程的抗侵彻能力,设计了一种超高强球面结构加固靶体,利用
当前状态:
, 最新更新时间: ,
doi: 10.11883/bzycj-2025-0106
摘要:
为了揭示高熵合金(high-entropy alloy, HEA)在冲击载荷下的相结构演变、位错分布、能量吸收及冲击累积效应的变化规律,通过分子动力学模拟,系统探讨了Al0.3CoCrFeNi 高熵合金板在受单次及二次冲击载荷下的动态响应行为。结果显示,首次冲击下,Al0.3CoCrFeNi高熵合金板的塑性区域相结构演变和能量吸收方式具有显著的冲击速度依赖性。随着冲击速度的提高,面心立方相结构的比例呈现三阶段下降趋势,而无序化结构则相应增加。在低速(0.5~1.0 km/s)冲击下,能量主要通过位错网络进行吸收;在中速(1.0~2.0 km/s)冲击下,位错与无序化原子共同吸收能量;在高速(2.0~3.0 km/s)冲击下,无序化原子主导吸收能量。位错线长度在刚性球0.5~0.8 km/s的冲击速度范围内,随冲击速度呈线性增加,而在更高的速度冲击下,因HEA板厚度限制,位错线长度呈下降趋势。应力分析表明,冲击速度提高时,最大应力与塑性区域边界应力随着冲击速度的提高表现出非线性变化的二次关系。二次冲击下,几何特征方面,Al0.3CoCrFeNi 高熵合金板在冲击后形成类梯形的破坏区域,其上坑半径随冲击速度的变化呈现二次变化关系,二次冲击的最小影响区域也与冲击速度呈现二次关系;抗冲击性能方面,随着刚性球首次冲击速度的提高,其二次冲击后的剩余速度也随之上升,HEA板材料抵抗冲击性能降低。在距冲击中心10 nm处,HEA板的弹道极限随着首次冲击速度增加而非线性减小,然而,二次冲击速度的提高会使首次冲击的影响减弱。
为了揭示高熵合金(high-entropy alloy, HEA)在冲击载荷下的相结构演变、位错分布、能量吸收及冲击累积效应的变化规律,通过分子动力学模拟,系统探讨了Al0.3CoCrFeNi 高熵合金板在受单次及二次冲击载荷下的动态响应行为。结果显示,首次冲击下,Al0.3CoCrFeNi高熵合金板的塑性区域相结构演变和能量吸收方式具有显著的冲击速度依赖性。随着冲击速度的提高,面心立方相结构的比例呈现三阶段下降趋势,而无序化结构则相应增加。在低速(0.5~1.0 km/s)冲击下,能量主要通过位错网络进行吸收;在中速(1.0~2.0 km/s)冲击下,位错与无序化原子共同吸收能量;在高速(2.0~3.0 km/s)冲击下,无序化原子主导吸收能量。位错线长度在刚性球0.5~0.8 km/s的冲击速度范围内,随冲击速度呈线性增加,而在更高的速度冲击下,因HEA板厚度限制,位错线长度呈下降趋势。应力分析表明,冲击速度提高时,最大应力与塑性区域边界应力随着冲击速度的提高表现出非线性变化的二次关系。二次冲击下,几何特征方面,Al0.3CoCrFeNi 高熵合金板在冲击后形成类梯形的破坏区域,其上坑半径随冲击速度的变化呈现二次变化关系,二次冲击的最小影响区域也与冲击速度呈现二次关系;抗冲击性能方面,随着刚性球首次冲击速度的提高,其二次冲击后的剩余速度也随之上升,HEA板材料抵抗冲击性能降低。在距冲击中心10 nm处,HEA板的弹道极限随着首次冲击速度增加而非线性减小,然而,二次冲击速度的提高会使首次冲击的影响减弱。
2026, 46(1).
PDF (23)
摘要:
2026, 46(1): 1-2.
摘要:
2026, 46(1): 011001.
doi: 10.11883/bzycj-2024-0457
摘要:
靠近水面的空中爆炸是舰船的重要威胁之一。为了研究水面传播冲击波的载荷特性,采用TNT/RDX(40/60)炸药开展了触水、近水和空中3种典型比高条件下的爆炸实验,测量得到了冲击波超压和爆炸的高速摄影图像。采用数值模拟方法进一步研究了爆炸现象和水面冲击波的载荷规律。结果表明:触水、近水和空中爆炸现象存在显著差异。触水爆炸时,爆轰产物直接驱动水面形成半球形空腔,水坑边缘的水被挤压向上飞溅形成空心水柱;近水爆炸时,爆轰产物对水面的碰撞作用相对较弱,水面上的冲击波主要以马赫波沿着水面向外传播;空中爆炸时,冲击波在水面存在明显的规则和非规则反射区。在同等当量条件下,触水爆炸时的水面冲击波超压较近水爆炸的低,但水中冲击波压力更高,因此水面不能再看成刚性平面。通过数据拟合得到了触水和典型近水爆炸条件下,水面上水平距离在0.5~4.0 m/kg1/3范围内的冲击波超压和正压持续时间计算公式,可为冲击波载荷计算和分析提供参考。
靠近水面的空中爆炸是舰船的重要威胁之一。为了研究水面传播冲击波的载荷特性,采用TNT/RDX(40/60)炸药开展了触水、近水和空中3种典型比高条件下的爆炸实验,测量得到了冲击波超压和爆炸的高速摄影图像。采用数值模拟方法进一步研究了爆炸现象和水面冲击波的载荷规律。结果表明:触水、近水和空中爆炸现象存在显著差异。触水爆炸时,爆轰产物直接驱动水面形成半球形空腔,水坑边缘的水被挤压向上飞溅形成空心水柱;近水爆炸时,爆轰产物对水面的碰撞作用相对较弱,水面上的冲击波主要以马赫波沿着水面向外传播;空中爆炸时,冲击波在水面存在明显的规则和非规则反射区。在同等当量条件下,触水爆炸时的水面冲击波超压较近水爆炸的低,但水中冲击波压力更高,因此水面不能再看成刚性平面。通过数据拟合得到了触水和典型近水爆炸条件下,水面上水平距离在0.5~4.0 m/kg1/3范围内的冲击波超压和正压持续时间计算公式,可为冲击波载荷计算和分析提供参考。
2026, 46(1): 011101.
doi: 10.11883/bzycj-2025-0160
摘要:
为深入了解跨介质结构体在高速入水过程中会受到多次尾拍作用,基于VOF多相流方法开展了跨介质入水结构体及其附体带攻角倾斜入水工况下自空泡产生、发展至溃灭全过程的载荷研究,分析了入水结构体主体及附体结构入水全过程的载荷特性,揭示了入水倾角对尾拍、空泡溃灭载荷及入水稳定性的影响规律。结果表明:空泡溃灭阶段为结构体入水过程中的最危险工况,随入水倾角增大,空泡溃灭阶段结构体轴、法向受力增大,法向过载系数趋近于常数;当入水倾角由60°增至90°后,结构体的俯仰力矩系数增大了47.1%;大倾角入水能够增益空泡溃灭阶段水平尾舵的轴、法向载荷环境,改善结构体入水稳定性,但同时会恶化垂直尾舵的轴向载荷环境;空泡溃灭阶段尾空泡击打结构体尾部瞬间,结构体三向转动被抑制,处于短暂静止状态。
为深入了解跨介质结构体在高速入水过程中会受到多次尾拍作用,基于VOF多相流方法开展了跨介质入水结构体及其附体带攻角倾斜入水工况下自空泡产生、发展至溃灭全过程的载荷研究,分析了入水结构体主体及附体结构入水全过程的载荷特性,揭示了入水倾角对尾拍、空泡溃灭载荷及入水稳定性的影响规律。结果表明:空泡溃灭阶段为结构体入水过程中的最危险工况,随入水倾角增大,空泡溃灭阶段结构体轴、法向受力增大,法向过载系数趋近于常数;当入水倾角由60°增至90°后,结构体的俯仰力矩系数增大了47.1%;大倾角入水能够增益空泡溃灭阶段水平尾舵的轴、法向载荷环境,改善结构体入水稳定性,但同时会恶化垂直尾舵的轴向载荷环境;空泡溃灭阶段尾空泡击打结构体尾部瞬间,结构体三向转动被抑制,处于短暂静止状态。
2026, 46(1): 011102.
doi: 10.11883/bzycj-2024-0435
摘要:
多航行体水下发射过程中,航行体处于复杂多变的流场环境,其运动弹道偏转不仅受初始速度、横流等条件的影响,还受多体间相互干扰效应的制约。为研究多体水下发射的空泡演化与弹道干扰特性,基于重叠网格技术与有限体积法,结合六自由度运动模型,建立了多体水下发射数值仿真模型,系统分析了空间排列方式、发射速度及横流对弹道偏转的影响机制。结果表明:空间排列方式对弹道偏移的影响较小,实际应用中可采用等边三角形排列以优化发射空间利用率;发射速度增大时,航行体尾涡干扰加剧,流场扰动显著增强,导致弹道间相互干扰效应更加明显;横流速度的增加会加剧模型肩部空泡发展的不对称性,当横流速度超过0.75 m/s时,横流成为弹道偏转的主导因素。研究结果可为多体水下发射的弹道预测和布局优化提供理论依据。
多航行体水下发射过程中,航行体处于复杂多变的流场环境,其运动弹道偏转不仅受初始速度、横流等条件的影响,还受多体间相互干扰效应的制约。为研究多体水下发射的空泡演化与弹道干扰特性,基于重叠网格技术与有限体积法,结合六自由度运动模型,建立了多体水下发射数值仿真模型,系统分析了空间排列方式、发射速度及横流对弹道偏转的影响机制。结果表明:空间排列方式对弹道偏移的影响较小,实际应用中可采用等边三角形排列以优化发射空间利用率;发射速度增大时,航行体尾涡干扰加剧,流场扰动显著增强,导致弹道间相互干扰效应更加明显;横流速度的增加会加剧模型肩部空泡发展的不对称性,当横流速度超过0.75 m/s时,横流成为弹道偏转的主导因素。研究结果可为多体水下发射的弹道预测和布局优化提供理论依据。
2026, 46(1): 011103.
doi: 10.11883/bzycj-2024-0274
摘要:
通过实验方法研究了铝蜂窝夹芯板在入水冲击载荷作用下的压力载荷特性和结构变形机理。首先,搭建了蜂窝夹芯板入水冲击实验平台,开展了不同落体高度下的蜂窝夹芯板入水冲击实验,通过三维扫描仪得到了面板的变形结果,并监测了不同测点的入水冲击压力时程,同时验证了实验的可重复性。在此基础上,研究了蜂窝夹芯板入水冲击过程中的压力载荷特性,并与不同结构的入水冲击压力进行了对比。此外,分析了蜂窝夹芯板的变形模式、最终挠度等特性,给出了面板最终挠度和芯层压缩量的拟合公式。研究结果表明,蜂窝夹芯板表面的入水冲击压力分布不均匀,但在一定落体高度范围内,其压力峰值均与落体高度近似呈线性变化。与刚性平板入水冲击相比,蜂窝夹芯板的入水冲击压力峰值较小。相比同质量的等效铝板而言,蜂窝夹芯板的入水冲击压力峰值更小,压力持续时间更长。不同落体高度下,蜂窝夹芯板的面板变形模式基本一致。随着落体高度的增加,蜂窝夹芯板前面板和后面板中点处的最终挠度近似呈斜率减小的二次抛物线增长。在入水冲击载荷作用下,蜂窝夹芯板后面板的变形明显小于等效铝板的变形,表明蜂窝夹芯板具有更好的抗冲击性能。
通过实验方法研究了铝蜂窝夹芯板在入水冲击载荷作用下的压力载荷特性和结构变形机理。首先,搭建了蜂窝夹芯板入水冲击实验平台,开展了不同落体高度下的蜂窝夹芯板入水冲击实验,通过三维扫描仪得到了面板的变形结果,并监测了不同测点的入水冲击压力时程,同时验证了实验的可重复性。在此基础上,研究了蜂窝夹芯板入水冲击过程中的压力载荷特性,并与不同结构的入水冲击压力进行了对比。此外,分析了蜂窝夹芯板的变形模式、最终挠度等特性,给出了面板最终挠度和芯层压缩量的拟合公式。研究结果表明,蜂窝夹芯板表面的入水冲击压力分布不均匀,但在一定落体高度范围内,其压力峰值均与落体高度近似呈线性变化。与刚性平板入水冲击相比,蜂窝夹芯板的入水冲击压力峰值较小。相比同质量的等效铝板而言,蜂窝夹芯板的入水冲击压力峰值更小,压力持续时间更长。不同落体高度下,蜂窝夹芯板的面板变形模式基本一致。随着落体高度的增加,蜂窝夹芯板前面板和后面板中点处的最终挠度近似呈斜率减小的二次抛物线增长。在入水冲击载荷作用下,蜂窝夹芯板后面板的变形明显小于等效铝板的变形,表明蜂窝夹芯板具有更好的抗冲击性能。
2026, 46(1): 011104.
doi: 10.11883/bzycj-2025-0092
摘要:
为揭示水下接触爆炸气泡脉动特性的变化规律,弥补现有理论对接触爆炸工况研究的不足,基于不可压缩无黏流体假设,建立了刚性壁面接触爆炸的半球形气泡动力学模型,推导了气泡最大半径、初始半径以及脉动周期与自由场参数的定量关系。理论分析表明,接触爆炸气泡最大半径、初始半径及脉动周期为自由场工况的1.26倍(理论比例系数)。通过LS-DYNA软件对0.300、0.233和5.000 g TNT装药在不同水深条件下的水下爆炸进行数值模拟,结果表明:接触爆炸气泡最大半径和脉动周期的模拟值分别为自由场气泡的1.22~1.24倍和1.20~1.21倍,与理论预测的相对误差小于5%。进一步通过水箱实验验证接触爆炸气泡最大半径与脉动周期分别为自由场的1.10和1.06倍,实际工况因受流体可压缩性、气泡不稳定变形等因素影响,实际比例系数略低于理论比例系数。
为揭示水下接触爆炸气泡脉动特性的变化规律,弥补现有理论对接触爆炸工况研究的不足,基于不可压缩无黏流体假设,建立了刚性壁面接触爆炸的半球形气泡动力学模型,推导了气泡最大半径、初始半径以及脉动周期与自由场参数的定量关系。理论分析表明,接触爆炸气泡最大半径、初始半径及脉动周期为自由场工况的1.26倍(理论比例系数)。通过LS-DYNA软件对0.300、0.233和5.000 g TNT装药在不同水深条件下的水下爆炸进行数值模拟,结果表明:接触爆炸气泡最大半径和脉动周期的模拟值分别为自由场气泡的1.22~1.24倍和1.20~1.21倍,与理论预测的相对误差小于5%。进一步通过水箱实验验证接触爆炸气泡最大半径与脉动周期分别为自由场的1.10和1.06倍,实际工况因受流体可压缩性、气泡不稳定变形等因素影响,实际比例系数略低于理论比例系数。
2026, 46(1): 011105.
doi: 10.11883/bzycj-2024-0332
摘要:
为探究水下接触和近场爆炸下沉箱码头的毁伤机理和荷载特性,基于沉箱码头缩尺模型试验,采用有限元数值模拟开展对比研究,分析了沉箱码头内冲击波荷载的传播、衰减规律以及沉箱码头的破坏过程和毁伤机理。研究结果表明:水下接触和近场爆炸下,沉箱码头的毁伤区域和破坏特征基本一致,码头迎爆外墙和面板为主要破坏区域,迎爆外墙呈爆坑、破口的破坏现象,面板呈现管沟连接处横向通长裂缝、纵向裂缝并掀飞的破坏现象,沉箱码头侧墙和仓格内纵横隔墙毁伤相对轻微。水下接触和近场爆炸下,沉箱码头内冲击波在仓格的隔墙和填砂界面发生反射和透射现象,码头迎爆外墙、侧墙、板均受到冲击载荷,冲击波荷载在沉箱内的衰减速度由陡至缓,沉箱码头的毁伤特征在水下爆炸冲击波阶段基本形成,毁伤形成时间略大于2倍的冲击波在沉箱码头内的传播时长。
为探究水下接触和近场爆炸下沉箱码头的毁伤机理和荷载特性,基于沉箱码头缩尺模型试验,采用有限元数值模拟开展对比研究,分析了沉箱码头内冲击波荷载的传播、衰减规律以及沉箱码头的破坏过程和毁伤机理。研究结果表明:水下接触和近场爆炸下,沉箱码头的毁伤区域和破坏特征基本一致,码头迎爆外墙和面板为主要破坏区域,迎爆外墙呈爆坑、破口的破坏现象,面板呈现管沟连接处横向通长裂缝、纵向裂缝并掀飞的破坏现象,沉箱码头侧墙和仓格内纵横隔墙毁伤相对轻微。水下接触和近场爆炸下,沉箱码头内冲击波在仓格的隔墙和填砂界面发生反射和透射现象,码头迎爆外墙、侧墙、板均受到冲击载荷,冲击波荷载在沉箱内的衰减速度由陡至缓,沉箱码头的毁伤特征在水下爆炸冲击波阶段基本形成,毁伤形成时间略大于2倍的冲击波在沉箱码头内的传播时长。
2026, 46(1): 011106.
doi: 10.11883/bzycj-2024-0515
摘要:
深海水下爆炸中的冲击波载荷和气泡脉动规律因其极端环境的复杂性,在理论与试验研究中面临诸多挑战。针对深海水下爆炸现象,基于气泡统一方程理论模型,使用数值模拟方法开展不同水深、爆距和装药量工况下的水下爆炸冲击波和气泡脉动研究。结果表明:冲击波压力峰值主要受装药量和爆距的影响,并随水深增大而略有上升;冲击波冲量与比冲击波能在水深和爆距增大时呈下降趋势,但与装药量正相关;气泡脉动半径则主要由装药量和水深共同决定,在深水环境气泡脉动现象减弱。相较于传统的Cole经验公式,基于Zhang方程计算得到的气泡脉动半径在0.1~10 km范围内有所减小。此外,气泡在一个完整脉动周期内的膨胀阶段持续时间普遍略长于坍缩阶段。
深海水下爆炸中的冲击波载荷和气泡脉动规律因其极端环境的复杂性,在理论与试验研究中面临诸多挑战。针对深海水下爆炸现象,基于气泡统一方程理论模型,使用数值模拟方法开展不同水深、爆距和装药量工况下的水下爆炸冲击波和气泡脉动研究。结果表明:冲击波压力峰值主要受装药量和爆距的影响,并随水深增大而略有上升;冲击波冲量与比冲击波能在水深和爆距增大时呈下降趋势,但与装药量正相关;气泡脉动半径则主要由装药量和水深共同决定,在深水环境气泡脉动现象减弱。相较于传统的Cole经验公式,基于Zhang方程计算得到的气泡脉动半径在0.1~10 km范围内有所减小。此外,气泡在一个完整脉动周期内的膨胀阶段持续时间普遍略长于坍缩阶段。
2026, 46(1): 011107.
doi: 10.11883/bzycj-2025-0180
摘要:
针对舰艇抗爆炸冲击性能评估面临的强非线性流固耦合、结构大变形及损伤破坏演化等关键力学问题,耦合近场动力学(peridynamics, PD)和光滑粒子流体动力学(smoothed particle hydrodynamics, SPH)各自的优势,提出了适用于水下爆炸冲击模拟的高效PD-SPH数值方法。采用SPH模拟水下冲击波传播及其流固耦合效应,采用PD方法精确表征固体结构从弹性变形至渐进损伤破坏的全过程力学行为,建立了非药式水下爆炸冲击波加载装置的PD-SPH数值模型。针对大规模粒子计算效率瓶颈,开发了基于区域分解和数据通信机制的多GPU (graphics processing unit)并行计算框架。系统验证和并行效率测试表明,该方法可准确预测冲击波壁面压力和靶体动态变形,成功复现薄板结构的典型裂纹扩展模式,并可用于开展复杂夹层板毁伤全过程模拟。在超过500万个粒子的复杂流固耦合场景中,8卡RTX4090相比单卡RTX4090加速比为4.13,并行效率为51.6%,实际计算时间可以压缩到近1 h。同时,多GPU并行与传统CPU (central processing unit)并行相比,加速比可达9倍以上。
针对舰艇抗爆炸冲击性能评估面临的强非线性流固耦合、结构大变形及损伤破坏演化等关键力学问题,耦合近场动力学(peridynamics, PD)和光滑粒子流体动力学(smoothed particle hydrodynamics, SPH)各自的优势,提出了适用于水下爆炸冲击模拟的高效PD-SPH数值方法。采用SPH模拟水下冲击波传播及其流固耦合效应,采用PD方法精确表征固体结构从弹性变形至渐进损伤破坏的全过程力学行为,建立了非药式水下爆炸冲击波加载装置的PD-SPH数值模型。针对大规模粒子计算效率瓶颈,开发了基于区域分解和数据通信机制的多GPU (graphics processing unit)并行计算框架。系统验证和并行效率测试表明,该方法可准确预测冲击波壁面压力和靶体动态变形,成功复现薄板结构的典型裂纹扩展模式,并可用于开展复杂夹层板毁伤全过程模拟。在超过500万个粒子的复杂流固耦合场景中,8卡RTX4090相比单卡RTX4090加速比为4.13,并行效率为51.6%,实际计算时间可以压缩到近1 h。同时,多GPU并行与传统CPU (central processing unit)并行相比,加速比可达9倍以上。
2026, 46(1): 011108.
doi: 10.11883/bzycj-2024-0455
摘要:
为了选择适合水中大距离非接触性侵彻毁伤的聚能装药结构,针对爆炸成型弹丸(explosively formed projectile, EFP)、杆式射流(jetting projectile charge, JPC)、聚能射流(shaped charge jet, SCJ)3种典型聚能装药结构,开展了不同侵彻体入水前、着靶前、穿靶后的速度测试及对水中双层间隔靶的侵彻实验,建立了靶前水介质长度为0~100 cm时的水中侵彻数值计算模型,分析了靶前水介质长度对聚能装药水中毁伤元时序特性、水中前向冲击波压力峰值、水中侵彻速度及水中双层间隔靶侵彻性能的影响。结果表明:3种聚能装药侵彻水中间隔靶时,前向冲击波均先于侵彻体到达靶板。随着水介质长度的增大,前靶板处的前向冲击波压力峰值呈线性下降,后靶板处的前向冲击波压力峰值呈非线性下降;EFP、JPC和SCJ速度呈非线性下降,其中SCJ靶前速度约是JPC靶前速度的2倍。在靶前水介质长度不大于25 cm时,EFP在前靶板上形成的最大穿孔直径达到了5 cm,是JPC穿孔直径的1.3倍,是SCJ穿孔直径的3倍;在靶前水介质长度不大于100 cm时,JPC和SCJ对双层间隔靶具有较好的侵彻效果,且JPC的侵彻性能要优于SCJ。
为了选择适合水中大距离非接触性侵彻毁伤的聚能装药结构,针对爆炸成型弹丸(explosively formed projectile, EFP)、杆式射流(jetting projectile charge, JPC)、聚能射流(shaped charge jet, SCJ)3种典型聚能装药结构,开展了不同侵彻体入水前、着靶前、穿靶后的速度测试及对水中双层间隔靶的侵彻实验,建立了靶前水介质长度为0~100 cm时的水中侵彻数值计算模型,分析了靶前水介质长度对聚能装药水中毁伤元时序特性、水中前向冲击波压力峰值、水中侵彻速度及水中双层间隔靶侵彻性能的影响。结果表明:3种聚能装药侵彻水中间隔靶时,前向冲击波均先于侵彻体到达靶板。随着水介质长度的增大,前靶板处的前向冲击波压力峰值呈线性下降,后靶板处的前向冲击波压力峰值呈非线性下降;EFP、JPC和SCJ速度呈非线性下降,其中SCJ靶前速度约是JPC靶前速度的2倍。在靶前水介质长度不大于25 cm时,EFP在前靶板上形成的最大穿孔直径达到了5 cm,是JPC穿孔直径的1.3倍,是SCJ穿孔直径的3倍;在靶前水介质长度不大于100 cm时,JPC和SCJ对双层间隔靶具有较好的侵彻效果,且JPC的侵彻性能要优于SCJ。
2026, 46(1): 013101.
doi: 10.11883/bzycj-2024-0388
摘要:
爆炸冲击波在钢筋混凝土(reinforced concrete,RC)箱型结构中难以向外自由扩散,经多次反射叠加后可加剧结构的破坏。为全面探究RC箱型结构内爆炸载荷特性及其动力行为特征,通过复现完全密闭和半密闭(带泄爆口)RC箱型结构的内爆炸试验,验证了所采用有限元建模和分析方法的适用性。进一步,针对典型RC箱型结构和美国联邦应急管理署规定的爆炸恐怖袭击类型,开展了3种爆炸威胁和4种泄爆面积下的内爆炸数值模拟分析,考察了结构内壁面中心和内角隅处的载荷及其分布以及结构的动力行为特征。结果表明:泄爆面积对各特征点爆炸波峰值超压的影响较小,而爆炸波冲量随泄爆面积的增大近似呈指数形式降低;结构内壁面的载荷分布受结构尺寸的影响显著,呈内凹或W形;当泄爆系数从0.457增大至1.220时,墙板最大位移可降低50%以上;相较于超压准则,冲量准则可以更准确地评估构件毁伤等级。最后,提出了考虑泄爆面积的冲量增强因子和毁伤增强因子计算方法,能够较好地预测不同泄爆系数下的内爆炸载荷和结构动力行为。
爆炸冲击波在钢筋混凝土(reinforced concrete,RC)箱型结构中难以向外自由扩散,经多次反射叠加后可加剧结构的破坏。为全面探究RC箱型结构内爆炸载荷特性及其动力行为特征,通过复现完全密闭和半密闭(带泄爆口)RC箱型结构的内爆炸试验,验证了所采用有限元建模和分析方法的适用性。进一步,针对典型RC箱型结构和美国联邦应急管理署规定的爆炸恐怖袭击类型,开展了3种爆炸威胁和4种泄爆面积下的内爆炸数值模拟分析,考察了结构内壁面中心和内角隅处的载荷及其分布以及结构的动力行为特征。结果表明:泄爆面积对各特征点爆炸波峰值超压的影响较小,而爆炸波冲量随泄爆面积的增大近似呈指数形式降低;结构内壁面的载荷分布受结构尺寸的影响显著,呈内凹或W形;当泄爆系数从0.457增大至1.220时,墙板最大位移可降低50%以上;相较于超压准则,冲量准则可以更准确地评估构件毁伤等级。最后,提出了考虑泄爆面积的冲量增强因子和毁伤增强因子计算方法,能够较好地预测不同泄爆系数下的内爆炸载荷和结构动力行为。
2026, 46(1): 013201.
doi: 10.11883/bzycj-2024-0483
摘要:
为提升氟聚物基活性破片的毁伤效率,拓展其应用范围,研制了一种“核壳”式复合结构活性破片,该破片采用湿混法,引入碳纤维增强基体材料的强度,采用特定的烧结条件,制备了PTFE/Al/CF钨粉和PTFE/Al/CF钨球2种试样,并开展了相应的基本力学性能试验。通过2种结构破片侵彻3 mm+3 mm+2 mm+2 mm多层间隔铝靶试验,采用Python自编的源程序对试验数据进行自动处理,获得了各层靶板的穿孔面积、变形体积以及反应光强总量,对比分析了不同速度和约束条件下多层间隔靶的毁伤特征差异。结果表明:“核壳”式破片侵彻能力更强,低速可穿透4层靶板,但穿孔面积较小,穿孔直径约为0.95倍破片直径;均质破片穿孔面积更大,但侵彻能力较弱,穿孔直径约为1.21倍破片直径,高速条件下只能穿透3层靶板;钢壳约束显著提升了破片的穿孔和侵彻能力。破片的主要活性反应发生在与第2层靶的撞击过程中,但其释能反应对穿孔效应的促进作用有限,毁伤特征差异主要取决于破片的力学特性。
为提升氟聚物基活性破片的毁伤效率,拓展其应用范围,研制了一种“核壳”式复合结构活性破片,该破片采用湿混法,引入碳纤维增强基体材料的强度,采用特定的烧结条件,制备了PTFE/Al/CF钨粉和PTFE/Al/CF钨球2种试样,并开展了相应的基本力学性能试验。通过2种结构破片侵彻3 mm+3 mm+2 mm+2 mm多层间隔铝靶试验,采用Python自编的源程序对试验数据进行自动处理,获得了各层靶板的穿孔面积、变形体积以及反应光强总量,对比分析了不同速度和约束条件下多层间隔靶的毁伤特征差异。结果表明:“核壳”式破片侵彻能力更强,低速可穿透4层靶板,但穿孔面积较小,穿孔直径约为0.95倍破片直径;均质破片穿孔面积更大,但侵彻能力较弱,穿孔直径约为1.21倍破片直径,高速条件下只能穿透3层靶板;钢壳约束显著提升了破片的穿孔和侵彻能力。破片的主要活性反应发生在与第2层靶的撞击过程中,但其释能反应对穿孔效应的促进作用有限,毁伤特征差异主要取决于破片的力学特性。
2026, 46(1): 014101.
doi: 10.11883/bzycj-2025-0037
摘要:
金属桥箔电爆炸驱动绝缘飞片的冲击起爆与点火技术在武器装备的起爆与点火系统中被广泛应用。为弥补现有研究对飞片运动过程中流场演化规律描述不足的缺陷,促进该技术向能量高效利用以及小型化等方面发展,搭建了双脉冲激光纹影瞬态观测实验系统,获得了不同时刻下流场的密度分布以及飞片的运动距离,同时,建立了金属桥箔电爆炸驱动飞片运动过程的二维轴对称流体动力学计算模型与计算方法,计算时充分考虑了加速膛内外流场在飞片运动、冲击波压缩以及高温高压等离子体膨胀等作用下的演化规律,采用相变体积分数法描述桥箔在电能作用下由固相到等离子体相的转变,建立了等离子体状态方程以准确描述等离子体的状态,采用动网格模型描述了飞片在流场驱动下的运动。计算与实验得到的流场密度分布具有较好的贴合性,且飞片运动距离和飞片运动速度的最大相对误差分别为6.1%与8.1%,验证了计算模型与计算方法的准确性。研究结果表明:电容为0.33 μF、起爆电压为2800 V时,研究范围内,流场压强最大值基本维持在1×107 Pa左右;流场温度逐渐从516 ns时刻的9950 K降低到2310 ns时的3100 K;流场等离子体相分布逐渐由扁平状发展为长条状,等离子体相与飞片运动垂直方向的最大扩散距离为0.8 mm。1360 ns后,由于飞片突破冲击波波阵面,流场的压强分布与温度分布的前端突起。
金属桥箔电爆炸驱动绝缘飞片的冲击起爆与点火技术在武器装备的起爆与点火系统中被广泛应用。为弥补现有研究对飞片运动过程中流场演化规律描述不足的缺陷,促进该技术向能量高效利用以及小型化等方面发展,搭建了双脉冲激光纹影瞬态观测实验系统,获得了不同时刻下流场的密度分布以及飞片的运动距离,同时,建立了金属桥箔电爆炸驱动飞片运动过程的二维轴对称流体动力学计算模型与计算方法,计算时充分考虑了加速膛内外流场在飞片运动、冲击波压缩以及高温高压等离子体膨胀等作用下的演化规律,采用相变体积分数法描述桥箔在电能作用下由固相到等离子体相的转变,建立了等离子体状态方程以准确描述等离子体的状态,采用动网格模型描述了飞片在流场驱动下的运动。计算与实验得到的流场密度分布具有较好的贴合性,且飞片运动距离和飞片运动速度的最大相对误差分别为6.1%与8.1%,验证了计算模型与计算方法的准确性。研究结果表明:电容为0.33 μF、起爆电压为




HTML全文