Online First
Articles in press have been peer-reviewed and accepted, which are not yet assigned to volumes/issues, but are citable by Digital Object Identifier (DOI).
Display Method:
, Available online , doi: 10.11883/bzycj-2025-0379
Abstract:
To reveal the local damage mechanism of natural gas pipelines subjected to high-velocity projectile penetration, a unified solution for the plastic radius of pipeline damage was established based on the unified strength theory, integrating penetration tests, numerical simulations, and theoretical analysis. Through projectile penetration tests on L415M pipeline steel, key parameters including impact feature on the impacted surface of the pipeline, plastic zone and plastic radius were obtained. Based on the experimental results and ANSYS/Workbench, a dynamic model was developed to numerically simulate the distribution of local stress fields and strains in the pipeline. Sensitivity analysis of the intermediate principal stress parameter\begin{document}$ b $\end{document} was conducted using unified strength theory. Furthermore, in conjunction with a finite cylindrical cavity expansion model, an analytical expression for the plastic radius of pipeline damage was derived, and a failure criterion for local damage of natural gas pipelines under projectile penetration was proposed. According to the criterion, when the plastic radius measured under penetration loading exceeds the critical value \begin{document}$ {r}_{\max } $\end{document} defined by the uniaxial tensile fracture strain \begin{document}$ {\varepsilon }_{f} $\end{document} of the material and the model parameter \begin{document}$ A $\end{document} (which incorporates the intermediate principal stress parameter \begin{document}$ b $\end{document} ), local damage failure of the pipeline can be determined. The results indicate that the theoretical predictions are in best agreement with experimental data when \begin{document}$ b=0.2 $\end{document} , with a relative error of less than 10%. This approach accurately describes the local plastic deformation and damage behavior of the pipeline, providing a theoretical basis and engineering reference for the safety assessment and protection design of long-distance natural gas pipelines under high-velocity impact loading.
To reveal the local damage mechanism of natural gas pipelines subjected to high-velocity projectile penetration, a unified solution for the plastic radius of pipeline damage was established based on the unified strength theory, integrating penetration tests, numerical simulations, and theoretical analysis. Through projectile penetration tests on L415M pipeline steel, key parameters including impact feature on the impacted surface of the pipeline, plastic zone and plastic radius were obtained. Based on the experimental results and ANSYS/Workbench, a dynamic model was developed to numerically simulate the distribution of local stress fields and strains in the pipeline. Sensitivity analysis of the intermediate principal stress parameter
, Available online , doi: 10.11883/bzycj-2026-0005
Abstract:
In the field of packaging design, the use of paper honeycomb structures largely relies on empirical experience, which often results in material waste. This study develops a rapid design method for packaging structures based on the fragility theory, under equal thickness constraints, utilizing the buffering characteristics of multi-layer paper honeycomb structures. By conducting static compression and dynamic impact tests, the force-displacement curves and energy absorption characteristics of different honeycomb configurations were obtained. Simultaneously, numerical simulation methods were used to reveal the deformation modes and mechanical response mechanisms of various configurations during the loading process. Based on the structural buffering characteristic data obtained from the experiments, a rapid parametric design of multi-layer honeycomb packaging structures was achieved, and the buffering performance of the design scheme was verified through finite element models. The results show that in the static compression test, the triple-layer paper honeycomb absorbs 65.1% more energy than the single-layer paper honeycomb structure, and its stress-strain curve exhibits multiple distinct plateau stress regions. Under impact loading, the triple-layer paper honeycomb does not enter the densification stage when subjected to an impact energy of less than 81.6 J, whereas the force value of the single-layer paper honeycomb structure increases sharply under an impact energy exceeding 53.8 J. These findings indicate that the multi-layer paper honeycomb structure possesses better energy absorption characteristics under impact. Based on the fragility and the experimentally obtained buffering characteristics of the multi-layer honeycomb structure, a reverse design method for structural packaging is developed and validated through finite element modeling, confirming the effectiveness of the design approach. Compared with existing honeycomb packaging structure design methods, this proposed approach demonstrates significantly higher efficiency and accuracy. It not only reduces redundant design iterations, but also holds considerable promise for applications in cushioning packaging structure design and other impact fields.
In the field of packaging design, the use of paper honeycomb structures largely relies on empirical experience, which often results in material waste. This study develops a rapid design method for packaging structures based on the fragility theory, under equal thickness constraints, utilizing the buffering characteristics of multi-layer paper honeycomb structures. By conducting static compression and dynamic impact tests, the force-displacement curves and energy absorption characteristics of different honeycomb configurations were obtained. Simultaneously, numerical simulation methods were used to reveal the deformation modes and mechanical response mechanisms of various configurations during the loading process. Based on the structural buffering characteristic data obtained from the experiments, a rapid parametric design of multi-layer honeycomb packaging structures was achieved, and the buffering performance of the design scheme was verified through finite element models. The results show that in the static compression test, the triple-layer paper honeycomb absorbs 65.1% more energy than the single-layer paper honeycomb structure, and its stress-strain curve exhibits multiple distinct plateau stress regions. Under impact loading, the triple-layer paper honeycomb does not enter the densification stage when subjected to an impact energy of less than 81.6 J, whereas the force value of the single-layer paper honeycomb structure increases sharply under an impact energy exceeding 53.8 J. These findings indicate that the multi-layer paper honeycomb structure possesses better energy absorption characteristics under impact. Based on the fragility and the experimentally obtained buffering characteristics of the multi-layer honeycomb structure, a reverse design method for structural packaging is developed and validated through finite element modeling, confirming the effectiveness of the design approach. Compared with existing honeycomb packaging structure design methods, this proposed approach demonstrates significantly higher efficiency and accuracy. It not only reduces redundant design iterations, but also holds considerable promise for applications in cushioning packaging structure design and other impact fields.
, Available online , doi: 10.11883/bzycj-2025-0023
Abstract:
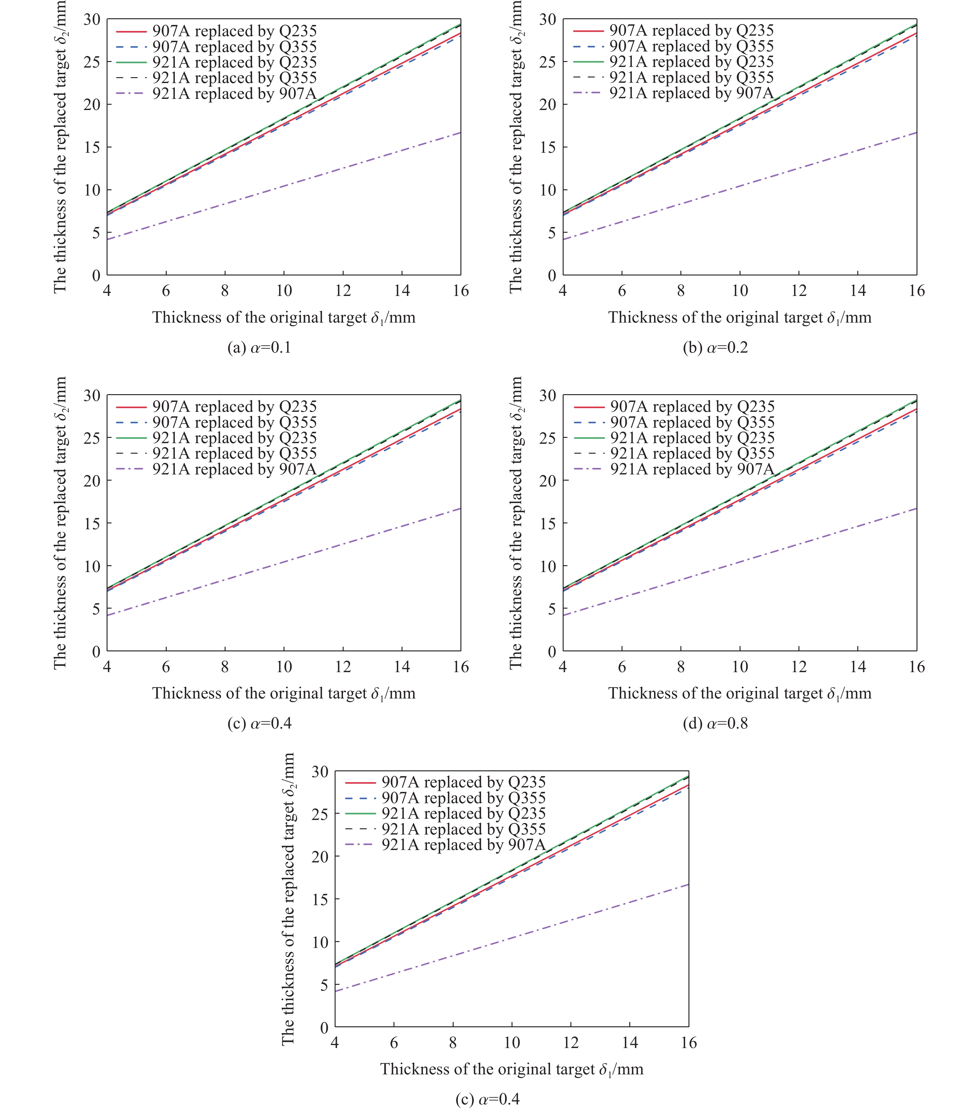
The study aims to solve the problem of calculating the thickness limit of high-strength steel-concrete composite structures under the impact of slender thin-walled projectiles, a key consideration for protective engineering design. A series of impact tests on composite targets were carried out. These targets were composed of different high-strength steel plates and concrete backplates. Slender thin-walled projectiles were launched with a gas gun at controlled velocities, and the impact process were captured by high-speed cameras. The resulting damage to the structures and the failure modes of the projectiles were analyzed using both non-destructive and destructive testing methods. Based on test results, the protective mechanism of the composite structures and the failure modes of projectiles were analyzed. An improved thickness limit calculation model was then developed. Unlike the original model, this new model incorporated the structural strength of slender thin-walled projectiles, considering their wall thickness, material yield strength, and geometric dimensions, and was established based on force equilibrium and energy conservation principles. The results show that the high-strength steel in the composite structures provides material strength to resist penetration, while the concrete backplate offers support stiffness. As slender thin-walled projectiles are prone to compression and expansion cracking during impact, their structural strength must be factored into the calculation model. Moreover, the design of composite structures should consider both the mechanical properties of high-strength steel and the thickness limit. In conclusion, though the proposed model offers a new theoretical approach, it has limitations such as empirical parameters and conservative results. Further research is necessary to refine and enhance the model. The study's findings provide a theoretical basis for the design and application of high-strength steel-concrete composite structures in protective engineering.
The study aims to solve the problem of calculating the thickness limit of high-strength steel-concrete composite structures under the impact of slender thin-walled projectiles, a key consideration for protective engineering design. A series of impact tests on composite targets were carried out. These targets were composed of different high-strength steel plates and concrete backplates. Slender thin-walled projectiles were launched with a gas gun at controlled velocities, and the impact process were captured by high-speed cameras. The resulting damage to the structures and the failure modes of the projectiles were analyzed using both non-destructive and destructive testing methods. Based on test results, the protective mechanism of the composite structures and the failure modes of projectiles were analyzed. An improved thickness limit calculation model was then developed. Unlike the original model, this new model incorporated the structural strength of slender thin-walled projectiles, considering their wall thickness, material yield strength, and geometric dimensions, and was established based on force equilibrium and energy conservation principles. The results show that the high-strength steel in the composite structures provides material strength to resist penetration, while the concrete backplate offers support stiffness. As slender thin-walled projectiles are prone to compression and expansion cracking during impact, their structural strength must be factored into the calculation model. Moreover, the design of composite structures should consider both the mechanical properties of high-strength steel and the thickness limit. In conclusion, though the proposed model offers a new theoretical approach, it has limitations such as empirical parameters and conservative results. Further research is necessary to refine and enhance the model. The study's findings provide a theoretical basis for the design and application of high-strength steel-concrete composite structures in protective engineering.
, Available online , doi: 10.11883/bzycj-2025-0343
Abstract:
With the increasing application of engineering structures under extreme conditions, accurately predicting their fracture behavior has become a critical challenge in materials science and fracture mechanics. Column-shell structures, as typical load-bearing components, are highly sensitive to crack initiation and propagation, which directly affect their safety and reliability. Although traditional finite element methods can provide accurate fracture evolution simulations, their high computational cost limits applicability in rapid prediction scenarios.To address this issue, a hybrid framework that integrates the phase-field method with the Fourier neural operator (FNO) is proposed for predicting the fracture evolution of column-shell structures. In the proposed framework, the phase-field method is first employed to describe crack initiation, propagation, and possible coalescence in a continuous manner, avoiding explicit crack tracking and enabling physically consistent simulations. Based on this formulation, a finite element model of the column-shell structure is established to generate high-fidelity fracture evolution data under various conditions, including different critical energy release rates, geometric configurations, and loading scenarios.Subsequently, a data-driven learning framework is developed using the FNO to approximate the nonlinear mapping between input parameters and fracture responses. The input of the model includes the spatial distribution of the critical energy release rate, geometric features, and applied loading conditions, while the output corresponds to the evolving phase-field variable that characterizes crack growth over time. A series of FNO models are constructed and trained in a sequential manner to separately capture crack initiation and propagation stages, forming a coupled prediction framework. The training process is carried out using the generated dataset, with appropriate normalization and validation strategies to ensure model robustness and generalization capability.The results demonstrate that the proposed method achieves high prediction accuracy under random critical energy release rates, varying geometries, and complex loading conditions, while significantly reducing computational cost compared to conventional finite element simulations. Once trained, the model enables near real-time prediction of fracture evolution.
With the increasing application of engineering structures under extreme conditions, accurately predicting their fracture behavior has become a critical challenge in materials science and fracture mechanics. Column-shell structures, as typical load-bearing components, are highly sensitive to crack initiation and propagation, which directly affect their safety and reliability. Although traditional finite element methods can provide accurate fracture evolution simulations, their high computational cost limits applicability in rapid prediction scenarios.To address this issue, a hybrid framework that integrates the phase-field method with the Fourier neural operator (FNO) is proposed for predicting the fracture evolution of column-shell structures. In the proposed framework, the phase-field method is first employed to describe crack initiation, propagation, and possible coalescence in a continuous manner, avoiding explicit crack tracking and enabling physically consistent simulations. Based on this formulation, a finite element model of the column-shell structure is established to generate high-fidelity fracture evolution data under various conditions, including different critical energy release rates, geometric configurations, and loading scenarios.Subsequently, a data-driven learning framework is developed using the FNO to approximate the nonlinear mapping between input parameters and fracture responses. The input of the model includes the spatial distribution of the critical energy release rate, geometric features, and applied loading conditions, while the output corresponds to the evolving phase-field variable that characterizes crack growth over time. A series of FNO models are constructed and trained in a sequential manner to separately capture crack initiation and propagation stages, forming a coupled prediction framework. The training process is carried out using the generated dataset, with appropriate normalization and validation strategies to ensure model robustness and generalization capability.The results demonstrate that the proposed method achieves high prediction accuracy under random critical energy release rates, varying geometries, and complex loading conditions, while significantly reducing computational cost compared to conventional finite element simulations. Once trained, the model enables near real-time prediction of fracture evolution.
, Available online , doi: 10.11883/bzycj-2025-0362
Abstract:
The advancement of titanium-based solid-state hydrogen storage technologies and titanium manufacturing processes inherently involves the formation of hydrogen/titanium dust hybrid mixtures, which present substantial explosion hazards. To investigate the explosion behavior of such two-phase systems, this study systematically examined the variation patterns of explosion intensity parameters in hydrogen/titanium dust hybrid systems using a standardized 20 L spherical explosion vessel. The experimental matrix covers hydrogen volume fraction ranging from 0% to 30% and titanium dust mass concentrations from 100 to 700 g/m3. Specifically, titanium dust concentrations were tested at seven discrete levels (100, 200, 300, 400, 500, 600, and 700 g/m3), while hydrogen concentrations were selected at eight critical values (4%, 5%, 10%, 15%, 20%, 25%, 29%, and 30%). Dynamic parameters, including explosion pressure and rate of explosion pressure rise, were synchronously recorded. Furthermore, the phase composition and surface chemical states of explosion residues were characterized using X-ray diffraction (XRD) and X-ray photoelectron spectroscopy (XPS). This integrated approach provides in-depth insights into the macroscopic evolution of explosion intensity with varying gas-solid ratios and elucidates the underlying microscopic reaction mechanisms. Experimental results demonstrate that hydrogen concentration critically modulates explosion severity. The explosion pressure exhibits a characteristic three-stage dependence on hydrogen concentration: it initially decreases, reaching a minimum at 4% H2, subsequently increases to a maximum at 29% H2, and finally declines at higher concentrations. Correspondingly, the maximum rate of pressure rise rate decreases to its lowest value at 4% H2 before increasing continuously up to 30% H2. The maximum explosion pressure shows an analogous trend, peaking at 29% H2 after an initial reduction, while the maximum rate of pressure rise reaches its minimum at 4% H2 and peaks at 30% H2. Residue analysis indicates that at low hydrogen concentrations (<4%), incomplete oxidation of titanium predominates, thereby reducing explosion intensity. Beyond the critical threshold of 4% H2, hydrogen self-combustion promotes titanium-nitrogen reactions and facilitates the transition from heterogeneous to homogeneous combustion, significantly enhancing explosion severity. This investigation provides fundamental insights into the explosion dynamics of hydrogen/titanium dust mixtures and delivers essential parameters for risk assessment and safety mitigation in related industrial applications.
The advancement of titanium-based solid-state hydrogen storage technologies and titanium manufacturing processes inherently involves the formation of hydrogen/titanium dust hybrid mixtures, which present substantial explosion hazards. To investigate the explosion behavior of such two-phase systems, this study systematically examined the variation patterns of explosion intensity parameters in hydrogen/titanium dust hybrid systems using a standardized 20 L spherical explosion vessel. The experimental matrix covers hydrogen volume fraction ranging from 0% to 30% and titanium dust mass concentrations from 100 to 700 g/m3. Specifically, titanium dust concentrations were tested at seven discrete levels (100, 200, 300, 400, 500, 600, and 700 g/m3), while hydrogen concentrations were selected at eight critical values (4%, 5%, 10%, 15%, 20%, 25%, 29%, and 30%). Dynamic parameters, including explosion pressure and rate of explosion pressure rise, were synchronously recorded. Furthermore, the phase composition and surface chemical states of explosion residues were characterized using X-ray diffraction (XRD) and X-ray photoelectron spectroscopy (XPS). This integrated approach provides in-depth insights into the macroscopic evolution of explosion intensity with varying gas-solid ratios and elucidates the underlying microscopic reaction mechanisms. Experimental results demonstrate that hydrogen concentration critically modulates explosion severity. The explosion pressure exhibits a characteristic three-stage dependence on hydrogen concentration: it initially decreases, reaching a minimum at 4% H2, subsequently increases to a maximum at 29% H2, and finally declines at higher concentrations. Correspondingly, the maximum rate of pressure rise rate decreases to its lowest value at 4% H2 before increasing continuously up to 30% H2. The maximum explosion pressure shows an analogous trend, peaking at 29% H2 after an initial reduction, while the maximum rate of pressure rise reaches its minimum at 4% H2 and peaks at 30% H2. Residue analysis indicates that at low hydrogen concentrations (<4%), incomplete oxidation of titanium predominates, thereby reducing explosion intensity. Beyond the critical threshold of 4% H2, hydrogen self-combustion promotes titanium-nitrogen reactions and facilitates the transition from heterogeneous to homogeneous combustion, significantly enhancing explosion severity. This investigation provides fundamental insights into the explosion dynamics of hydrogen/titanium dust mixtures and delivers essential parameters for risk assessment and safety mitigation in related industrial applications.
, Available online , doi: 10.11883/bzycj-2025-0238
Abstract:
Rapid and accurate assessment of blast loads in complex urban blocks is critical for efficient blast-resistant structural design and post-disaster damage evaluation. However, traditional methods, including empirical formulas, physical models, and numerical simulations, struggle to simultaneously achieve high computational efficiency and prediction accuracy. Furthermore, existing deep learning-based blast load prediction models are hard to be applied in complex urban block scenarios. To achieve rapid and accurate assessment of blast loads in complex urban street blocks, a physics-information and data fusion-driven method is proposed. The core idea of the method is a “spatial partitioning and progressive inference” strategy, which involves constructing distinct rapid prediction models for “the detonation street” and “non-detonation streets”. These models then collaborate synergistically via their shared boundary pressures to predict the spatiotemporal evolution of the pressure field across the entire urban block. The two network models incorporate the results from method of images, signed distance fields, and energy density factors to integrate key physical features of the flow field. For the architectures, the two models adopt a 3D-UNet and a cascaded network composed of a 2D-UNet and a 3D-UNet, respectively. The target outputs for both networks were generated using a validated numerical simulation method, which were then used to train the models. Evaluation of the model’s predictive performance demonstrates that the proposed method accurately predicts the spatiotemporal evolution of the pressure field. The relative error between the predicted flow field and numerical simulation results is within 20% in both detonation and non-detonation streets. Moreover, the method effectively captures the pressure-time histories at specified locations. The inference time of the proposed dual-network collaborative method is approximately 2% of the computation time of the corresponding numerical simulation, and the flow field storage cost for a single time step is less than 0.2% of a D3PLOT file, thereby significantly reducing computational and storage costs. The research provides a novel method for the rapid assessment of blast loads in large-scale, complex urban blocks, offering efficient decision-making support for the blast-resistant design and evaluation of urban buildings.
Rapid and accurate assessment of blast loads in complex urban blocks is critical for efficient blast-resistant structural design and post-disaster damage evaluation. However, traditional methods, including empirical formulas, physical models, and numerical simulations, struggle to simultaneously achieve high computational efficiency and prediction accuracy. Furthermore, existing deep learning-based blast load prediction models are hard to be applied in complex urban block scenarios. To achieve rapid and accurate assessment of blast loads in complex urban street blocks, a physics-information and data fusion-driven method is proposed. The core idea of the method is a “spatial partitioning and progressive inference” strategy, which involves constructing distinct rapid prediction models for “the detonation street” and “non-detonation streets”. These models then collaborate synergistically via their shared boundary pressures to predict the spatiotemporal evolution of the pressure field across the entire urban block. The two network models incorporate the results from method of images, signed distance fields, and energy density factors to integrate key physical features of the flow field. For the architectures, the two models adopt a 3D-UNet and a cascaded network composed of a 2D-UNet and a 3D-UNet, respectively. The target outputs for both networks were generated using a validated numerical simulation method, which were then used to train the models. Evaluation of the model’s predictive performance demonstrates that the proposed method accurately predicts the spatiotemporal evolution of the pressure field. The relative error between the predicted flow field and numerical simulation results is within 20% in both detonation and non-detonation streets. Moreover, the method effectively captures the pressure-time histories at specified locations. The inference time of the proposed dual-network collaborative method is approximately 2% of the computation time of the corresponding numerical simulation, and the flow field storage cost for a single time step is less than 0.2% of a D3PLOT file, thereby significantly reducing computational and storage costs. The research provides a novel method for the rapid assessment of blast loads in large-scale, complex urban blocks, offering efficient decision-making support for the blast-resistant design and evaluation of urban buildings.
, Available online , doi: 10.11883/bzycj-2025-0324
Abstract:
A novel deep neural network is proposed to predict the growth of micro voids in single-crystal metal based on U-Net and Transformer in this paper. The dataset was constructed through molecular dynamics (MD) simulation results of a single-crystal copper atom model with initial double ellipsoidal voids. A data preprocessing scheme based on background mesh was proposed to perform local statistics on the simulation results. The information obtained from simulation results, such as void morphology, dislocation distribution, and von Mises effective stress, was converted into local statistics on the background mesh. These statistics were then converted into pixel matrix format as the input of the deep neural network. Multiple data samples can be generated from the results of one single MD simulation, which significantly reduces the computational resources required for dataset generation. The samples encompass typical stages of the void growth, which enables the network to capture key features and to facilitate data augmentation conveniently. The deep neural network model consists of four parts: U-Net composed of down-sampling and up-sampling networks, a generation model, a Query network model, and a regression prediction network. The model input includes both physical information and positional information. The output is the predicted physical information for the next time step. The loss function is a superposition of loss functions for each predicted variable. Numerical examples demonstrate that the aforementioned deep-learning method can accurately predict the global porosity ratio, dislocation density, and von Mises stress during growth of micro voids in single-crystal metal. The time for the network prediction can reach two orders of magnitude lower than that of MD simulation.
A novel deep neural network is proposed to predict the growth of micro voids in single-crystal metal based on U-Net and Transformer in this paper. The dataset was constructed through molecular dynamics (MD) simulation results of a single-crystal copper atom model with initial double ellipsoidal voids. A data preprocessing scheme based on background mesh was proposed to perform local statistics on the simulation results. The information obtained from simulation results, such as void morphology, dislocation distribution, and von Mises effective stress, was converted into local statistics on the background mesh. These statistics were then converted into pixel matrix format as the input of the deep neural network. Multiple data samples can be generated from the results of one single MD simulation, which significantly reduces the computational resources required for dataset generation. The samples encompass typical stages of the void growth, which enables the network to capture key features and to facilitate data augmentation conveniently. The deep neural network model consists of four parts: U-Net composed of down-sampling and up-sampling networks, a generation model, a Query network model, and a regression prediction network. The model input includes both physical information and positional information. The output is the predicted physical information for the next time step. The loss function is a superposition of loss functions for each predicted variable. Numerical examples demonstrate that the aforementioned deep-learning method can accurately predict the global porosity ratio, dislocation density, and von Mises stress during growth of micro voids in single-crystal metal. The time for the network prediction can reach two orders of magnitude lower than that of MD simulation.
, Available online , doi: 10.11883/bzycj-2025-0270
Abstract:
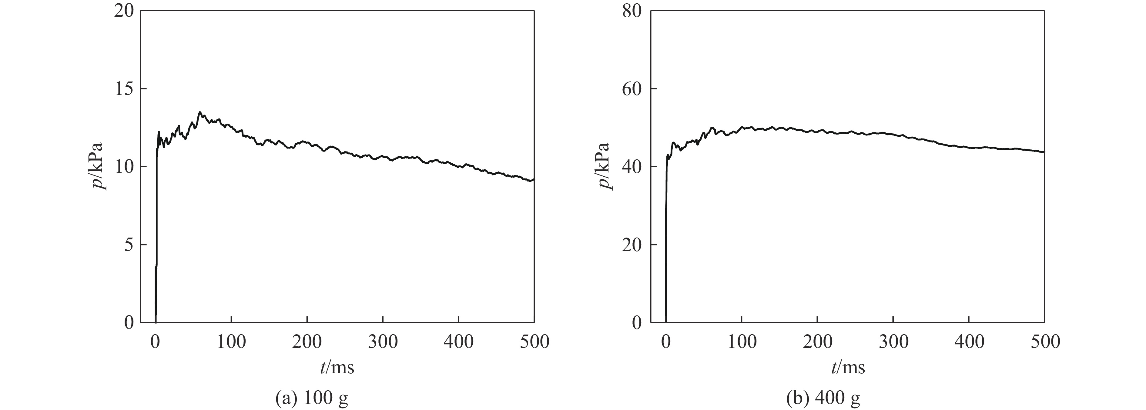
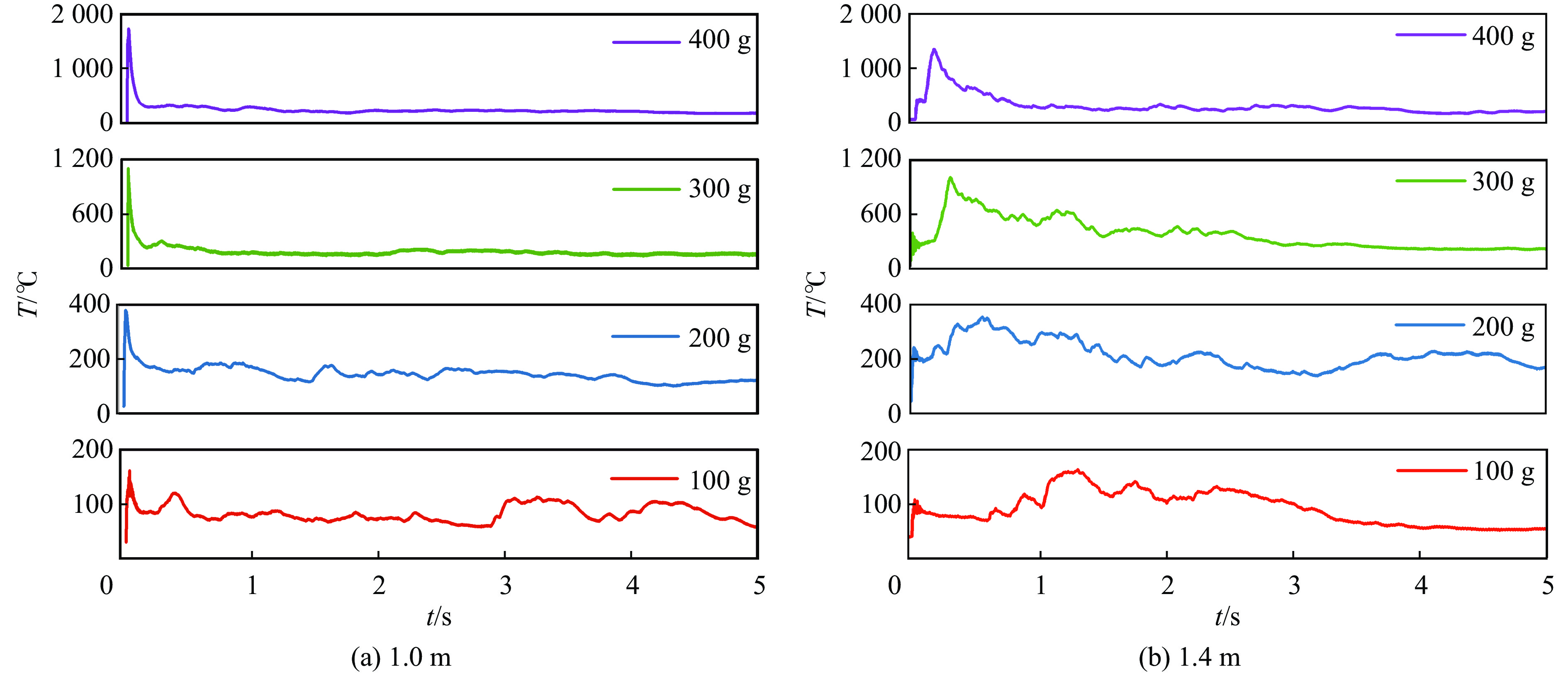
In order to investigate the coupled enhancement effects of shock wave and temperature generated by thermobaric explosives in confined spaces, internal explosion experiments were conducted with 100~400 g charges in a confined building space. Pressure sensors and thermocouples were employed to obtain the explosion pressure and temperature data at different locations within the confined space. The experiments revealed the evolution characteristics and propagation patterns of the shock wave and temperature field produced by the thermobaric explosive. The results show that the temperature generated by the internal explosion of the thermobaric explosive exhibits significant secondary heating and prolonged duration characteristics. A decay model for the initial peak temperature based on the scaled distance was established. The TNT equivalence coefficient of the shock wave from the internal explosion of the thermobaric explosive exhibits a concave hyperbolic trend with increasing scaled distance. At a scaled distance of 1.7 m/kg1/3, the TNT equivalence coefficient of the shock wave overpressure reaches a minimum value of 1.43, indicating that this position is the turning point where the energy from aerobic afterburn combustion exerts a significant effect on the peak overpressure. A two-stage prediction model for the peak overpressure was established, describing the contributions of non-ideal detonation and the aerobic afterburn effect of aluminum powder to the shock wave in different regions. Based on the pressure rise caused by the expansion of detonation products and the temperature rise due to afterburn combustion, a quasi-static pressure prediction model for the internal explosion of thermobaric explosives was established. Taking the quasi-static pressure of the 100 g charge as the reference, the quasi-static pressures for the 200, 300, and 400 g charges increased to 2.27, 3.21, and 4.18 times the reference value, respectively, showing a nonlinear growth under the coupled effect of detonation product expansion and afterburn temperature rise.
In order to investigate the coupled enhancement effects of shock wave and temperature generated by thermobaric explosives in confined spaces, internal explosion experiments were conducted with 100~400 g charges in a confined building space. Pressure sensors and thermocouples were employed to obtain the explosion pressure and temperature data at different locations within the confined space. The experiments revealed the evolution characteristics and propagation patterns of the shock wave and temperature field produced by the thermobaric explosive. The results show that the temperature generated by the internal explosion of the thermobaric explosive exhibits significant secondary heating and prolonged duration characteristics. A decay model for the initial peak temperature based on the scaled distance was established. The TNT equivalence coefficient of the shock wave from the internal explosion of the thermobaric explosive exhibits a concave hyperbolic trend with increasing scaled distance. At a scaled distance of 1.7 m/kg1/3, the TNT equivalence coefficient of the shock wave overpressure reaches a minimum value of 1.43, indicating that this position is the turning point where the energy from aerobic afterburn combustion exerts a significant effect on the peak overpressure. A two-stage prediction model for the peak overpressure was established, describing the contributions of non-ideal detonation and the aerobic afterburn effect of aluminum powder to the shock wave in different regions. Based on the pressure rise caused by the expansion of detonation products and the temperature rise due to afterburn combustion, a quasi-static pressure prediction model for the internal explosion of thermobaric explosives was established. Taking the quasi-static pressure of the 100 g charge as the reference, the quasi-static pressures for the 200, 300, and 400 g charges increased to 2.27, 3.21, and 4.18 times the reference value, respectively, showing a nonlinear growth under the coupled effect of detonation product expansion and afterburn temperature rise.
, Available online , doi: 10.11883/bzycj-2026-0017
Abstract:
Ceramic/metal composite armor has attracted extensive attention in lightweight protective structures because of its high hardness, excellent energy dissipation capability, and strong resistance to repeated impacts. However, most existing studies focus on uniformly distributed ceramic balls and single-impact scenarios, leaving the damage evolution and protective mechanisms of gradient ceramic-ball composites under multiple impacts insufficiently understood. To address these limitations, a gradient ceramic-ball metal composite structure was proposed to improve the multi-hit resistance of composite armor. Penetration experiments using 12.7 mm armor-piercing incendiary projectiles were conducted to investigate the ballistic response of the composite target. Based on the experimental conditions, numerical simulations were carried out using the LS-DYNA software to analyze the penetration behavior of successive projectiles impacting the composite target plate. A three-dimensional finite element model was established to reproduce the penetration process, in which the Johnson–Cook constitutive model was employed to describe the mechanical behavior of metallic components and the Johnson–Holmquist ceramic constitutive model was adopted to characterize the dynamic response and failure behavior of ceramic materials. Appropriate contact algorithms and erosion criteria were implemented to simulate the interaction, damage, and fragmentation processes between the projectile and the target materials. Parametric numerical simulations were further performed to analyze the penetration characteristics of successive projectiles during the multi-impact process. The effects of ceramic ball diameter, impact spacing between successive projectiles, and gradient arrangement direction of ceramic balls on the ballistic performance of the composite structure were systematically investigated. In addition, the penetration depth, energy absorption characteristics, damage morphology of the target, and projectile deflection behavior were analyzed to reveal the influence of structural heterogeneity and pre-existing damage on the penetration response. The results show that increasing the diameter of ceramic balls significantly enlarges the damage region and enhances the structural non-uniformity, thereby increasing the sensitivity of the structure to impact location. Under multiple projectile impact conditions, the pre-existing damage caused by the first projectile significantly reduces the energy absorption capacity of the target plate and alters the penetration behavior of the subsequent projectile, especially when the impact point of the latter is located within the damaged region. Within a certain range of impact spacing, projectile deflection induced by damage heterogeneity effectively reduces the penetration depth of the backing plate even when the absorbed kinetic energy remains nearly unchanged. Compared with the negative-gradient configuration, the positive-gradient ceramic-ball composite armor reduces the damage area of the first ceramic layer by 14.8%–57.8% under the same areal density and effectively restricts the expansion of the initial damage region, thereby maintaining higher structural integrity under repeated impacts. These results indicate that a properly designed gradient distribution of ceramic balls can significantly improve the multi-hit resistance of ceramic/metal composite armor and provide useful guidance for the lightweight design and structural optimization of gradient ceramic-ball composite armor.
Ceramic/metal composite armor has attracted extensive attention in lightweight protective structures because of its high hardness, excellent energy dissipation capability, and strong resistance to repeated impacts. However, most existing studies focus on uniformly distributed ceramic balls and single-impact scenarios, leaving the damage evolution and protective mechanisms of gradient ceramic-ball composites under multiple impacts insufficiently understood. To address these limitations, a gradient ceramic-ball metal composite structure was proposed to improve the multi-hit resistance of composite armor. Penetration experiments using 12.7 mm armor-piercing incendiary projectiles were conducted to investigate the ballistic response of the composite target. Based on the experimental conditions, numerical simulations were carried out using the LS-DYNA software to analyze the penetration behavior of successive projectiles impacting the composite target plate. A three-dimensional finite element model was established to reproduce the penetration process, in which the Johnson–Cook constitutive model was employed to describe the mechanical behavior of metallic components and the Johnson–Holmquist ceramic constitutive model was adopted to characterize the dynamic response and failure behavior of ceramic materials. Appropriate contact algorithms and erosion criteria were implemented to simulate the interaction, damage, and fragmentation processes between the projectile and the target materials. Parametric numerical simulations were further performed to analyze the penetration characteristics of successive projectiles during the multi-impact process. The effects of ceramic ball diameter, impact spacing between successive projectiles, and gradient arrangement direction of ceramic balls on the ballistic performance of the composite structure were systematically investigated. In addition, the penetration depth, energy absorption characteristics, damage morphology of the target, and projectile deflection behavior were analyzed to reveal the influence of structural heterogeneity and pre-existing damage on the penetration response. The results show that increasing the diameter of ceramic balls significantly enlarges the damage region and enhances the structural non-uniformity, thereby increasing the sensitivity of the structure to impact location. Under multiple projectile impact conditions, the pre-existing damage caused by the first projectile significantly reduces the energy absorption capacity of the target plate and alters the penetration behavior of the subsequent projectile, especially when the impact point of the latter is located within the damaged region. Within a certain range of impact spacing, projectile deflection induced by damage heterogeneity effectively reduces the penetration depth of the backing plate even when the absorbed kinetic energy remains nearly unchanged. Compared with the negative-gradient configuration, the positive-gradient ceramic-ball composite armor reduces the damage area of the first ceramic layer by 14.8%–57.8% under the same areal density and effectively restricts the expansion of the initial damage region, thereby maintaining higher structural integrity under repeated impacts. These results indicate that a properly designed gradient distribution of ceramic balls can significantly improve the multi-hit resistance of ceramic/metal composite armor and provide useful guidance for the lightweight design and structural optimization of gradient ceramic-ball composite armor.
, Available online , doi: 10.11883/bzycj-2025-0254
Abstract:
The Riedel-Hiermaier-Thoma (RHT) constitutive model has been widely applied in tunnel blasting, impact-resistant structural design, and underground protective engineering due to its strong capability to describe the mechanical behavior of brittle materials such as rock and concrete under high-strain-rate and high-pressure conditions. However, the model involves a large number of nonlinear parameters, some of which are difficult to determine experimentally because of the high cost of testing. These key parameters are often adjusted through trial-and-error methods, which limit both modeling efficiency and simulation accuracy. To overcome these limitations, a comprehensive parameter inversion framework was developed for 16 difficult-to-calibrate parameters of the RHT model. The framework integrated the PAWN (Pianosi-Wagener) global sensitivity analysis method with intelligent optimization algorithms and coupled MATLAB with the ANSYS/LS-DYNA simulation platform. The area difference of the stress-strain curve was introduced as the core evaluation metric, and a batch result-extraction and automated three-wave alignment technique was developed. Based on these developments, an efficient and reliable RHT parameter inversion system was established, achieving, for the first time, a global sensitivity analysis (GSA) and automated inversion of key parameters in the RHT model. The results show that, among the 16 parameters analyzed, only eight exert a significant influence on the model response. The intelligent optimization–based inversion achieved relative errors ranging from 0.23% to 9.28%, and the reliability of the calibrated parameters was verified through Semicircular Bend Split Hopkinson Pressure Bar (SCB-SHPB) tests and scaled blasting experiments. The proposed method significantly enhances both the efficiency and accuracy of RHT parameter calibration without the need to construct large sample datasets, and it is applicable to a wide range of loading conditions. Compared with traditional calibration approaches, the required inversion accuracy was achieved in fewer than 15 iterations, meeting the dual demands of computational efficiency and precision. Overall, the proposed framework provides a new and effective approach for sensitivity analysis and parameter calibration of dynamic constitutive models, demonstrating strong engineering applicability and practical value.
The Riedel-Hiermaier-Thoma (RHT) constitutive model has been widely applied in tunnel blasting, impact-resistant structural design, and underground protective engineering due to its strong capability to describe the mechanical behavior of brittle materials such as rock and concrete under high-strain-rate and high-pressure conditions. However, the model involves a large number of nonlinear parameters, some of which are difficult to determine experimentally because of the high cost of testing. These key parameters are often adjusted through trial-and-error methods, which limit both modeling efficiency and simulation accuracy. To overcome these limitations, a comprehensive parameter inversion framework was developed for 16 difficult-to-calibrate parameters of the RHT model. The framework integrated the PAWN (Pianosi-Wagener) global sensitivity analysis method with intelligent optimization algorithms and coupled MATLAB with the ANSYS/LS-DYNA simulation platform. The area difference of the stress-strain curve was introduced as the core evaluation metric, and a batch result-extraction and automated three-wave alignment technique was developed. Based on these developments, an efficient and reliable RHT parameter inversion system was established, achieving, for the first time, a global sensitivity analysis (GSA) and automated inversion of key parameters in the RHT model. The results show that, among the 16 parameters analyzed, only eight exert a significant influence on the model response. The intelligent optimization–based inversion achieved relative errors ranging from 0.23% to 9.28%, and the reliability of the calibrated parameters was verified through Semicircular Bend Split Hopkinson Pressure Bar (SCB-SHPB) tests and scaled blasting experiments. The proposed method significantly enhances both the efficiency and accuracy of RHT parameter calibration without the need to construct large sample datasets, and it is applicable to a wide range of loading conditions. Compared with traditional calibration approaches, the required inversion accuracy was achieved in fewer than 15 iterations, meeting the dual demands of computational efficiency and precision. Overall, the proposed framework provides a new and effective approach for sensitivity analysis and parameter calibration of dynamic constitutive models, demonstrating strong engineering applicability and practical value.
, Available online , doi: 10.11883/bzycj-2025-0152
Abstract:
Shock wave pressure sensor acquisition systems exhibit both high-frequency and low-frequency dynamic characteristics, while traditional transfer-function-based modeling and compensation methods were unable to achieve accurate full-band modeling, thereby limiting further improvement in compensation accuracy and reconstructed signal fidelity under complex dynamic conditions. To address this limitation, a fusion modeling method integrating the sparrow search algorithm (SSA), variational mode decomposition (VMD), and a long short-term memory (LSTM) network was developed to improve the dynamic characteristic modeling accuracy of shock wave pressure acquisition systems. In this method, SSA was employed to globally optimize the mode number and penalty factor of VMD using a comprehensive fitness function that combined sample entropy and the Pearson correlation coefficient, which enhanced the adaptability of decomposition for nonstationary response signals contaminated by oscillations and noise. With the optimized parameters, VMD decomposed the sensor response signal into multiple intrinsic modal components; the frequency-domain characteristics of each component were then analyzed, and correlation coefficients together with jump durations were calculated and compared according to the spectral distribution characteristics of shock waves to identify the signal types contained in each mode. Based on this identification, the high-frequency oscillatory modes and noise modes were discarded, thereby achieving the reconstruction of the effective shock wave signal. A sinusoidal signal generator was used to obtain pressure acquisition waveforms over 0.1–10 Hz, amplitudes were converted into decibels to form the low-frequency magnitude–frequency characteristic curve, and a frequency-domain rational function fitting procedure was applied to model the low-frequency transfer function. Using the transfer function, low-frequency dynamic compensation was performed on the reconstructed signal, and the compensated low-frequency signal was combined with the original sensor response signal to construct an input-output dataset that simultaneously preserved compensated dynamic information and original response characteristics. Based on this dataset, SSA was further used to search key LSTM hyperparameters, including the number of hidden units, the maximum training epochs, and the initial learning rate, and an LSTM network was trained to model the nonlinear, time-dependent, and memory-dependent behavior of the acquisition system, enabling fusion modeling of high- and low-frequency dynamic characteristics within a unified framework. Simulation analyses and live explosion test results demonstrated that, compared with the traditional inverse filtering compensation method, the proposed method reduced the mean absolute percentage error (MAPE) between the compensated signal and the reference pressure curve by approximately 75% and decreased oscillation residuals by about 38%, meeting the accuracy requirements for input pressure signals; compared with a single LSTM-based modeling approach, the VMD-LSTM fusion modeling method reduced the overall modeling error to 13%, indicating improved accuracy and robustness. These results show that the SSA-optimized VMD, transfer-function-based low-frequency compensation, and SSA-tuned LSTM fusion modeling jointly provide an effective full-band modeling route, and the proposed framework now offers a robust solution for accurate dynamic characteristic modeling and compensation in shock wave pressure sensor acquisition systems.
Shock wave pressure sensor acquisition systems exhibit both high-frequency and low-frequency dynamic characteristics, while traditional transfer-function-based modeling and compensation methods were unable to achieve accurate full-band modeling, thereby limiting further improvement in compensation accuracy and reconstructed signal fidelity under complex dynamic conditions. To address this limitation, a fusion modeling method integrating the sparrow search algorithm (SSA), variational mode decomposition (VMD), and a long short-term memory (LSTM) network was developed to improve the dynamic characteristic modeling accuracy of shock wave pressure acquisition systems. In this method, SSA was employed to globally optimize the mode number and penalty factor of VMD using a comprehensive fitness function that combined sample entropy and the Pearson correlation coefficient, which enhanced the adaptability of decomposition for nonstationary response signals contaminated by oscillations and noise. With the optimized parameters, VMD decomposed the sensor response signal into multiple intrinsic modal components; the frequency-domain characteristics of each component were then analyzed, and correlation coefficients together with jump durations were calculated and compared according to the spectral distribution characteristics of shock waves to identify the signal types contained in each mode. Based on this identification, the high-frequency oscillatory modes and noise modes were discarded, thereby achieving the reconstruction of the effective shock wave signal. A sinusoidal signal generator was used to obtain pressure acquisition waveforms over 0.1–10 Hz, amplitudes were converted into decibels to form the low-frequency magnitude–frequency characteristic curve, and a frequency-domain rational function fitting procedure was applied to model the low-frequency transfer function. Using the transfer function, low-frequency dynamic compensation was performed on the reconstructed signal, and the compensated low-frequency signal was combined with the original sensor response signal to construct an input-output dataset that simultaneously preserved compensated dynamic information and original response characteristics. Based on this dataset, SSA was further used to search key LSTM hyperparameters, including the number of hidden units, the maximum training epochs, and the initial learning rate, and an LSTM network was trained to model the nonlinear, time-dependent, and memory-dependent behavior of the acquisition system, enabling fusion modeling of high- and low-frequency dynamic characteristics within a unified framework. Simulation analyses and live explosion test results demonstrated that, compared with the traditional inverse filtering compensation method, the proposed method reduced the mean absolute percentage error (MAPE) between the compensated signal and the reference pressure curve by approximately 75% and decreased oscillation residuals by about 38%, meeting the accuracy requirements for input pressure signals; compared with a single LSTM-based modeling approach, the VMD-LSTM fusion modeling method reduced the overall modeling error to 13%, indicating improved accuracy and robustness. These results show that the SSA-optimized VMD, transfer-function-based low-frequency compensation, and SSA-tuned LSTM fusion modeling jointly provide an effective full-band modeling route, and the proposed framework now offers a robust solution for accurate dynamic characteristic modeling and compensation in shock wave pressure sensor acquisition systems.
, Available online , doi: 10.11883/bzycj-2025-0100
Abstract:
When a high-velocity fragment impacted the fuel tank, hydrodynamic ram occurred. The fuel spurt caused by hydrodynamic ram may result in the ignition or even explosion of the fuel tank, thus threatening the survivability of the high-value target. To study the characteristics of fuel spurt caused by the hydrodynamic ram event, an experiment of a high-velocity fragment impacting a simulated fuel tank was conducted, and the characteristics of velocity and spatial distribution of the fuel spurt were tested and analyzed. In order to quantitatively describe the initial motion velocity of the fuel spurt and the attenuation process of its movement in the air, the specific volume unit within the fuel was defined as fuel mass. The concepts of initial motion velocity v0 and dispersion velocity of the fuel mass were proposed. The process of fuel mass spurting from the penetration orifices was simplified into three stages: (1) the fuel mass was about to spurt out; (2) the fuel mass spurted from the penetration orifices; (3) the fuel mass was moving in the air and gradually became atomized. On this basis, the theoretical model of the distribution of fuel spurt was established. According to the cracks at the penetration orifices and the shape change of the material at the edge of the orifices, the value of the coefficient of discharge was classified, and the influence of the distribution of pressure in the fuel was also taken into account during the calculation. When v0≤737 m/s, the range of Cv is from 0.60 to 0.70. When 737 m/s<v0<906 m/s, Cv ranges from 0.25 to 0.55. When v0≥906 m/s, Cv ranges from 0.75 to 0.95. The research showed that the average error between the calculation results of the fuel spurt axial distance and the experimental results was less than 15%. The error between the calculation results of the corrected theoretical model of radial distance and the experimental results was about 5%. The calculated results of the theoretical model were in good agreement with the experimental results.
When a high-velocity fragment impacted the fuel tank, hydrodynamic ram occurred. The fuel spurt caused by hydrodynamic ram may result in the ignition or even explosion of the fuel tank, thus threatening the survivability of the high-value target. To study the characteristics of fuel spurt caused by the hydrodynamic ram event, an experiment of a high-velocity fragment impacting a simulated fuel tank was conducted, and the characteristics of velocity and spatial distribution of the fuel spurt were tested and analyzed. In order to quantitatively describe the initial motion velocity of the fuel spurt and the attenuation process of its movement in the air, the specific volume unit within the fuel was defined as fuel mass. The concepts of initial motion velocity v0 and dispersion velocity of the fuel mass were proposed. The process of fuel mass spurting from the penetration orifices was simplified into three stages: (1) the fuel mass was about to spurt out; (2) the fuel mass spurted from the penetration orifices; (3) the fuel mass was moving in the air and gradually became atomized. On this basis, the theoretical model of the distribution of fuel spurt was established. According to the cracks at the penetration orifices and the shape change of the material at the edge of the orifices, the value of the coefficient of discharge was classified, and the influence of the distribution of pressure in the fuel was also taken into account during the calculation. When v0≤737 m/s, the range of Cv is from 0.60 to 0.70. When 737 m/s<v0<906 m/s, Cv ranges from 0.25 to 0.55. When v0≥906 m/s, Cv ranges from 0.75 to 0.95. The research showed that the average error between the calculation results of the fuel spurt axial distance and the experimental results was less than 15%. The error between the calculation results of the corrected theoretical model of radial distance and the experimental results was about 5%. The calculated results of the theoretical model were in good agreement with the experimental results.
, Available online , doi: 10.11883/bzycj-2025-0269
Abstract:
Background-oriented schlieren (BOS) imaging, owing to its non-contact nature and high spatiotemporal resolution, has become an important measurement technique in field experiments of explosion mechanics. However, due to strong illumination interference, scattering from detonation products, and the inherently weak and morphologically complex shockwave signature, automatic and accurate extraction of the shock front from BOS images remains highly challenging. To address this issue, we propose a structure-aware weighted variational optical flow method (SAW-VF) for robust quantification of the high-speed transient displacement field of shockwaves. The proposed approach minimizes a purpose-designed energy functional. Specifically, the data fidelity term combines a first-order photometric constraint with a second-order Hessian-invariance constraint, substantially enhancing sensitivity to the local line-like geometric features of shock fronts. In addition, a spatially adaptive weighting mechanism driven by normalized cross-correlation (NCC) is introduced to dynamically suppress the adverse influence of severely distorted regions on the estimation. Moreover, an anisotropic regularization term inspired by Perona-Malik diffusion is employed to effectively preserve the sharp motion boundaries of the shock front. To cope with large displacements, the optimization is embedded in a coarse-to-fine Gaussian pyramid framework. Building upon the estimated displacement field, we further develop a physics model–driven shock-front fitting method, in which the shock front is accurately extracted via maximum-inlier-set optimization coupled with shockwave dynamical constraints. Finally, the shock radius and propagation velocity are estimated using geometric calibration and temporal information, and the overpressure is quantitatively determined in a non-contact manner based on the Rankine-Hugoniot theory. In TNT explosion experiments, the proposed method achieves a relative error of 0.93%—9.85% with respect to pressure sensor measurements, demonstrating its effectiveness and accuracy for non-intrusive overpressure measurement of shockwaves.
Background-oriented schlieren (BOS) imaging, owing to its non-contact nature and high spatiotemporal resolution, has become an important measurement technique in field experiments of explosion mechanics. However, due to strong illumination interference, scattering from detonation products, and the inherently weak and morphologically complex shockwave signature, automatic and accurate extraction of the shock front from BOS images remains highly challenging. To address this issue, we propose a structure-aware weighted variational optical flow method (SAW-VF) for robust quantification of the high-speed transient displacement field of shockwaves. The proposed approach minimizes a purpose-designed energy functional. Specifically, the data fidelity term combines a first-order photometric constraint with a second-order Hessian-invariance constraint, substantially enhancing sensitivity to the local line-like geometric features of shock fronts. In addition, a spatially adaptive weighting mechanism driven by normalized cross-correlation (NCC) is introduced to dynamically suppress the adverse influence of severely distorted regions on the estimation. Moreover, an anisotropic regularization term inspired by Perona-Malik diffusion is employed to effectively preserve the sharp motion boundaries of the shock front. To cope with large displacements, the optimization is embedded in a coarse-to-fine Gaussian pyramid framework. Building upon the estimated displacement field, we further develop a physics model–driven shock-front fitting method, in which the shock front is accurately extracted via maximum-inlier-set optimization coupled with shockwave dynamical constraints. Finally, the shock radius and propagation velocity are estimated using geometric calibration and temporal information, and the overpressure is quantitatively determined in a non-contact manner based on the Rankine-Hugoniot theory. In TNT explosion experiments, the proposed method achieves a relative error of 0.93%—9.85% with respect to pressure sensor measurements, demonstrating its effectiveness and accuracy for non-intrusive overpressure measurement of shockwaves.
, Available online , doi: 10.11883/bzycj-2025-0222
Abstract:
Although macroscopic finite-element simulations based on classical composite failure criteria such as Hashin’s can account for macroscopic damage mechanisms such as fiber fracture, matrix damage, and delamination, these approaches are unable to represent microscopic damage mechanisms within carbon-fiber-reinforced polymer (CFRP), particularly interfacial debonding between fibers and the matrix. To overcome this limitation, a multiphase micromechanical model was developed that explicitly incorporates distinct constituent phases-fiber, matrix, and interface. This model integrates multiple damage mechanisms such as fiber fracture, matrix failure, and interfacial debonding, enabling a more granular analysis of damage initiation and progression. Periodic boundary conditions were applied to the model to ensure kinematic consistency and mechanical representativeness. A mesh-convergence study was subsequently carried out on the basis of the predicted elastic moduli of CFRP in various material directions, leading to an optimized discretization strategy that balances accuracy and computational cost. Comprehensive validation was performed by comparing the model-predicted stress-strain responses with experimental data obtained from unidirectional CFRP (UD CFRP) under a range of loading conditions, including transverse tension and compression, longitudinal tension and compression, and in-plane and out-of-plane shear. The damage-evolution processes under these representative loading paths were systematically analyzed. The results indicate that the relative errors in peak stress and failure strain between simulations and experiments are less than 5 %. Moreover, the crack-propagation paths predicted by the model show strong agreement with observations from scanning electron microscopy, thereby confirming the accuracy of the proposed microstructure-aware micromechanical modeling framework. Furthermore, the model successfully captures the detailed damage evolution of UD CFRP under various loading scenarios. Under transverse tensile loading, damage is initiated by interfacial debonding, followed by plastic deformation and eventual failure of the matrix near debonded regions. In contrast, under transverse compression, interfacial debonding and matrix plastic deformation are observed to occur simultaneously. Under longitudinal loading, the dominant damage mechanism is identified as fiber fracture, whereas the damage patterns under in-plane and out-of-plane shear are found to be consistent with those under transverse compression and transverse tension, respectively. These insights offer significant engineering value for the development of damage-tolerant design criteria and structural-integrity evaluation frameworks for CFRP components and assemblies.
Although macroscopic finite-element simulations based on classical composite failure criteria such as Hashin’s can account for macroscopic damage mechanisms such as fiber fracture, matrix damage, and delamination, these approaches are unable to represent microscopic damage mechanisms within carbon-fiber-reinforced polymer (CFRP), particularly interfacial debonding between fibers and the matrix. To overcome this limitation, a multiphase micromechanical model was developed that explicitly incorporates distinct constituent phases-fiber, matrix, and interface. This model integrates multiple damage mechanisms such as fiber fracture, matrix failure, and interfacial debonding, enabling a more granular analysis of damage initiation and progression. Periodic boundary conditions were applied to the model to ensure kinematic consistency and mechanical representativeness. A mesh-convergence study was subsequently carried out on the basis of the predicted elastic moduli of CFRP in various material directions, leading to an optimized discretization strategy that balances accuracy and computational cost. Comprehensive validation was performed by comparing the model-predicted stress-strain responses with experimental data obtained from unidirectional CFRP (UD CFRP) under a range of loading conditions, including transverse tension and compression, longitudinal tension and compression, and in-plane and out-of-plane shear. The damage-evolution processes under these representative loading paths were systematically analyzed. The results indicate that the relative errors in peak stress and failure strain between simulations and experiments are less than 5 %. Moreover, the crack-propagation paths predicted by the model show strong agreement with observations from scanning electron microscopy, thereby confirming the accuracy of the proposed microstructure-aware micromechanical modeling framework. Furthermore, the model successfully captures the detailed damage evolution of UD CFRP under various loading scenarios. Under transverse tensile loading, damage is initiated by interfacial debonding, followed by plastic deformation and eventual failure of the matrix near debonded regions. In contrast, under transverse compression, interfacial debonding and matrix plastic deformation are observed to occur simultaneously. Under longitudinal loading, the dominant damage mechanism is identified as fiber fracture, whereas the damage patterns under in-plane and out-of-plane shear are found to be consistent with those under transverse compression and transverse tension, respectively. These insights offer significant engineering value for the development of damage-tolerant design criteria and structural-integrity evaluation frameworks for CFRP components and assemblies.
Prediction of gas explosion consequences in residential buildings based on artificial neural network
, Available online , doi: 10.11883/bzycj-2025-0382
Abstract:
A data-driven study was conducted to tackle the highly nonlinear and uncertain evolution of residential gas explosion disasters and to achieve accurate prediction of their consequences. The primary objective was to develop an efficient and intelligent predictive tool for key explosion parameters—maximum overpressure, maximum temperature, and their spatial locations—across diverse residential layouts. Therefore, A gas explosion accident consequence prediction method based on artificial neural network was proposed. Firstly, computational fluid dynamics technology was employed to establish numerical models of three typical residential types. Secondly, full-scale gas explosion experiments were conducted to validate the accuracy of the numerical simulations, alongside extensive computational analyses, yielding a diverse dataset of gas explosion consequences spanning various residential types. Finally, through sensitivity analysis and accuracy verification, an intelligent model was developed to accurately predict the consequences of gas explosions. The model demonstrated prediction errors of less than 15% for indoor maximum explosion overpressure, less than 5% for temperature, and spatial position coordinated errors of less than 25%. In this way, the batch prediction of the most severe indoor explosion consequences and their spatial location characteristics for various residential types under any ignition position was realized. The results show that as the house area expands and spatial layout complexity increases, the maximum overpressure and temperature values also rise accordingly. The living room consistently exhibits the lowest overpressure levels, while areas near bedroom walls lacking vent tend to experience extreme overpressure and temperature values. Ignition in the kitchen and bedroom can result in the most severe overpressure and temperature consequences in the respective rooms, showcasing the varying impact of ignition position on explosion outcomes. The research conclusions provide an important reference for further expanding the prediction application of artificial intelligence in the field of gas explosion and the efficient prevention and control of explosion accidents.
A data-driven study was conducted to tackle the highly nonlinear and uncertain evolution of residential gas explosion disasters and to achieve accurate prediction of their consequences. The primary objective was to develop an efficient and intelligent predictive tool for key explosion parameters—maximum overpressure, maximum temperature, and their spatial locations—across diverse residential layouts. Therefore, A gas explosion accident consequence prediction method based on artificial neural network was proposed. Firstly, computational fluid dynamics technology was employed to establish numerical models of three typical residential types. Secondly, full-scale gas explosion experiments were conducted to validate the accuracy of the numerical simulations, alongside extensive computational analyses, yielding a diverse dataset of gas explosion consequences spanning various residential types. Finally, through sensitivity analysis and accuracy verification, an intelligent model was developed to accurately predict the consequences of gas explosions. The model demonstrated prediction errors of less than 15% for indoor maximum explosion overpressure, less than 5% for temperature, and spatial position coordinated errors of less than 25%. In this way, the batch prediction of the most severe indoor explosion consequences and their spatial location characteristics for various residential types under any ignition position was realized. The results show that as the house area expands and spatial layout complexity increases, the maximum overpressure and temperature values also rise accordingly. The living room consistently exhibits the lowest overpressure levels, while areas near bedroom walls lacking vent tend to experience extreme overpressure and temperature values. Ignition in the kitchen and bedroom can result in the most severe overpressure and temperature consequences in the respective rooms, showcasing the varying impact of ignition position on explosion outcomes. The research conclusions provide an important reference for further expanding the prediction application of artificial intelligence in the field of gas explosion and the efficient prevention and control of explosion accidents.
, Available online , doi: 10.11883/bzycj-2025-0216
Abstract:
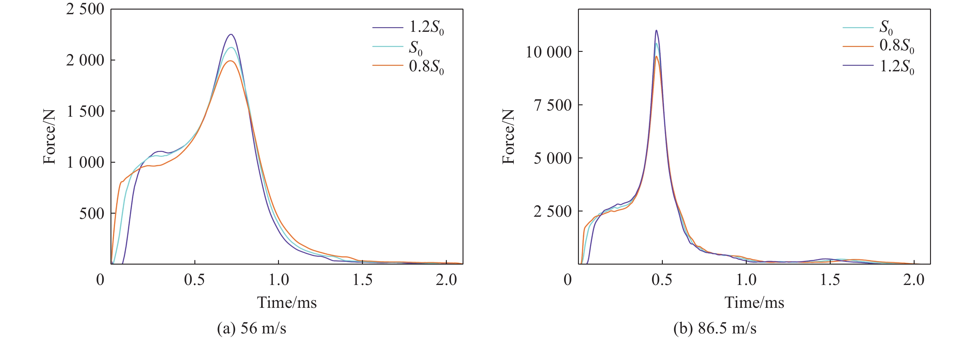
In order to systematically evaluate the impact safety of human chest impacted by non-lethal kinetic projectiles (NLKP), an integrated three-rib thoracic physical model with a configurable structure was developed, which was compatible with both simulation and experimental testing. The projectile representation was first validated through rigid-wall impacts at 29 m/s and 61 m/s on a controllable gas-launch platform. The measured force–time histories agreed well with the NATO Allied Engineering Publication-99 (AEP-99), corridors, confirming the fidelity of the projectile model. Impact experiments on chest were then conducted using the validated projectile model at 56 m/s and 86.5 m/s. The measured chest-wall displacements and the maximum value of the viscous criterion (VCmax, βvc,max) fell within the validation corridors specified in the AEP-99, demonstrating that the proposed model exhibits dynamic-response consistency and predictive accuracy under medium- and low-velocity impacts at or below 90 m/s. Among them, the maximum relative errors between simulated and experimental displacements at 56 m/s and 86.5 m/s are 16% and 21%, respectively. A projectile hardness scan (soft/medium/hard) showed that VCmax increased from 0.298 m/s to 0.336 m/s at 56 m/s and from 0.765 m/s to 0.856 m/s at 86.5 m/s, indicating a more pronounced risk amplification at higher energies. When the rib spacing varies within the range of 80%−120% of the baseline rib spacing, its effect on the peak displacement and contact force is approximately ±6%, and VCmax fluctuates within 5.7%−6.2%, which is generally within the engineering acceptable range. Compared with the surrogate human thorax for impact model (SHTIM), the proposed model adhered more closely to the corridor mid-line at 56, 86.5 m/s, and yielded VCmax values of 0.308, 0.803 m/s (both within the recommended ranges), whereas the SHTIM slightly underestimated the high-energy case, confirming the model advantage in response fidelity and criterion consistency. A systematic simulation was conducted for impact responses by four typical projectiles (NS, CONDOR, SIR-X, and RB1FS) within the velocity range of 60–90 m/s, elucidating the influence mechanisms of projectile structure and material on thoracic injury risk. Under higher speed impact (100–120 m/s), the soft tissue layer of the model dominates energy absorption and dissipation, while the peak stress in the rib layer increases significantly with velocity and exceeds the yield limit, indicating a high risk of fracture. Thickness sensitivity analysis reveals that the thickness of the soft tissue layer plays the most prominent role in regulating energy absorption and deformation. These findings provide important theoretical and technical support for NLKP impact injury assessment and the optimization of protective equipment.
In order to systematically evaluate the impact safety of human chest impacted by non-lethal kinetic projectiles (NLKP), an integrated three-rib thoracic physical model with a configurable structure was developed, which was compatible with both simulation and experimental testing. The projectile representation was first validated through rigid-wall impacts at 29 m/s and 61 m/s on a controllable gas-launch platform. The measured force–time histories agreed well with the NATO Allied Engineering Publication-99 (AEP-99), corridors, confirming the fidelity of the projectile model. Impact experiments on chest were then conducted using the validated projectile model at 56 m/s and 86.5 m/s. The measured chest-wall displacements and the maximum value of the viscous criterion (VCmax, βvc,max) fell within the validation corridors specified in the AEP-99, demonstrating that the proposed model exhibits dynamic-response consistency and predictive accuracy under medium- and low-velocity impacts at or below 90 m/s. Among them, the maximum relative errors between simulated and experimental displacements at 56 m/s and 86.5 m/s are 16% and 21%, respectively. A projectile hardness scan (soft/medium/hard) showed that VCmax increased from 0.298 m/s to 0.336 m/s at 56 m/s and from 0.765 m/s to 0.856 m/s at 86.5 m/s, indicating a more pronounced risk amplification at higher energies. When the rib spacing varies within the range of 80%−120% of the baseline rib spacing, its effect on the peak displacement and contact force is approximately ±6%, and VCmax fluctuates within 5.7%−6.2%, which is generally within the engineering acceptable range. Compared with the surrogate human thorax for impact model (SHTIM), the proposed model adhered more closely to the corridor mid-line at 56, 86.5 m/s, and yielded VCmax values of 0.308, 0.803 m/s (both within the recommended ranges), whereas the SHTIM slightly underestimated the high-energy case, confirming the model advantage in response fidelity and criterion consistency. A systematic simulation was conducted for impact responses by four typical projectiles (NS, CONDOR, SIR-X, and RB1FS) within the velocity range of 60–90 m/s, elucidating the influence mechanisms of projectile structure and material on thoracic injury risk. Under higher speed impact (100–120 m/s), the soft tissue layer of the model dominates energy absorption and dissipation, while the peak stress in the rib layer increases significantly with velocity and exceeds the yield limit, indicating a high risk of fracture. Thickness sensitivity analysis reveals that the thickness of the soft tissue layer plays the most prominent role in regulating energy absorption and deformation. These findings provide important theoretical and technical support for NLKP impact injury assessment and the optimization of protective equipment.
, Available online , doi: 10.11883/bzycj-2025-0320
Abstract:
To overcome the high computational cost of traditional ballistic prediction methods and their inability to satisfy rapid assessment requirements, this study proposes an efficient predictive model for the penetration ballistics of multi-layer thin concrete targets based on a Convolutional Neural Network (CNN). First, a numerically simulated approach, validated by experiments, was employed to analyze and confirm the significant influence of projectile angular velocity on trajectory deflection, and this parameter was consequently identified as a key projectile–target engagement condition. By systematically varying the initial conditions, a dataset comprising 127 cases of single-layer thin concrete target penetration was constructed. On this basis, a high-accuracy ballistic prediction model for single-layer targets was developed, taking projectile parameters, target parameters, and engagement conditions as inputs, and post-impact projectile motion parameters as outputs. Furthermore, by incorporating rigid-body kinematic equations describing the projectile flight between successive targets, a complete iterative penetration–flight prediction framework was established, enabling rapid prediction of ballistic characteristics for multi-layer spaced thin concrete targets. The results indicate that an increase in counterclockwise angular velocity leads to a positive increase in the radial residual velocity behind the target and an upward deflection of the trajectory, whereas clockwise angular velocity produces the opposite effect. These findings demonstrate that projectile angular velocity is a critical and non-negligible factor in thin-target penetration. For single-layer target cases, the model exhibited strong predictive capability, with the mean MSE values of the training and test sets stabilizing at approximately0.0012 and 0.0019 , respectively. For multi-layer target predictions, while maintaining high accuracy (with a maximum relative error of 10.65% in residual velocity and a maximum absolute error of 3.47° in attitude angle), the computational time of the proposed method was only about 0.05% of that required by conventional numerical simulation. This study not only elucidates the influence of the key factor-projectile angular velocity-on penetration ballistics, but also proposes a novel “data-driven and physics-equation fusion” modeling paradigm, providing an important methodological reference for weapon damage effectiveness assessment and design optimization.
To overcome the high computational cost of traditional ballistic prediction methods and their inability to satisfy rapid assessment requirements, this study proposes an efficient predictive model for the penetration ballistics of multi-layer thin concrete targets based on a Convolutional Neural Network (CNN). First, a numerically simulated approach, validated by experiments, was employed to analyze and confirm the significant influence of projectile angular velocity on trajectory deflection, and this parameter was consequently identified as a key projectile–target engagement condition. By systematically varying the initial conditions, a dataset comprising 127 cases of single-layer thin concrete target penetration was constructed. On this basis, a high-accuracy ballistic prediction model for single-layer targets was developed, taking projectile parameters, target parameters, and engagement conditions as inputs, and post-impact projectile motion parameters as outputs. Furthermore, by incorporating rigid-body kinematic equations describing the projectile flight between successive targets, a complete iterative penetration–flight prediction framework was established, enabling rapid prediction of ballistic characteristics for multi-layer spaced thin concrete targets. The results indicate that an increase in counterclockwise angular velocity leads to a positive increase in the radial residual velocity behind the target and an upward deflection of the trajectory, whereas clockwise angular velocity produces the opposite effect. These findings demonstrate that projectile angular velocity is a critical and non-negligible factor in thin-target penetration. For single-layer target cases, the model exhibited strong predictive capability, with the mean MSE values of the training and test sets stabilizing at approximately
, Available online , doi: 10.11883/bzycj-2025-0219
Abstract:
Deep coal rock blasting poses high risks, and hydraulic fracturing faces limitations, necessitating the development of controllable rock-breaking technologies. As an advanced high-energy gas fracturing technique, high-energy gas-generating agents demonstrate remarkable advantages in rock fragmentation, providing robust technical support for efficient and safe coal mining. This study focuses on the casing materials of high-energy gas-generating agents, investigating their impact on borehole wall pressure during coal rock fracturing. A comprehensive pressure monitoring system was established, employing three casing materials—transparent PVC, white PVC, and kraft paper tubes—for borehole wall pressure experiments. Attenuation indices and reliability were selected as evaluation metrics to analyze the influence of material physical properties on borehole wall pressure. Results indicate that the initiator, upon ignition, generates stress waves and a small amount of gas. The stress wave induces the first pressure peak, followed by a decline due to gas diffusion. The superposition of reflected stress waves and gas expansion waves forms the second peak, while gas expansion variations produce the third peak. Without the main agent, the initiator group exhibits the lowest pressure peak, shortest pressure rise time, minimal loading rate, limited energy release, and low transmission efficiency. For the three groups containing the main agent, pressure peaks near the high-energy gas-generating agent (10 cm away) approximate 200 MPa, with pressure rise times around 20 ms. The attenuation coefficients of pressure peaks for the three casing materials from the biggest to the smallest follow the order: transparent PVC, white PVC, and kraft paper tube. The attenuation coefficients of pressure rise times from the biggest to the smallest rank as: transparent PVC, kraft paper tube, and white PVC. For loading rate attenuation coefficients, the sequence from the biggest to the smallest is: white PVC, transparent PVC, and kraft paper tube. Because of its high elastic modulus and low Poisson’s ratio, white PVC casing demonstrates optimal performance in pressure peak, rise time, and loading rate near the high-energy gas-generating agent, achieving the highest energy transmission efficiency. Transparent PVC casing exhibits higher pressure peaks and loading rates than the paper tube near the agent but underperforms at longer distances, indicating strong directionality and concentration. The kraft paper tube ensures uniform energy distribution but exhibits the weakest overall energy concentration, along with the longest rise times and lowest loading rates. These findings provide a theoretical foundation for optimizing high-energy gas-generating agent designs and enhancing rock-breaking efficacy.
Deep coal rock blasting poses high risks, and hydraulic fracturing faces limitations, necessitating the development of controllable rock-breaking technologies. As an advanced high-energy gas fracturing technique, high-energy gas-generating agents demonstrate remarkable advantages in rock fragmentation, providing robust technical support for efficient and safe coal mining. This study focuses on the casing materials of high-energy gas-generating agents, investigating their impact on borehole wall pressure during coal rock fracturing. A comprehensive pressure monitoring system was established, employing three casing materials—transparent PVC, white PVC, and kraft paper tubes—for borehole wall pressure experiments. Attenuation indices and reliability were selected as evaluation metrics to analyze the influence of material physical properties on borehole wall pressure. Results indicate that the initiator, upon ignition, generates stress waves and a small amount of gas. The stress wave induces the first pressure peak, followed by a decline due to gas diffusion. The superposition of reflected stress waves and gas expansion waves forms the second peak, while gas expansion variations produce the third peak. Without the main agent, the initiator group exhibits the lowest pressure peak, shortest pressure rise time, minimal loading rate, limited energy release, and low transmission efficiency. For the three groups containing the main agent, pressure peaks near the high-energy gas-generating agent (10 cm away) approximate 200 MPa, with pressure rise times around 20 ms. The attenuation coefficients of pressure peaks for the three casing materials from the biggest to the smallest follow the order: transparent PVC, white PVC, and kraft paper tube. The attenuation coefficients of pressure rise times from the biggest to the smallest rank as: transparent PVC, kraft paper tube, and white PVC. For loading rate attenuation coefficients, the sequence from the biggest to the smallest is: white PVC, transparent PVC, and kraft paper tube. Because of its high elastic modulus and low Poisson’s ratio, white PVC casing demonstrates optimal performance in pressure peak, rise time, and loading rate near the high-energy gas-generating agent, achieving the highest energy transmission efficiency. Transparent PVC casing exhibits higher pressure peaks and loading rates than the paper tube near the agent but underperforms at longer distances, indicating strong directionality and concentration. The kraft paper tube ensures uniform energy distribution but exhibits the weakest overall energy concentration, along with the longest rise times and lowest loading rates. These findings provide a theoretical foundation for optimizing high-energy gas-generating agent designs and enhancing rock-breaking efficacy.
, Available online , doi: 10.11883/bzycj-2025-0140
Abstract:
Hydrogen energy, as a zero-carbon energy source, holds broad application prospects in critical defense systems because of its high energy density and zero carbon emissions. To enhance energy utilization efficiency and ensure operational safety, an integrated approach combining experimental and numerical simulations was adopted to systematically examine the effects of hydrogen concentration on explosion dynamics in a confined space. Experiments were carried out in a cylindrical chamber equipped with high-frequency pressure sensors and a high-speed camera to record transient overpressure and track flame propagation behavior. Complementing the experimental setup, computational fluid dynamics (CFD) simulations were implemented using a detailed 19-step hydrogen/air chemical reaction mechanism to accurately reproduce the spatiotemporal evolution of flow field velocity during the premixed gas explosion process. Results indicate that the maximum explosion pressure occurred at a hydrogen volume fraction of 30%, peaking at 0.623 94 MPa. The peak flame area was largest at both 30% and 45%, exceeding results at 15% and 60% by 14.6% and 6.3%, respectively. The 30 % condition also achieved the peak flame area in the shortest time, at 8.2 ms. Furthermore, geometric constraints at the junction of the cylindrical sidewall and the endwall led to accumulation of unburned hydrogen, causing localized increases in density and pressure and resulting in four clearly discernible high-velocity regions within the flow field. At 9 ms, the flow velocity profile along the centerline exhibited symmetry with a dual-peak structure appearing unilaterally. While the 45% condition showed an early transient velocity advantage due to intensified local heat release, the 30% condition demonstrated superior late-stage velocity recovery owing to more stable and sustained combustion near the stoichiometric ratio. These findings underscore the high combustion efficiency and stability achievable near stoichiometric conditions, providing a scientific foundation for the design and optimization of high-efficiency hydrogen combustion systems..
Hydrogen energy, as a zero-carbon energy source, holds broad application prospects in critical defense systems because of its high energy density and zero carbon emissions. To enhance energy utilization efficiency and ensure operational safety, an integrated approach combining experimental and numerical simulations was adopted to systematically examine the effects of hydrogen concentration on explosion dynamics in a confined space. Experiments were carried out in a cylindrical chamber equipped with high-frequency pressure sensors and a high-speed camera to record transient overpressure and track flame propagation behavior. Complementing the experimental setup, computational fluid dynamics (CFD) simulations were implemented using a detailed 19-step hydrogen/air chemical reaction mechanism to accurately reproduce the spatiotemporal evolution of flow field velocity during the premixed gas explosion process. Results indicate that the maximum explosion pressure occurred at a hydrogen volume fraction of 30%, peaking at 0.623 94 MPa. The peak flame area was largest at both 30% and 45%, exceeding results at 15% and 60% by 14.6% and 6.3%, respectively. The 30 % condition also achieved the peak flame area in the shortest time, at 8.2 ms. Furthermore, geometric constraints at the junction of the cylindrical sidewall and the endwall led to accumulation of unburned hydrogen, causing localized increases in density and pressure and resulting in four clearly discernible high-velocity regions within the flow field. At 9 ms, the flow velocity profile along the centerline exhibited symmetry with a dual-peak structure appearing unilaterally. While the 45% condition showed an early transient velocity advantage due to intensified local heat release, the 30% condition demonstrated superior late-stage velocity recovery owing to more stable and sustained combustion near the stoichiometric ratio. These findings underscore the high combustion efficiency and stability achievable near stoichiometric conditions, providing a scientific foundation for the design and optimization of high-efficiency hydrogen combustion systems..
, Available online , doi: 10.11883/bzycj-2025-0179
Abstract:
The efficient and accurate prediction of structural responses in reinforced concrete components under blast loading plays a critical role in emergency repair decision, structural strengthening, and protective design. Existing rapid methods for calculating structural response, such as analytical models and lightweight data-driven approaches, are computationally efficient. However, they are limited in accurately resolving three-dimensional structural response fields. A Graph Neural Network (GNN)-based model for the rapid prediction of damage in reinforced concrete (RC) columns was proposed in this paper. By leveraging the neighborhood node aggregation mechanism of GNNs, the model efficiently transmits mechanical correlation information within the structure. This allows the model to establish an end-to-end mapping between blast load inputs and the 3D structural response of the component, enabling rapid prediction of the column's damage state. Furthermore, a multi-scenario feature coupling training strategy is introduced to significantly enhance the model's generalization capability. This strategy enables the GNN model to effectively adapt to variations in key design and loading parameters, including reinforcement ratios, explosive charge weights, and blast locations. The results demonstrate that the proposed model achieves a prediction time of merely 55 milliseconds per instance, representing a computational speed improvement of four orders of magnitude over conventional methods; meanwhile, the prediction error remains below 3.33%. Furthermore, it delivers high-precision damage predictions across various blast scenarios. The proposed study successfully highlights the significant potential of GNN-based approaches in predicting blast-induced damage and offers an innovative, data-driven solution for rapid structural assessment and protective design in the field of blast engineering.
The efficient and accurate prediction of structural responses in reinforced concrete components under blast loading plays a critical role in emergency repair decision, structural strengthening, and protective design. Existing rapid methods for calculating structural response, such as analytical models and lightweight data-driven approaches, are computationally efficient. However, they are limited in accurately resolving three-dimensional structural response fields. A Graph Neural Network (GNN)-based model for the rapid prediction of damage in reinforced concrete (RC) columns was proposed in this paper. By leveraging the neighborhood node aggregation mechanism of GNNs, the model efficiently transmits mechanical correlation information within the structure. This allows the model to establish an end-to-end mapping between blast load inputs and the 3D structural response of the component, enabling rapid prediction of the column's damage state. Furthermore, a multi-scenario feature coupling training strategy is introduced to significantly enhance the model's generalization capability. This strategy enables the GNN model to effectively adapt to variations in key design and loading parameters, including reinforcement ratios, explosive charge weights, and blast locations. The results demonstrate that the proposed model achieves a prediction time of merely 55 milliseconds per instance, representing a computational speed improvement of four orders of magnitude over conventional methods; meanwhile, the prediction error remains below 3.33%. Furthermore, it delivers high-precision damage predictions across various blast scenarios. The proposed study successfully highlights the significant potential of GNN-based approaches in predicting blast-induced damage and offers an innovative, data-driven solution for rapid structural assessment and protective design in the field of blast engineering.
, Available online , doi: 10.11883/bzycj-2025-0329
Abstract:
Constructing a knowledge graph for accidental explosion damage using investigation reports of explosion accident characterized by multi-source, heterogeneous, and overlapping information plays a significant role in data-driven explosion assessment and traceability analysis. To address the overlapping and nested events in accidental explosion investigation data, a knowledge graph construction method centered on event joint extraction was employed, utilizing explosion investigation reports to build the accidental explosion damage knowledge graph. By retrieving similar explosion events within the knowledge graph using cosine similarity and applying a Bayesian classification method, the type of explosive materials involved in the Beirut port explosion incident was identified with relatively high accuracy. The knowledge graph construction results demonstrate that on the accidental explosion damage corpus, the proposed dynamic masking-based event joint extraction method improved the F1 scores for event classification and event element classification by at least 2% and 5.4%, respectively, compared to existing extraction models. Traceability analysis indicates that knowledge graph-based traceability offers significant improvements in both speed and accuracy compared to traditional manual traceability methods.
Constructing a knowledge graph for accidental explosion damage using investigation reports of explosion accident characterized by multi-source, heterogeneous, and overlapping information plays a significant role in data-driven explosion assessment and traceability analysis. To address the overlapping and nested events in accidental explosion investigation data, a knowledge graph construction method centered on event joint extraction was employed, utilizing explosion investigation reports to build the accidental explosion damage knowledge graph. By retrieving similar explosion events within the knowledge graph using cosine similarity and applying a Bayesian classification method, the type of explosive materials involved in the Beirut port explosion incident was identified with relatively high accuracy. The knowledge graph construction results demonstrate that on the accidental explosion damage corpus, the proposed dynamic masking-based event joint extraction method improved the F1 scores for event classification and event element classification by at least 2% and 5.4%, respectively, compared to existing extraction models. Traceability analysis indicates that knowledge graph-based traceability offers significant improvements in both speed and accuracy compared to traditional manual traceability methods.
, Available online , doi: 10.11883/bzycj-2025-0125
Abstract:
Layered rock masses were prone to bedding plane cracking or even large-scale collapse under impact loads such as blasting. In engineering practices, bolts or cables were commonly employed for anchoring support. To investigate the dynamic mechanical response of layered rock masses under impact loading and the effectiveness of bolt support, sandstone specimens with different bedding dip angles (0°, 15°, 30°, 45°, 60°, 75°, 90°) and bolt support methods (No-anchor, End-anchor, Semi-anchor, Full- anchor) were prepared. Dynamic impact tests were conducted using a split Hopkinson pressure bar system to analyze the coupling effects of bedding dip angle and bolt support method on the dynamic strength, energy evolution, and failure modes of the rock mass. Additionally, fractal theory was employed to quantitatively characterize the fracture characteristics of the specimens. The results indicate that the strength of unanchored specimens initially decreases and then increases with increasing bedding plane angle, exhibiting a V-shaped curve. After anchoring, the strength of specimens improves significantly, and as the anchor length increases, the curve transitions to an inverted V-shape. From an energy perspective, the transmitted energy trends of all four specimen types are similar to their strength trends. As the bedding plane angle increases, the reflected energy curve shows an inverted V-shape, the transmitted energy gradually decreases, while the dissipated energy increases. The anchoring method primarily affects the overall level of the curves. The fragments of the specimens after failure exhibit distinct fractal characteristics, with the fractal dimension curves showing an inverted V-shape influenced by the bedding plane angle. Full-anchor specimens display the least fragmentation, while No-anchor specimens experience the most severe damage. Based on this, the unit dissipated energy index was calculated, revealing a V-shaped curve. Full-anchor specimens exhibit the highest overall unit dissipated energy index, indicating their superior resistance to damage. The findings of this study can provide a reference for anchor support design in layered rock mass engineering.
Layered rock masses were prone to bedding plane cracking or even large-scale collapse under impact loads such as blasting. In engineering practices, bolts or cables were commonly employed for anchoring support. To investigate the dynamic mechanical response of layered rock masses under impact loading and the effectiveness of bolt support, sandstone specimens with different bedding dip angles (0°, 15°, 30°, 45°, 60°, 75°, 90°) and bolt support methods (No-anchor, End-anchor, Semi-anchor, Full- anchor) were prepared. Dynamic impact tests were conducted using a split Hopkinson pressure bar system to analyze the coupling effects of bedding dip angle and bolt support method on the dynamic strength, energy evolution, and failure modes of the rock mass. Additionally, fractal theory was employed to quantitatively characterize the fracture characteristics of the specimens. The results indicate that the strength of unanchored specimens initially decreases and then increases with increasing bedding plane angle, exhibiting a V-shaped curve. After anchoring, the strength of specimens improves significantly, and as the anchor length increases, the curve transitions to an inverted V-shape. From an energy perspective, the transmitted energy trends of all four specimen types are similar to their strength trends. As the bedding plane angle increases, the reflected energy curve shows an inverted V-shape, the transmitted energy gradually decreases, while the dissipated energy increases. The anchoring method primarily affects the overall level of the curves. The fragments of the specimens after failure exhibit distinct fractal characteristics, with the fractal dimension curves showing an inverted V-shape influenced by the bedding plane angle. Full-anchor specimens display the least fragmentation, while No-anchor specimens experience the most severe damage. Based on this, the unit dissipated energy index was calculated, revealing a V-shaped curve. Full-anchor specimens exhibit the highest overall unit dissipated energy index, indicating their superior resistance to damage. The findings of this study can provide a reference for anchor support design in layered rock mass engineering.
, Available online , doi: 10.11883/bzycj-2025-0259
Abstract:
Metastable high-entropy alloys (HEA) have attracted considerable attention due to their exceptional mechanical properties at high strain rates. However, their engineering applications under high strain rates are limited, which stems from an inadequate understanding of the relationship between microstructure and impact response. An end-to-end deep learning framework has been implemented, combining the crystal plasticity finite element (CPFE) method with a convolutional neural network (CNN) to elucidate the mapping between microstructure and shock response. A crystal plasticity constitutive model, which couples dislocation slip and martensitic transformation mechanisms, has been developed and validated against experimental results, confirming the model's effectiveness. Based on this constitutive model, a dataset for training the deep learning model is generated, including the complete stress-strain response and martensite volume fraction evolution of metastable HEA with corresponding textures and loading conditions at high strain rates. The two-branch CNN model is used to extract microstructural features. Its input is microstructural information in image format and loading conditions, and its output consists of two branches corresponding to stress-strain curves and the evolution of martensite volume fraction. The collected dataset was used to train the CNN model. The results show that the model can accurately predict the shock response of metastable HEA under high strain rate conditions. This study demonstrates that the deep learning framework, while maintaining predictive accuracy, offers a significant computational efficiency advantage over CPFE simulations. It provides a novel approach for efficiently assessing the mechanical behavior of metastable high-entropy alloys under high strain rates.
Metastable high-entropy alloys (HEA) have attracted considerable attention due to their exceptional mechanical properties at high strain rates. However, their engineering applications under high strain rates are limited, which stems from an inadequate understanding of the relationship between microstructure and impact response. An end-to-end deep learning framework has been implemented, combining the crystal plasticity finite element (CPFE) method with a convolutional neural network (CNN) to elucidate the mapping between microstructure and shock response. A crystal plasticity constitutive model, which couples dislocation slip and martensitic transformation mechanisms, has been developed and validated against experimental results, confirming the model's effectiveness. Based on this constitutive model, a dataset for training the deep learning model is generated, including the complete stress-strain response and martensite volume fraction evolution of metastable HEA with corresponding textures and loading conditions at high strain rates. The two-branch CNN model is used to extract microstructural features. Its input is microstructural information in image format and loading conditions, and its output consists of two branches corresponding to stress-strain curves and the evolution of martensite volume fraction. The collected dataset was used to train the CNN model. The results show that the model can accurately predict the shock response of metastable HEA under high strain rate conditions. This study demonstrates that the deep learning framework, while maintaining predictive accuracy, offers a significant computational efficiency advantage over CPFE simulations. It provides a novel approach for efficiently assessing the mechanical behavior of metastable high-entropy alloys under high strain rates.
, Available online , doi: 10.11883/bzycj-2025-0301
Abstract:
Nuclear-grade stainless steel Z2CN18.10 is widely used in nuclear power plant piping systems. Its dynamic mechanical behavior under combined high strain rates and elevated temperatures is of great significance for assessing structural integrity under impact loads. To accurately characterize the mechanical behavior of Z2CN18.10 under dynamic loading, quasi-static and high-strain-rate tensile tests were conducted using a universal electronic testing machine and a conventional split Hopkinson tension bar system. The stress-strain responses of the material were obtained within temperature ranges from ambient (25 ℃) up to 400 ℃ and strain rates from 10−3 to 103 s−1. To overcome the limitation of conventional Hopkinson bar apparatus in achieving large-strain loading, an electromagnetically driven bidirectional Hopkinson tension bar system was employed to measure the failure strain of the material under different stress triaxialities. Based on the experimental data, parameters for the Johnson-Cook constitutive model and failure criterion were fitted, and the validity of the model was verified through high-speed impact tests using a gas gun. The results show that the differences between numerical simulations and experiments in terms of perforation diameter, peak strain, and support reaction force were 4.4%, 7.5%, and 2.3%, respectively, indicating good agreement. The established reliable dynamic constitutive model and failure criterion for Z2CN18.10 stainless steel provide an important methodological and data foundation for the impact-resistant design and safety assessment of nuclear power piping systems.
Nuclear-grade stainless steel Z2CN18.10 is widely used in nuclear power plant piping systems. Its dynamic mechanical behavior under combined high strain rates and elevated temperatures is of great significance for assessing structural integrity under impact loads. To accurately characterize the mechanical behavior of Z2CN18.10 under dynamic loading, quasi-static and high-strain-rate tensile tests were conducted using a universal electronic testing machine and a conventional split Hopkinson tension bar system. The stress-strain responses of the material were obtained within temperature ranges from ambient (25 ℃) up to 400 ℃ and strain rates from 10−3 to 103 s−1. To overcome the limitation of conventional Hopkinson bar apparatus in achieving large-strain loading, an electromagnetically driven bidirectional Hopkinson tension bar system was employed to measure the failure strain of the material under different stress triaxialities. Based on the experimental data, parameters for the Johnson-Cook constitutive model and failure criterion were fitted, and the validity of the model was verified through high-speed impact tests using a gas gun. The results show that the differences between numerical simulations and experiments in terms of perforation diameter, peak strain, and support reaction force were 4.4%, 7.5%, and 2.3%, respectively, indicating good agreement. The established reliable dynamic constitutive model and failure criterion for Z2CN18.10 stainless steel provide an important methodological and data foundation for the impact-resistant design and safety assessment of nuclear power piping systems.
, Available online , doi: 10.11883/bzycj-2025-0326
Abstract:
To investigate the spatial dispersion characteristics of behind-armor debris (BAD) generated by the penetration of tantalum alloy explosively-formed projectile (EFP) into steel targets, a comprehensive study combining experimental testing, numerical simulation, and machine learning prediction was performed. First, X-ray imaging and fragment-distribution experiments were conducted on 45 steel targets penetrated by tantalum alloy EFP to obtain initial experimental data. Subsequently, the finite element-smoothed particle hydrodynamics (FE-SPH) fixed-coupling method, which had been validated by the experimental data, was employed to simulate the perforation process. These numerical simulations were carried out under a wide range of working conditions, specifically varying the projectile velocity and target thickness. Through this process, a comprehensive dataset describing the spatial dispersion of BAD was generated. Finally, to achieve rapid prediction capabilities, a support vector regression (SVR) model was established. The Bayesian optimization algorithm was utilized to train the model using the dense-fragment dispersion angle data extracted from the simulation dataset, thereby creating a robust predictive model for spatial dispersion of BAD. The experimental results indicate that the morphology of the BAD cloud exhibits a typical truncated-ellipsoidal shape. Due to the density difference between tantalum and steel, fragments composed of different materials display distinct radial expansion behaviors, i.e. steel fragments are distributed along the outer surface of the ellipsoid whereas tantalum fragments are concentrated on the inner surface. Spatially, the debris is primarily concentrated within a circular region surrounding the central perforation area of the witness plate. The FE-SPH fixed-coupling method successfully reproduced the BAD formation process, yielding debris-cloud morphologies that closely match the experimental results. The relative error between the simulated and measured mean maximum fragment dispersion angles is less than 10%, thereby confirming the accuracy of the numerical simulations. Furthermore, the analysis reveals that the Bayesian-optimized SVR model enables accurate prediction of dense-fragment dispersion angles under varying target thicknesses and EFP impact velocities, with maximum relative errors below 10%. Based on these predictions, the damage area on witness plates within a certain distance behind the target can be rapidly estimated.
To investigate the spatial dispersion characteristics of behind-armor debris (BAD) generated by the penetration of tantalum alloy explosively-formed projectile (EFP) into steel targets, a comprehensive study combining experimental testing, numerical simulation, and machine learning prediction was performed. First, X-ray imaging and fragment-distribution experiments were conducted on 45 steel targets penetrated by tantalum alloy EFP to obtain initial experimental data. Subsequently, the finite element-smoothed particle hydrodynamics (FE-SPH) fixed-coupling method, which had been validated by the experimental data, was employed to simulate the perforation process. These numerical simulations were carried out under a wide range of working conditions, specifically varying the projectile velocity and target thickness. Through this process, a comprehensive dataset describing the spatial dispersion of BAD was generated. Finally, to achieve rapid prediction capabilities, a support vector regression (SVR) model was established. The Bayesian optimization algorithm was utilized to train the model using the dense-fragment dispersion angle data extracted from the simulation dataset, thereby creating a robust predictive model for spatial dispersion of BAD. The experimental results indicate that the morphology of the BAD cloud exhibits a typical truncated-ellipsoidal shape. Due to the density difference between tantalum and steel, fragments composed of different materials display distinct radial expansion behaviors, i.e. steel fragments are distributed along the outer surface of the ellipsoid whereas tantalum fragments are concentrated on the inner surface. Spatially, the debris is primarily concentrated within a circular region surrounding the central perforation area of the witness plate. The FE-SPH fixed-coupling method successfully reproduced the BAD formation process, yielding debris-cloud morphologies that closely match the experimental results. The relative error between the simulated and measured mean maximum fragment dispersion angles is less than 10%, thereby confirming the accuracy of the numerical simulations. Furthermore, the analysis reveals that the Bayesian-optimized SVR model enables accurate prediction of dense-fragment dispersion angles under varying target thicknesses and EFP impact velocities, with maximum relative errors below 10%. Based on these predictions, the damage area on witness plates within a certain distance behind the target can be rapidly estimated.
, Available online , doi: 10.11883/bzycj-2025-0103
Abstract:
To accurately characterize the stress-strain constitutive relationship of metal materials under high strain-rate conditions, a novel, high-precision constitutive-relationship-prediction model based on Graph Neural Networks (GNNs) and Kolmogorov-Arnold Networks (KANs) was developed. Traditional Johnson-Cook (JC) models often fail to account for the coupling effects among temperature, strain rate, and strain, all of which are crucial for describing the dynamic behavior of materials under extreme conditions. This limitation was addressed by constructing graph-structured data in the GNN model to capture the nonlinear correlations of multidimensional parameters and by leveraging the Kolmogorov-Arnold theorem in the KAN model to achieve precise mapping of high-dimensional input spaces. The research methodology involved several key steps. Experimental data from ODS copper subjected to high-strain-rate compression were collected using a split Hopkinson pressure bar (SHPB) system and subsequently preprocessed. The dataset included temperature, strain rate, strain, and stress. In the GNN model, when temperature and strain rate were held constant, nodes were connected sequentially based on strain values to form edges. When temperature was held constant, a reasonable threshold was established between nodes with adjacent strain rates, and nodes within this threshold were connected to form edges. The GNN employed a Message Passing Neural Network (MPNN) architecture to learn and predict material properties. Model parameters were optimized using the Adam optimizer, with the Root Mean Squared Error (RMSE) serving as the loss function. The KAN model was constructed based on the Kolmogorov-Arnold representation theorem and consisted of multiple KAN-Linear layers. Each KAN-Linear unit included base weights and spline weights. Base weights handled linear relationships through traditional linear transformations, while spline weights managed nonlinear mappings via B-spline interpolation. Both models were trained on the preprocessed dataset, and their performance was evaluated using metrics such as the Mean Relative Error (MRE), Root Mean Squared Error (RMSE), and the coefficient of determination (R2). The GNN model achieved an average MRE of 9.2% with an R2 value exceeding 0.95, while the KAN model recorded an MRE of 9.1% with a similar R2 value. Both models significantly outperformed the JC model, which had an MRE of 38% and an R2 value of 0.75. Furthermore, the predictive capabilities of the GNN and KAN models were validated through finite element simulations. The simulation results demonstrated that the stress-strain distributions predicted by the GNN and KAN models were more consistent with theoretical expectations compared to those predicted by the JC model, particularly in capturing the material's softening phase. The findings highlight the potential of integrating advanced machine - learning techniques, such as GNNs and KANs, into the field of materials science to enhance the accuracy and efficiency of constitutive modeling. These models offer a promising alternative to traditional empirical models and hold significant implications for engineering applications in aerospace, automotive, and other industries where materials are subjected to high strain rates.
To accurately characterize the stress-strain constitutive relationship of metal materials under high strain-rate conditions, a novel, high-precision constitutive-relationship-prediction model based on Graph Neural Networks (GNNs) and Kolmogorov-Arnold Networks (KANs) was developed. Traditional Johnson-Cook (JC) models often fail to account for the coupling effects among temperature, strain rate, and strain, all of which are crucial for describing the dynamic behavior of materials under extreme conditions. This limitation was addressed by constructing graph-structured data in the GNN model to capture the nonlinear correlations of multidimensional parameters and by leveraging the Kolmogorov-Arnold theorem in the KAN model to achieve precise mapping of high-dimensional input spaces. The research methodology involved several key steps. Experimental data from ODS copper subjected to high-strain-rate compression were collected using a split Hopkinson pressure bar (SHPB) system and subsequently preprocessed. The dataset included temperature, strain rate, strain, and stress. In the GNN model, when temperature and strain rate were held constant, nodes were connected sequentially based on strain values to form edges. When temperature was held constant, a reasonable threshold was established between nodes with adjacent strain rates, and nodes within this threshold were connected to form edges. The GNN employed a Message Passing Neural Network (MPNN) architecture to learn and predict material properties. Model parameters were optimized using the Adam optimizer, with the Root Mean Squared Error (RMSE) serving as the loss function. The KAN model was constructed based on the Kolmogorov-Arnold representation theorem and consisted of multiple KAN-Linear layers. Each KAN-Linear unit included base weights and spline weights. Base weights handled linear relationships through traditional linear transformations, while spline weights managed nonlinear mappings via B-spline interpolation. Both models were trained on the preprocessed dataset, and their performance was evaluated using metrics such as the Mean Relative Error (MRE), Root Mean Squared Error (RMSE), and the coefficient of determination (R2). The GNN model achieved an average MRE of 9.2% with an R2 value exceeding 0.95, while the KAN model recorded an MRE of 9.1% with a similar R2 value. Both models significantly outperformed the JC model, which had an MRE of 38% and an R2 value of 0.75. Furthermore, the predictive capabilities of the GNN and KAN models were validated through finite element simulations. The simulation results demonstrated that the stress-strain distributions predicted by the GNN and KAN models were more consistent with theoretical expectations compared to those predicted by the JC model, particularly in capturing the material's softening phase. The findings highlight the potential of integrating advanced machine - learning techniques, such as GNNs and KANs, into the field of materials science to enhance the accuracy and efficiency of constitutive modeling. These models offer a promising alternative to traditional empirical models and hold significant implications for engineering applications in aerospace, automotive, and other industries where materials are subjected to high strain rates.
, Available online , doi: 10.11883/bzycj-2025-0288
Abstract:
Strut-based lattice metamaterials are a category of ultra-lightweight, load-bearing, and energy-absorbing materials with broad application prospects in fields such as impact protection, aerospace engineering, and lightweight structural design. Benefiting from their unique periodic architectures and adjustable meso-structural parameters, these materials exhibit exceptional mechanical tunability and multifunctional potential. However, due to the extensive parameter space of mesoscopic configurations and the highly nonlinear correlation between the structural geometry and the mechanical response, the optimization of mechanical performance for lattice metamaterials remains a formidable challenge. Based on the meso-structural characteristics of strut-based lattice metamaterials, an efficient rapid digital modeling method was proposed. A Python script coupled with Abaqus software was utilized for the rapid modeling of truss lattice metamaterials and fast calculations about the mechanical properties of the metamaterials. Based on the calculation results, a machine learning dataset was constructed. Three types of truss lattice structures were randomly selected and additively manufactured. Quasi-static compression tests on these three lattice structures were conducted using a universal testing machine to verify the reliability of the dataset. Subsequently, an artificial neural network (ANN) was trained to rapidly predict the mechanical properties of the truss lattice metamaterials. Focusing on the load-bearing capacity, energy absorption capability, and the concurrent optimization of both, a non-dominated sorting genetic algorithm II (NSGA-Ⅱ) was employed. The well-trained ANN served as a surrogate model embedded within NSGA-II. Lattice configurations that exhibited high load-bearing capacity and superior energy absorption characteristics were generated by the optimization process. These configurations also achieved a balance between load-bearing and energy-absorption performance, facilitating the optimization design of truss lattice metamaterials. Additionally, simulation validations confirmed the reliability of the optimization outcomes, demonstrating the effectiveness of integrating ANN with evolutionary algorithms for the advanced design of metamaterials. By integrating machine learning with numerical simulations, the computational cost of optimization design was effectively reduced, offering support for the rapid performance optimization and customized design of complex lattice metamaterials.
Strut-based lattice metamaterials are a category of ultra-lightweight, load-bearing, and energy-absorbing materials with broad application prospects in fields such as impact protection, aerospace engineering, and lightweight structural design. Benefiting from their unique periodic architectures and adjustable meso-structural parameters, these materials exhibit exceptional mechanical tunability and multifunctional potential. However, due to the extensive parameter space of mesoscopic configurations and the highly nonlinear correlation between the structural geometry and the mechanical response, the optimization of mechanical performance for lattice metamaterials remains a formidable challenge. Based on the meso-structural characteristics of strut-based lattice metamaterials, an efficient rapid digital modeling method was proposed. A Python script coupled with Abaqus software was utilized for the rapid modeling of truss lattice metamaterials and fast calculations about the mechanical properties of the metamaterials. Based on the calculation results, a machine learning dataset was constructed. Three types of truss lattice structures were randomly selected and additively manufactured. Quasi-static compression tests on these three lattice structures were conducted using a universal testing machine to verify the reliability of the dataset. Subsequently, an artificial neural network (ANN) was trained to rapidly predict the mechanical properties of the truss lattice metamaterials. Focusing on the load-bearing capacity, energy absorption capability, and the concurrent optimization of both, a non-dominated sorting genetic algorithm II (NSGA-Ⅱ) was employed. The well-trained ANN served as a surrogate model embedded within NSGA-II. Lattice configurations that exhibited high load-bearing capacity and superior energy absorption characteristics were generated by the optimization process. These configurations also achieved a balance between load-bearing and energy-absorption performance, facilitating the optimization design of truss lattice metamaterials. Additionally, simulation validations confirmed the reliability of the optimization outcomes, demonstrating the effectiveness of integrating ANN with evolutionary algorithms for the advanced design of metamaterials. By integrating machine learning with numerical simulations, the computational cost of optimization design was effectively reduced, offering support for the rapid performance optimization and customized design of complex lattice metamaterials.
, Available online , doi: 10.11883/bzycj-2025-0243
Abstract:
In the field of material dynamic mechanical properties research, it is significant to obtain reliable data of materials under complex stress states. To address the challenge of achieving a stable stress ratio during combined loading, this work developed a novel device based on the electromagnetic Hopkinson bar (ESHB) platform. This device uniquely enables unilateral synchronous tension/compression-torsion combined dynamic loading. The paper detailed the device’s configuration and loading principles. The core innovation of this device is the independent generation of trapezoidal tensile/compressive and torsional stress waves. A multi-circuit pulse shaper produced tensile/compressive waves, while shear waves were generated using an electromagnetic clamp with torque storage. Crucially, a high-precision digital delay generator (DDG) ensured wave synchronization. With triggering accuracy within 0.1 μs, it controlled the arrival time difference of these distinct waves at the specimen to within 5 μs. This overcame the challenge posed by their different propagation velocities. Additionally, it described the synchronization control methodology and the wave propagation analysis essential for timing calculations. To validate the apparatus, dynamic tension-torsion experiments were conducted on CoCrFeMnNi high-entropy alloy specimens. The results show that the device is highly reliable and effective. It successfully achieved a stable stress ratio of approximately 1.7 throughout the loading duration. Furthermore, the experiments conclusively showed a key finding. Trapezoidal wave loading significantly enhances stress-ratio stability during combined dynamic loading. This improvement contrasts with the effect of traditional sinusoidal wave loading. This advancement offers a robust and controllable experimental method. It enables the study of materials’ dynamic mechanical responses under complex stress states. These states involve high-strain rates and multiaxial loading. This capability is especially valuable for aerospace, impact engineering, and materials science applications. The successful implementation of constant stress-ratio loading opens avenues for more accurate characterization of material yield criteria and failure mechanisms under dynamic multiaxial conditions.
In the field of material dynamic mechanical properties research, it is significant to obtain reliable data of materials under complex stress states. To address the challenge of achieving a stable stress ratio during combined loading, this work developed a novel device based on the electromagnetic Hopkinson bar (ESHB) platform. This device uniquely enables unilateral synchronous tension/compression-torsion combined dynamic loading. The paper detailed the device’s configuration and loading principles. The core innovation of this device is the independent generation of trapezoidal tensile/compressive and torsional stress waves. A multi-circuit pulse shaper produced tensile/compressive waves, while shear waves were generated using an electromagnetic clamp with torque storage. Crucially, a high-precision digital delay generator (DDG) ensured wave synchronization. With triggering accuracy within 0.1 μs, it controlled the arrival time difference of these distinct waves at the specimen to within 5 μs. This overcame the challenge posed by their different propagation velocities. Additionally, it described the synchronization control methodology and the wave propagation analysis essential for timing calculations. To validate the apparatus, dynamic tension-torsion experiments were conducted on CoCrFeMnNi high-entropy alloy specimens. The results show that the device is highly reliable and effective. It successfully achieved a stable stress ratio of approximately 1.7 throughout the loading duration. Furthermore, the experiments conclusively showed a key finding. Trapezoidal wave loading significantly enhances stress-ratio stability during combined dynamic loading. This improvement contrasts with the effect of traditional sinusoidal wave loading. This advancement offers a robust and controllable experimental method. It enables the study of materials’ dynamic mechanical responses under complex stress states. These states involve high-strain rates and multiaxial loading. This capability is especially valuable for aerospace, impact engineering, and materials science applications. The successful implementation of constant stress-ratio loading opens avenues for more accurate characterization of material yield criteria and failure mechanisms under dynamic multiaxial conditions.
, Available online , doi: 10.11883/bzycj-2025-0282
Abstract:
Inspired by the hybrid topology design that integrates Miura origami and star-shaped honeycomb, this study proposes a novel origami metamaterial sandwich and employs machine learning to predict low-velocity impact response and perform multi-objective optimization. Through drop-weight impact experiments and finite element simulations, the dynamic mechanical response and deformation failure modes of the sandwich under low-velocity impact are systematically investigated. The results demonstrate that the origami-inspired topologies effectively transform the instantaneous complete fracture of traditional honeycombs into progressive crushing failure, thereby significantly enhancing impact resistance. Subsequently, a residual connection-enhanced deep learning model is developed, enabling rapid and precise end-to-end prediction of the complete low-velocity impact response, with computational efficiency substantially surpassing that of finite element simulations. Parameterized analysis based on this model reveals the regulatory mechanisms of key angle parameters on impact response and effective density. Particularly, angle variations induce a load redistribution phenomenon between panel tension-compression deformation and crease bending deformation, allowing the metamaterial to switch between bearing and buffering protective functions. This provides a mechanism basis for actively controlling impact response and failure modes. Furthermore, by integrating reinforcement learning and Pareto front analysis, the trained deep learning model served as a surrogate model to achieve lightweight multi-objective optimization tailored for load-bearing and impact-mitigation protection requirements. At similar effective densities, the metamaterial enables broad-range tuning of peak force, offering significant advantages for developing customized protective structures for diverse scenarios. This research not only establishes a solid foundation for creating customizable high-performance impact protection structures but also advances the field toward a new paradigm of intelligent, on-demand design.
Inspired by the hybrid topology design that integrates Miura origami and star-shaped honeycomb, this study proposes a novel origami metamaterial sandwich and employs machine learning to predict low-velocity impact response and perform multi-objective optimization. Through drop-weight impact experiments and finite element simulations, the dynamic mechanical response and deformation failure modes of the sandwich under low-velocity impact are systematically investigated. The results demonstrate that the origami-inspired topologies effectively transform the instantaneous complete fracture of traditional honeycombs into progressive crushing failure, thereby significantly enhancing impact resistance. Subsequently, a residual connection-enhanced deep learning model is developed, enabling rapid and precise end-to-end prediction of the complete low-velocity impact response, with computational efficiency substantially surpassing that of finite element simulations. Parameterized analysis based on this model reveals the regulatory mechanisms of key angle parameters on impact response and effective density. Particularly, angle variations induce a load redistribution phenomenon between panel tension-compression deformation and crease bending deformation, allowing the metamaterial to switch between bearing and buffering protective functions. This provides a mechanism basis for actively controlling impact response and failure modes. Furthermore, by integrating reinforcement learning and Pareto front analysis, the trained deep learning model served as a surrogate model to achieve lightweight multi-objective optimization tailored for load-bearing and impact-mitigation protection requirements. At similar effective densities, the metamaterial enables broad-range tuning of peak force, offering significant advantages for developing customized protective structures for diverse scenarios. This research not only establishes a solid foundation for creating customizable high-performance impact protection structures but also advances the field toward a new paradigm of intelligent, on-demand design.
, Available online , doi: 10.11883/bzycj-2025-0250
Abstract:
Prefabricated building structures have been widely applied in civil engineering due to their advantages of energy conservation, environmental protection, controllable quality, and efficient construction. As the core load-bearing components of prefabricated building structures, precast reinforced concrete (PC) slabs are vulnerable to threats from gas explosions, industrial explosions, and terrorist attacks. To accurately assess the damage state of PC slabs under explosion, enhance structural blast resistance, and reduce casualties, an explosion response dataset of PC slabs was constructed. Six geometric parameters (slab thickness/length/width, steel reinforcement ratio, compressive strength of concrete, etc.) and two explosion load parameters (explosive weight and explosive distance) were selected as input features. Three machine learning algorithms (GPR, RF, and XGBoost) were used to predict the maximum displacement of PC slabs, and their prediction accuracies are compared by root mean square error, coefficient of determination, mean absolute error, scattering index, and comprehensive performance objective function. Furthermore, a damage classification evaluation model based on the support rotation angle damage criterion is proposed. The performance differences of the model under three criteria are analyzed by confusion matrix and five classification indices (accuracy, precision, recall, F1-score, and Kappa coefficient), and compared with simplified models and empirical prediction methods. The research results indicate that in terms of maximum displacement prediction for PC slabs under explosion loads, the XGBoost model demonstrates the best performance among the three machine learning models (GPR、RF and XGBoost). Specifically, the fitting degree of XGBoost is superior to those of GPR and RF models. Meanwhile, and the XGBoost shows the most outstanding comprehensive performance, with a damage recognition accuracy of 92.5%, which demonstrates its high-efficiency in identifying different damage types. The XGBoost-based damage classification evaluation model for PC slabs under explosion loads exhibits powerful performance, providing important references for structural blast resistance design and rapid post-blast damage assessment.
Prefabricated building structures have been widely applied in civil engineering due to their advantages of energy conservation, environmental protection, controllable quality, and efficient construction. As the core load-bearing components of prefabricated building structures, precast reinforced concrete (PC) slabs are vulnerable to threats from gas explosions, industrial explosions, and terrorist attacks. To accurately assess the damage state of PC slabs under explosion, enhance structural blast resistance, and reduce casualties, an explosion response dataset of PC slabs was constructed. Six geometric parameters (slab thickness/length/width, steel reinforcement ratio, compressive strength of concrete, etc.) and two explosion load parameters (explosive weight and explosive distance) were selected as input features. Three machine learning algorithms (GPR, RF, and XGBoost) were used to predict the maximum displacement of PC slabs, and their prediction accuracies are compared by root mean square error, coefficient of determination, mean absolute error, scattering index, and comprehensive performance objective function. Furthermore, a damage classification evaluation model based on the support rotation angle damage criterion is proposed. The performance differences of the model under three criteria are analyzed by confusion matrix and five classification indices (accuracy, precision, recall, F1-score, and Kappa coefficient), and compared with simplified models and empirical prediction methods. The research results indicate that in terms of maximum displacement prediction for PC slabs under explosion loads, the XGBoost model demonstrates the best performance among the three machine learning models (GPR、RF and XGBoost). Specifically, the fitting degree of XGBoost is superior to those of GPR and RF models. Meanwhile, and the XGBoost shows the most outstanding comprehensive performance, with a damage recognition accuracy of 92.5%, which demonstrates its high-efficiency in identifying different damage types. The XGBoost-based damage classification evaluation model for PC slabs under explosion loads exhibits powerful performance, providing important references for structural blast resistance design and rapid post-blast damage assessment.
, Available online , doi: 10.11883/bzycj-2025-0154
Abstract:
Gas leakage and explosion accidents pose a serious threat to public safety. A critical prerequisite for accurately predicting the explosive effects of combustible gas leakage lies in determining the concentration distribution following the leakage. To develop a real-time, full-field spatiotemporal prediction model for combustible gas leakage and diffusion, and to achieve efficient prediction of the equivalent gas cloud volume, a novel graph neural network model based on a dual-neural-network architecture and a multi-stage training strategy, named multi-stage dual graph neural network (MSDGNN), was proposed. The MSDGNN model consists of two synergistic sub-networks: (1) a concentration network (Ncon), which establishes the mapping relationship between the concentration fields of two consecutive timesteps, and (2) a volume network (Nvol), which generates the equivalent gas cloud volume at each timestep to provide a quantitative metric for explosion risk assessment. To further enhance model performance, a multi-stage progressive training strategy was developed to jointly optimize the dual networks. Experimental results demonstrate that compared with mesh-based graph network (MGN), the dual-network architecture effectively decouples the tasks of concentration field prediction and equivalent gas cloud volume prediction. This approach significantly mitigates the interference of weight factors in single-objective loss functions during the training process. The multi-stage training strategy, through stepwise parameter optimization, addresses the issue of insufficient data fitting encountered in traditional methods, significantly reducing the mean absolute percentage error\begin{document}$ {{ \varepsilon }}_{\rm{MAPE}} $\end{document} ![]()
![]()
for concentration fields and equivalent gas cloud volumes from 49.47% and 108.93% to 7.55% and 9.07%, respectively. Furthermore, the generalization error of MSDGNN for concentration fields and equivalent gas cloud volumes is reduced from 41.18% and 38.81% to 8.01% and 14.92%, respectively. In addition, MSDGNN exhibits robust prediction performance even when key parameters such as leakage rate, leakage height, and leakage duration exceed the range of training data. Compared with numerical simulation methods, the proposed model achieves a three-order-of-magnitude improvement in computational efficiency while maintaining prediction accuracy, providing an effective real-time analytical tool for combustible gas safety monitoring.
Gas leakage and explosion accidents pose a serious threat to public safety. A critical prerequisite for accurately predicting the explosive effects of combustible gas leakage lies in determining the concentration distribution following the leakage. To develop a real-time, full-field spatiotemporal prediction model for combustible gas leakage and diffusion, and to achieve efficient prediction of the equivalent gas cloud volume, a novel graph neural network model based on a dual-neural-network architecture and a multi-stage training strategy, named multi-stage dual graph neural network (MSDGNN), was proposed. The MSDGNN model consists of two synergistic sub-networks: (1) a concentration network (Ncon), which establishes the mapping relationship between the concentration fields of two consecutive timesteps, and (2) a volume network (Nvol), which generates the equivalent gas cloud volume at each timestep to provide a quantitative metric for explosion risk assessment. To further enhance model performance, a multi-stage progressive training strategy was developed to jointly optimize the dual networks. Experimental results demonstrate that compared with mesh-based graph network (MGN), the dual-network architecture effectively decouples the tasks of concentration field prediction and equivalent gas cloud volume prediction. This approach significantly mitigates the interference of weight factors in single-objective loss functions during the training process. The multi-stage training strategy, through stepwise parameter optimization, addresses the issue of insufficient data fitting encountered in traditional methods, significantly reducing the mean absolute percentage error
, Available online , doi: 10.11883/bzycj-2025-0134
Abstract:
To explore the anti-penetration abilities of irregular structures made of high-strength alloy steel, a target enhanced with ultra-high-strength spherical structures (UHS-SS) was manufactured in this work. The UHS-SS is fabricated from ultra-high-strength steel (UHSS) and mechanically anchored to the target via threaded high-tensile rods, ensuring structural integrity under projectile penetration loading. A series of penetration tests at an impact velocity of 400 m/s was performed using a 125 mm diameter cannon. The yaw-induced projectile deflection was recorded at5000 s−1, and the failure mode and penetration depth of the projectile were obtained. Through a comparative analysis of anti-penetration experimental results between semi-infinite concrete targets and UHS-SS-reinforced targets, the influences of ultra-high mechanical performances and the spherical yaw-inducing structure on the deflection and fragmentation of the projectile were disclosed. The test results reveal that at a penetration velocity of 400 m/s, the dimensionless penetration depth of the UHS-SS target is 0.11, and the penetration resistance of the UHS-SS target is about 9 times that of C40 concrete. The anti-penetration performance of UHS-SS is significantly enhanced in comparison to that of the ordinary concrete target. Furthermore, as the projectile penetrates the UHS-SS target, the resultant force on the projectile is in a different direction from that of the projectile velocity, which can deflect and shatter the projectile. The behavior of ricocheting off the surface, deflection-induced secondary impact, and fragmentation of the projectile occurred during the anti-penetration test of the UHS-SS target, and the maximal deflection angle was 83º during the experiment, preventing the projectile from penetrating the interior of the protective structure. The UHS-SS target has a severe erosion effect on the projectile at a lower speed of 400m/s, which resulted in a mass loss rate of 23.66% in the experiment. Therefore, the risk of a ground-penetrating weapon penetrating the protective works and detonating is significantly reduced.
To explore the anti-penetration abilities of irregular structures made of high-strength alloy steel, a target enhanced with ultra-high-strength spherical structures (UHS-SS) was manufactured in this work. The UHS-SS is fabricated from ultra-high-strength steel (UHSS) and mechanically anchored to the target via threaded high-tensile rods, ensuring structural integrity under projectile penetration loading. A series of penetration tests at an impact velocity of 400 m/s was performed using a 125 mm diameter cannon. The yaw-induced projectile deflection was recorded at


Read OL
PDF
Cited By